


2025-12-04 14:55|编辑: 于老师|阅读: 1110
摘要
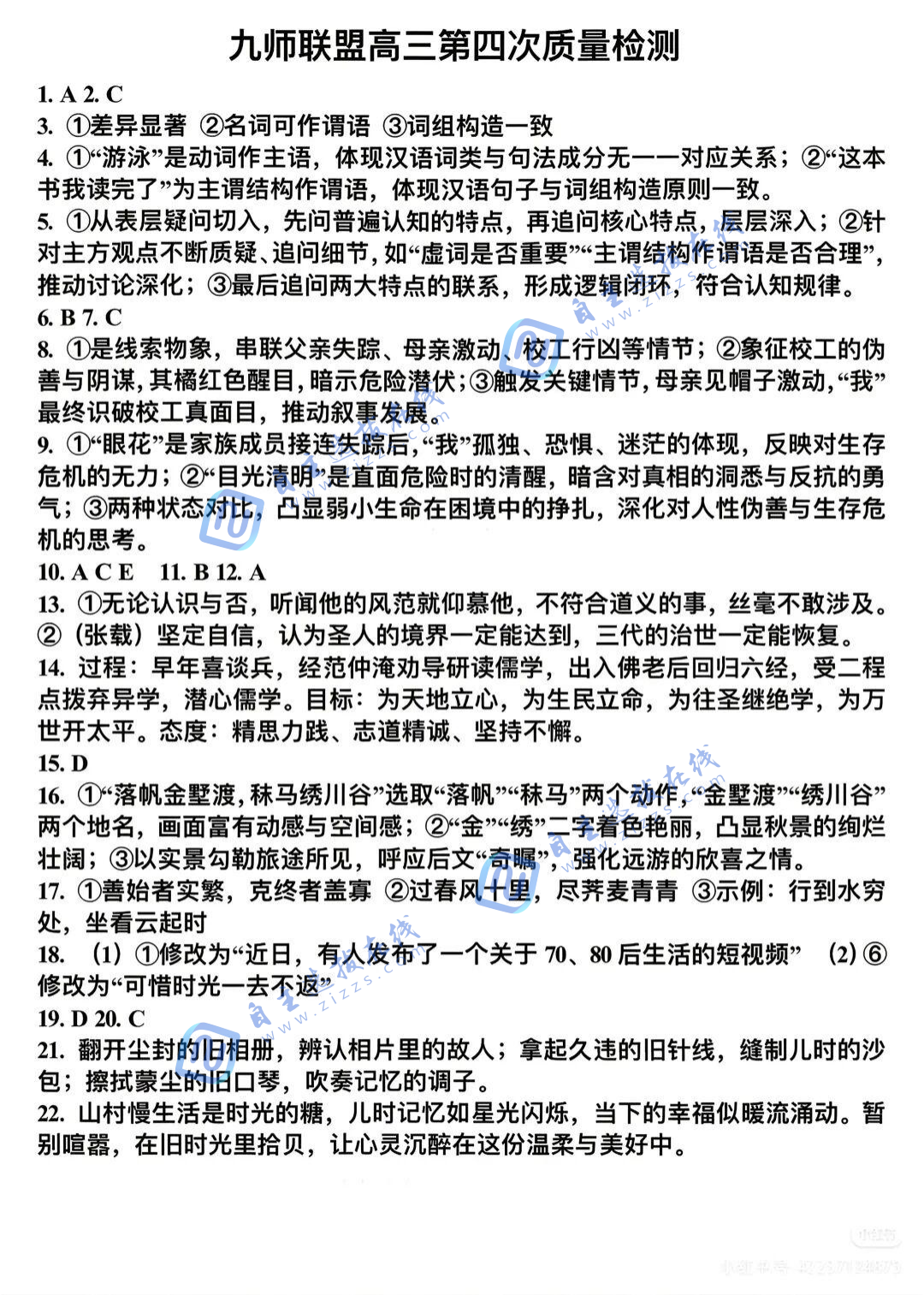
九师联盟2026届高三12月教学质量检测考试于近期开始,为方便大家下载练习,自主选拔在线团队整理了本次考试语文试题及答案,快来下载PDF吧!


扫码进入2026高三学习交流群,获取无水印版PDF
点击进群声明:本文信息来源于网络,由自主选拔在线团队(微信公众号:zizzsw)排版编辑,如有侵权,请及时联系管理员删除。
0
收藏
微信扫一扫分享
微信里点“发现”
扫一下二维码便可将本文分享至朋友圈
上一篇:浙江省强基联盟2025年12月高三联考生物题及答案
下一篇:青岛市2026届高三部分学生12月调研检测数学试题及答案
南京七校2025-2026学年高三12月联合学情调研数学试题及答案2025-12-11
南京七校2025-2026学年高三12月联合学情调研化学试题及答案2025-12-11
南京七校2025-2026学年高三12月联合学情调研试题及答案汇总2025-12-11
2025年点石联考东北“三省一区”高三12月联考英语试题及答案2025-12-11
2025年点石联考东北“三省一区”高三12月联考生物试题及答案2025-12-11
没有更多了
2026届高三大联考
2026届高三联考试题
九师联盟2026届高三联考试题
T8联考试题及答案
2025高三T8联考
华大新高考高三11月质量检测

强基备考

综评备考

选科指导

优质试题

热门资料

竞赛经验

热门讲座

升学规划

查分数线
扫码关注,回复关键词“2026”,领取升学福利

自主选拔在线
zizzsw 复制