2027届江西省上进稳派联考(高二12月阶段检测)语文试题与参考答案已发布。本次联考语文试卷结构严谨、考点覆盖全面,作文命题突出思辨性与时代关联,注重考查学生的价值观念与表达深度。整体难度贴合高考趋势,具备良好的诊断与导向功能,可为高二学生后续复习提供重要参考。
推荐阅读:全国2025-2026学年高二大联考试题及答案汇总
各科答案:2027届江西省上进稳派联考高二12月阶段检测试题及答案汇总
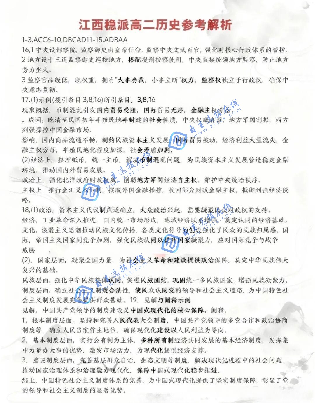
2027届江西省上进稳派联考高二12月阶段检测历史试题及答案



2025-12-08 16:36|编辑: 小李老师|阅读: 100
摘要
2027届江西省上进稳派联考高二12月阶段检测历史试题及答案出炉,全面考查学生历史学科核心素养。
2027届江西省上进稳派联考(高二12月阶段检测)语文试题与参考答案已发布。本次联考语文试卷结构严谨、考点覆盖全面,作文命题突出思辨性与时代关联,注重考查学生的价值观念与表达深度。整体难度贴合高考趋势,具备良好的诊断与导向功能,可为高二学生后续复习提供重要参考。
推荐阅读:全国2025-2026学年高二大联考试题及答案汇总
各科答案:2027届江西省上进稳派联考高二12月阶段检测试题及答案汇总


进群领取高清PDF版试题资料
点击进群历史答案
下载声明:本文信息来源于网络,由自主选拔在线团队(微信公众号:zizzsw)排版编辑,如有侵权,请及时联系管理员删除。
0
收藏
微信扫一扫分享
微信里点“发现”
扫一下二维码便可将本文分享至朋友圈
上一篇:2027届江西省上进稳派联考高二12月阶段检测语文试题及答案
下一篇:江西稳派2025-2026学年高一年级12月阶段检测数学试题及答案
天一大联考2025-2026学年高二期中考试(上)政治试题及答案2025-11-21
天一大联考2025-2026学年高二期中考试(上)物理试题及答案2025-11-21
天一大联考2025-2026学年高二期中考试(上)历史试题及答案2025-11-21
天一大联考2025-2026学年高二期中考试(上)英语试题及答案2025-11-21
天一大联考2025-2026学年高二期中考试(上)日语试题及答案2025-11-21
没有更多了
2026届高三大联考
2026届高三联考试题
九师联盟2026届高三联考试题
T8联考试题及答案
2025高三T8联考
华大新高考高三11月质量检测

强基备考

综评备考

选科指导

优质试题

热门资料

竞赛经验

热门讲座

升学规划

查分数线
扫码关注,回复关键词“2026”,领取升学福利

自主选拔在线
zizzsw 复制