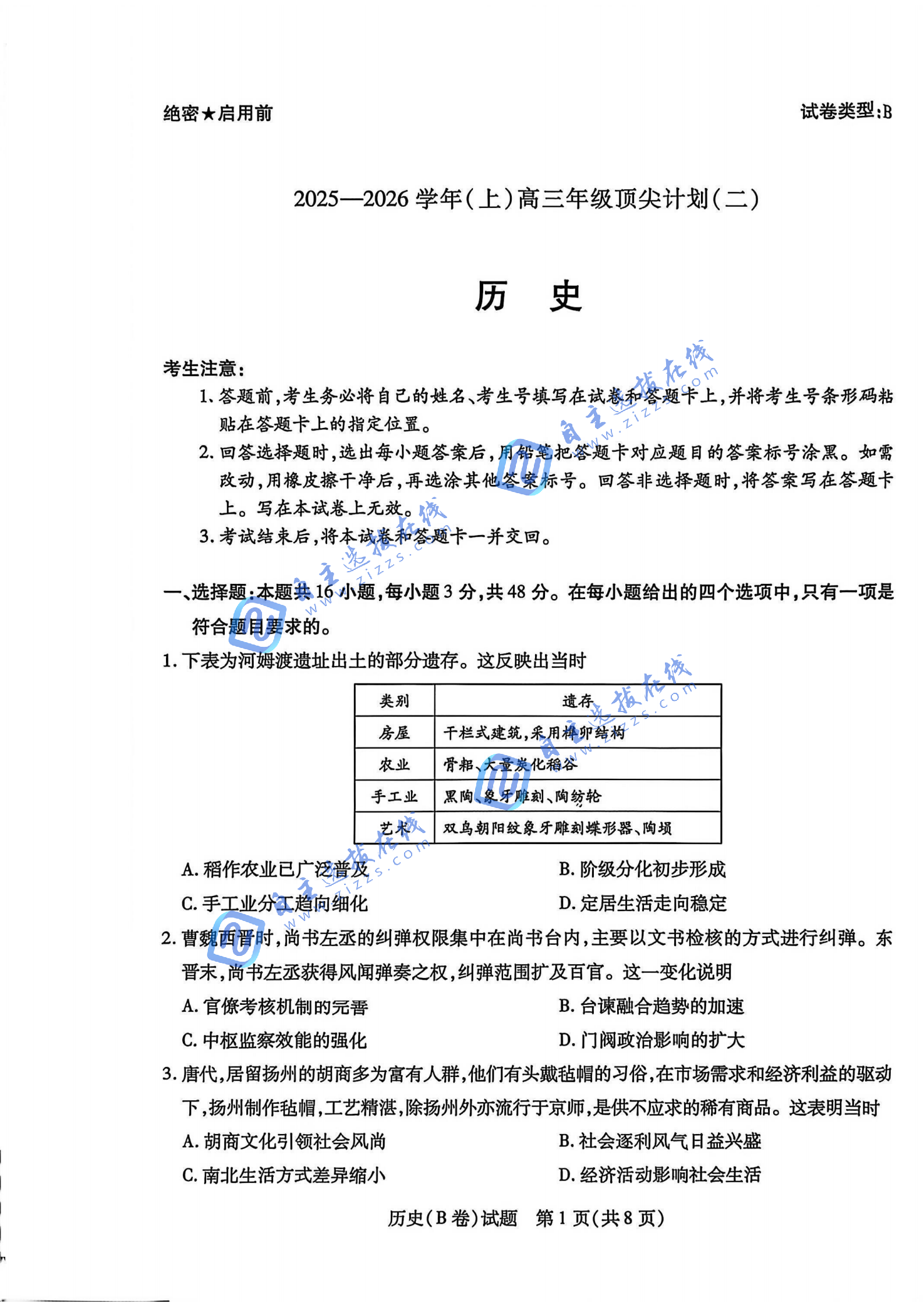
天一大联考2026届高三年级顶尖计划(二)历史试题(B卷)内容覆盖中国古代史、中国近现代史、世界史等核心板块,注重考查学生的时空观念、史料实证、历史理解与解释、家国情怀等学科核心素养。
试题答案:天一大联考2026届高三年级顶尖计划(二)试题及答案汇总
天一大联考2026届高三年级顶尖计划(二)历史试题及答案(B卷)
_011765328752628.png)


2025-12-10 09:04|编辑: 小李老师|阅读: 260
摘要
天一大联考2026届高三年级顶尖计划(二)历史试题及答案(B卷)出炉,本次历史B卷和A卷试题上有哪些区别?难度如何?一起来看。
天一大联考2026届高三年级顶尖计划(二)历史试题(B卷)内容覆盖中国古代史、中国近现代史、世界史等核心板块,注重考查学生的时空观念、史料实证、历史理解与解释、家国情怀等学科核心素养。
试题答案:天一大联考2026届高三年级顶尖计划(二)试题及答案汇总
_011765328752628.png)

进群领取最新完整版天一大联考PDF试题资料
点击进群声明:本文信息来源于网络,由自主选拔在线团队(微信公众号:zizzsw)排版编辑,如有侵权,请及时联系管理员删除。
0
收藏
微信扫一扫分享
微信里点“发现”
扫一下二维码便可将本文分享至朋友圈
上一篇:辽宁名校联盟2025年高三12月联考政治试题及答案
下一篇:2025年点石联考东北“三省一区”高三12月联考物理试题及答案(A卷)
南京七校2025-2026学年高三12月联合学情调研数学试题及答案2025-12-11
南京七校2025-2026学年高三12月联合学情调研化学试题及答案2025-12-11
南京七校2025-2026学年高三12月联合学情调研试题及答案汇总2025-12-11
2025年点石联考东北“三省一区”高三12月联考英语试题及答案2025-12-11
2025年点石联考东北“三省一区”高三12月联考生物试题及答案2025-12-11
没有更多了
2026届高三大联考
2026届高三联考试题
九师联盟2026届高三联考试题
T8联考试题及答案
2025高三T8联考
华大新高考高三11月质量检测

强基备考

综评备考

选科指导

优质试题

热门资料

竞赛经验

热门讲座

升学规划

查分数线
扫码关注,回复关键词“2026”,领取升学福利

自主选拔在线
zizzsw 复制