近日,2025年宁波市化学竞赛,参加对象为宁波市普高2024级在校学生,也就是高二学生,今年试题难度对比去年的难度要低一些,竞赛强省化学竞赛都考了啥?一起跟自主选拔在线来看!
推荐阅读:2025年五大学科竞赛赛程安排/考试试题/获奖名单汇总
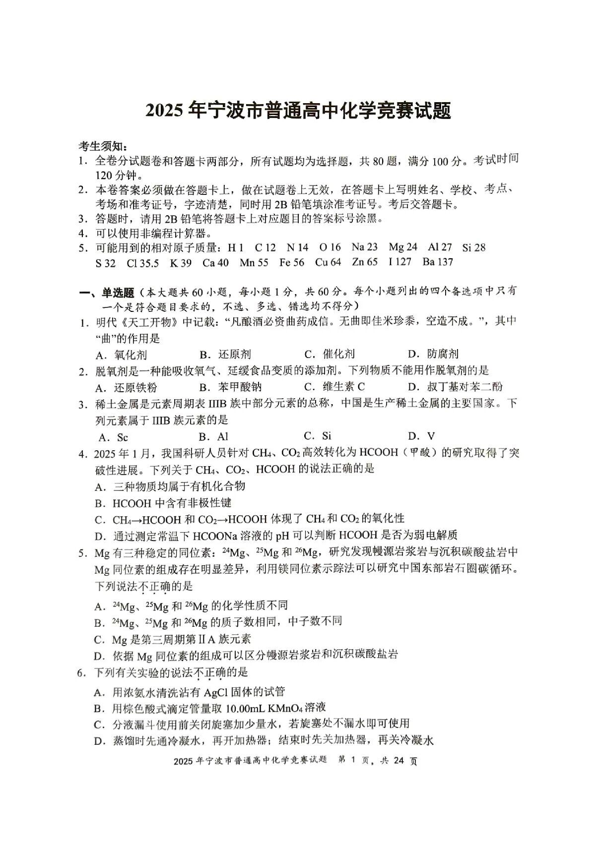
2025年浙江省宁波市高中化学竞赛试题及答案



2025-12-16 09:34|编辑: 小李老师|阅读: 380
摘要
本文整理了2025年浙江省宁波市高中化学竞赛试题及答案,旨在为参赛学生复盘备考提供参考资料,也为未来参与物理竞赛或强基综评、少年班等多元升学路径的同学提供高质量训练参考。
近日,2025年宁波市化学竞赛,参加对象为宁波市普高2024级在校学生,也就是高二学生,今年试题难度对比去年的难度要低一些,竞赛强省化学竞赛都考了啥?一起跟自主选拔在线来看!
推荐阅读:2025年五大学科竞赛赛程安排/考试试题/获奖名单汇总


欢迎扫码加入五大学科竞赛交流群,一起学习学科竞赛
点击进群2025年浙江省宁波市高中化学竞赛试题及答案
下载声明:本文信息来源于网络,由自主选拔在线团队(微信公众号:zizzsw)排版编辑,如有侵权,请及时联系管理员删除。
0
收藏
微信扫一扫分享
微信里点“发现”
扫一下二维码便可将本文分享至朋友圈
上一篇:2025年陕西西安铁一中学滨河“数战群雄”初三数学竞赛试题
下一篇:2025年第77届AMC12A国际数学竞赛试题
2025年第39届化学奥林匹克(初赛)选拔赛暨江苏赛区复赛试题2025-07-27
浙江省温州市2026高二上期末质量评价语文(B类)试题及答案2026-02-19
浙江省温州市2026高二上期末质量评价化学(B类)试题及答案2026-02-19
浙江省温州市2026高二上期末质量评价生物(B类)试题及答案2026-02-19
浙江省温州市2026高二上期末质量评价历史(B类)试题及答案2026-02-19
没有更多了
2025物理竞赛试题
中学生物理竞赛试题下载
数学竞赛决赛试题
2025数学竞赛试题
重点高中试题资料

强基备考

综评备考

选科指导

优质试题

热门资料

竞赛经验

热门讲座

升学规划

查分数线
扫码关注,回复关键词“2026”,领取升学福利

自主选拔在线
zizzsw 复制