高三任何一场考试都具有参考价值,江西上进稳派2025-2026学年高三一轮总复习阶段检测语文考试已经结束,为此,自主选拔在线特意汇总整理了此次上进联考语文科目的考试题及答案,供大家下载并进行练习,以便更好地备考。
推荐阅读:2026届高三联考各科试题及答案汇总
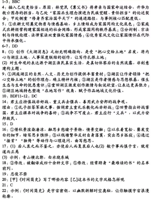
江西稳派上进联考2026届高三一轮总复习阶段检测语文试题及答案
网传版答案如下,标准答案稍后更新~~



2025-12-18 14:10|编辑: 郭老师|阅读: 54
摘要
江西稳派上进联考2026届高三一轮总复习检测语文考试已经结束,此次试题很具有参考价值,自主选拔在线特汇总整理此次上进联考联考语文科目相关的考试题及答案,供大家进行下载练习!
高三任何一场考试都具有参考价值,江西上进稳派2025-2026学年高三一轮总复习阶段检测语文考试已经结束,为此,自主选拔在线特意汇总整理了此次上进联考语文科目的考试题及答案,供大家下载并进行练习,以便更好地备考。
推荐阅读:2026届高三联考各科试题及答案汇总
网传版答案如下,标准答案稍后更新~~


进群领取更多无水印pdf试题
点击进群声明:本文信息来源于网络,由自主选拔在线(微信公众号:zizzsw)整理编辑,如有侵权,请及时联系管理员删除!
0
收藏
微信扫一扫分享
微信里点“发现”
扫一下二维码便可将本文分享至朋友圈
上一篇:2026届湖北云学联盟高三12月联考各科试题及答案汇总
下一篇:安徽省“耀正优+”2026届高三阶段检测联考化学试题及答案
2025届高三大联考试题及答案汇总2025-06-13
历年强基计划综合评价重点高中模考联考学科竞赛夏令营试题资料免费领取2025-12-01
百师联盟2025届高三联考试题及答案汇总(持续更新)2024-08-31
没有更多了
2026届高三大联考
2026届高三联考试题
九师联盟2026届高三联考试题
T8联考试题及答案
2025高三T8联考
华大新高考高三11月质量检测

强基备考

综评备考

选科指导

优质试题

热门资料

竞赛经验

热门讲座

升学规划

查分数线
扫码关注,回复关键词“2026”,领取升学福利

自主选拔在线
zizzsw 复制