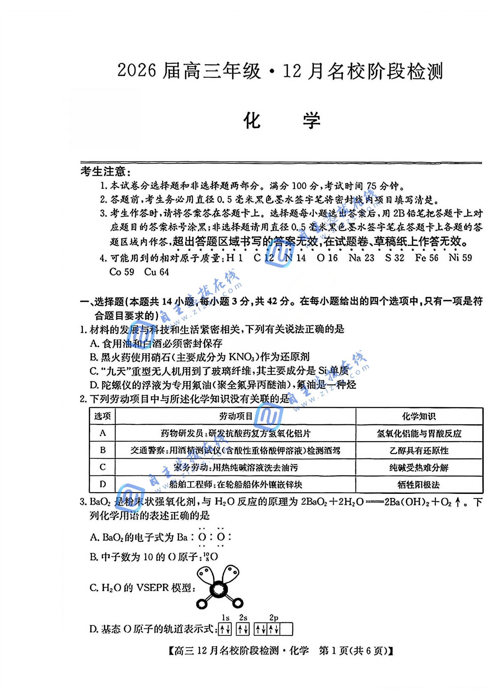
安徽省“耀正优+”2026届高三阶段检测联考化学试题注重对实验探究、证据推理、模型认知等化学学科核心素养的考查,例如涉及工业流程分析、电化学装置设计、平衡常数计算及结构化学综合应用等典型题型。
各科答案:徽省“耀正优+”2026届高三阶段检测联考试题及答案汇总
安徽省“耀正优+”2026届高三阶段检测联考化学试题及答案



2025-12-18 17:27|编辑: 小李老师|阅读: 2127
摘要
经热心网友提供,自主选拔在线特整理安徽省“耀正优+”2026届高三阶段检测联考化学试题及答案,一起来看。
安徽省“耀正优+”2026届高三阶段检测联考化学试题注重对实验探究、证据推理、模型认知等化学学科核心素养的考查,例如涉及工业流程分析、电化学装置设计、平衡常数计算及结构化学综合应用等典型题型。
各科答案:徽省“耀正优+”2026届高三阶段检测联考试题及答案汇总


进群领取最新耀正优+高三联考PDF试题资料
点击进群声明:本文信息来源于网络,由自主选拔在线团队(微信公众号:zizzsw)排版编辑,如有侵权,请及时联系管理员删除。
0
收藏
微信扫一扫分享
微信里点“发现”
扫一下二维码便可将本文分享至朋友圈
上一篇:安徽合肥一中省十联考2026届高三12月联考试题及答案汇总
下一篇:江西省2025年“三新”协同教研共同体高二12月联考政治试题及答案
百师联盟2026届高三二轮复习(一)政治试题及答案(L卷)2026-03-26
山西省太原市2026年高三年级模拟考试(一)英语试题及答案2026-03-26
百师联盟2026届高三二轮复习(一)政治试题及答案(E卷)2026-03-26
百师联盟2026届高三二轮复习(一)政治试题及答案汇总2026-03-26
百师联盟2026届高三二轮复习(一)地理试题及答案(G卷)2026-03-26
没有更多了
2026届高三大联考
2026届高三联考试题
九师联盟2026届高三联考试题
T8联考试题及答案
2025高三T8联考
华大新高考高三11月质量检测

强基备考

综评备考

选科指导

优质试题

热门资料

竞赛经验

热门讲座

升学规划

查分数线
扫码关注,回复关键词“2026”,领取升学福利

自主选拔在线
zizzsw 复制