自主选拔在线团队第一时间汇总整理湖南省2026届高三T8第一次联考地理试题及答案,试卷题型包括选择题、材料分析题与论述题,强调价值引领与思维深度的结合。
湖南省2026届高三T8第一次联考政治试题及答案
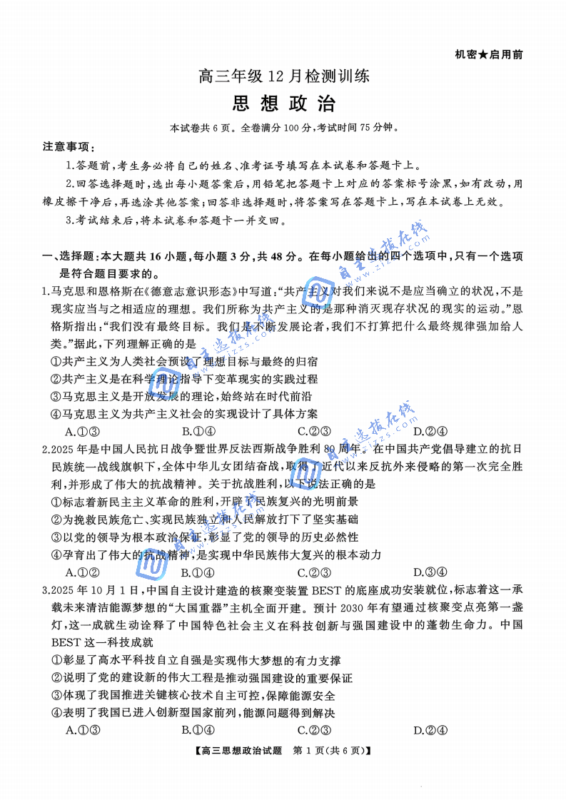
政治试题_011766719538058.png)


2025-12-26 11:23|编辑: 小李老师|阅读: 1147
摘要
湖南省2026届高三T8第一次联考政治试题及答案出炉,经济与社会试题难度如何?中国特色社会主义主要考察哪些内容?一起来看。
自主选拔在线团队第一时间汇总整理湖南省2026届高三T8第一次联考地理试题及答案,试卷题型包括选择题、材料分析题与论述题,强调价值引领与思维深度的结合。
政治试题_011766719538058.png)

进群领取最新T8第一次联考PDF试题资料
点击进群声明:本文信息来源于网络,由自主选拔在线团队(微信公众号:zizzsw)排版编辑,如有侵权,请及时联系管理员删除。
0
收藏
微信扫一扫分享
微信里点“发现”
扫一下二维码便可将本文分享至朋友圈
上一篇:湖南省2026届高三T8第一次联考地理试题及答案
下一篇:山西省2026届高三T8第一次联考化学试题及答案
百师联盟2026届高三二轮复习(一)政治试题及答案(L卷)2026-03-26
山西省太原市2026年高三年级模拟考试(一)英语试题及答案2026-03-26
百师联盟2026届高三二轮复习(一)政治试题及答案(E卷)2026-03-26
百师联盟2026届高三二轮复习(一)政治试题及答案汇总2026-03-26
百师联盟2026届高三二轮复习(一)地理试题及答案(G卷)2026-03-26
没有更多了
2026届高三大联考
2026届高三联考试题
九师联盟2026届高三联考试题
T8联考试题及答案
2025高三T8联考
华大新高考高三11月质量检测

强基备考

综评备考

选科指导

优质试题

热门资料

竞赛经验

热门讲座

升学规划

查分数线
扫码关注,回复关键词“2026”,领取升学福利

自主选拔在线
zizzsw 复制