“走进美妙的数学花园”(简称“走美杯”)是一项面向全国中小学生的数学竞赛活动,也是小学奥数竞赛中覆盖年级数最多的杯赛。凭借着新颖的考试形式以及较高的竞赛难度取得了非常迅速的发展,在重点中学选拔中引起了广泛的关注。
2025年”走美杯“全国数学竞赛六年级上学期数学试题B卷级答案

推荐阅读:


2026-01-06 11:26|编辑: 小李老师|阅读: 469
摘要
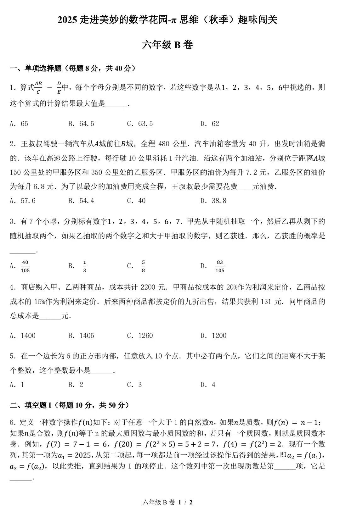
自主选拔在线团队特整理2025年”走美杯“全国数学竞赛六年级上学期数学试题B卷级答案,供低年级数学竞赛生参考。
“走进美妙的数学花园”(简称“走美杯”)是一项面向全国中小学生的数学竞赛活动,也是小学奥数竞赛中覆盖年级数最多的杯赛。凭借着新颖的考试形式以及较高的竞赛难度取得了非常迅速的发展,在重点中学选拔中引起了广泛的关注。

推荐阅读:

欢迎扫码加入五大学科竞赛交流群,一起学习学科竞赛
点击进群2025年”走美杯“全国数学竞赛六年级上学期数学试题B卷级答案
下载声明:本文信息来源于网络,由自主选拔在线团队(微信公众号:zizzsw)排版编辑,如有侵权,请及时联系管理员删除。
0
收藏
微信扫一扫分享
微信里点“发现”
扫一下二维码便可将本文分享至朋友圈
上一篇:2025年第三届复旦数学营秋季结营赛试题
下一篇:2026年元旦冬季奥林匹克“丁一杯”数学活动全国总测试试题
2025年第八届刘徽杯数学竞赛试题(两天全)2025-12-26
2025年“华罗庚金杯”少年数学邀请赛初级至四级组试题2025-12-30
北京市十一学校2025年“燃情冬月”数学竞赛活动九年级数学试卷2025-12-30
2025年黄冈中学八年级2+4创新人才计划选拔考试数学试题2025-12-30
2025年第二十一届时代杯数学竞赛九年级试题2025-12-30
没有更多了
2025物理竞赛试题
中学生物理竞赛试题下载
数学竞赛决赛试题
2025数学竞赛试题
重点高中试题资料

强基备考

综评备考

选科指导

优质试题

热门资料

竞赛经验

热门讲座

升学规划

查分数线
扫码关注,回复关键词“2026”,领取升学福利

自主选拔在线
zizzsw 复制