浙江省2026年1月高三选考(首考)于2026年1月6日正式开始!2026年1月浙江选考政治科目考试已于1月6日下上午结束。考生们觉得政治难易程度怎么样呢?自主选拔在线团队收集整理了考生分享的政治试题及答案讨论,一起来看~
其他科目:2026年1月浙江省高三选考(首考)试题及答案汇总
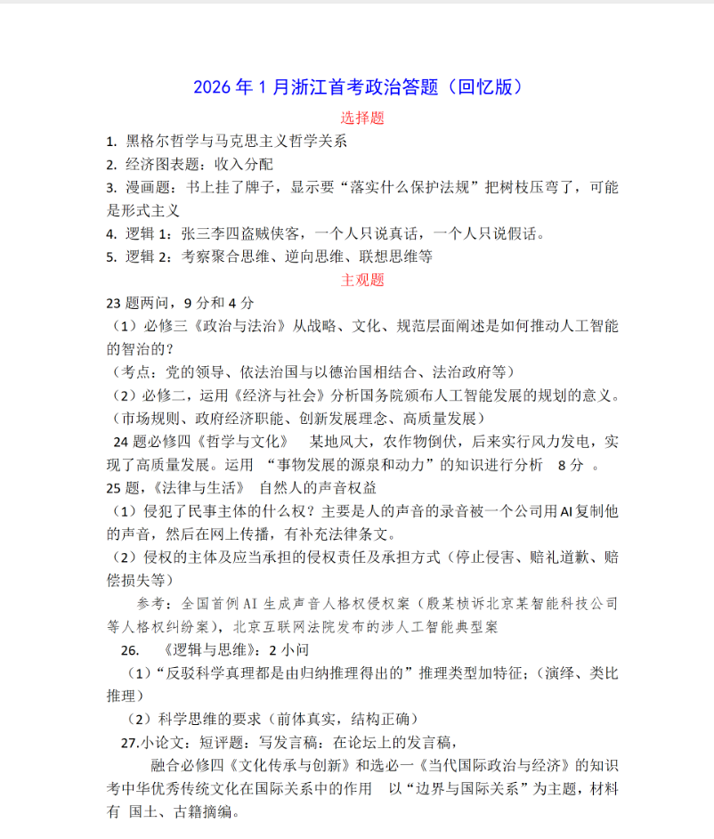
浙江省2026年1月高三选考(首考)政治试题及答案(回忆版)
《2026年浙江高水平三位一体报考指南》电子资料资料重磅来袭,涵盖高水平三位一体报名条件、报名材料、校测揭秘、招录数据等内容,浙江考生必备!点击下方链接免费领取↓↓↓
选择题50:
1.逻辑推断题:张三李四盗贼侠客。
2.经济图表题:收入。
3.法律:16岁的人订立劳动合同。
主观题50:
1.政法:全书三单元大切口 (常规 简单、智能向善理念难找到对应)。
2.经济:全书知识大切口(人工智能实践的好处)。
3.哲学:事物发展的源泉和动力(同一性斗争性)(类似23首考)。
4.逻辑:“反驳科学真理都是由归纳推理得出的”推理类型加特征;科学思维的要求。
5.法律:新情景(自然人声音权益)参考:全国首例AI生成声音人格权侵权案(殷某桢诉北京某智能科技公司等人格权纠纷案),北京互联网法院发布的涉人工智能典型案例。侵权责任的承担方式。
6.小论文:“边界与国际关系” 国土、古籍摘编;国际关系和文化创新传承。

温馨提示:
首考重要性对考生来说不言而喻为了方便大家下载练习,自主选拔在线团队特汇总整理高清无水印版《浙江省2026年1月高三选考(首考)试题及答案》PDF版,大家扫描下方二维码进入“2026浙江首考交流群”,即可免费下载试题及答案!
敲重点:如果您有最新2026届高三试题,也可以添加老师微信慕琴老师微信(微信号:15321584657)投稿呦,并领取升学资料一份~





























