炎德名校联考联合体2026届高三年级1月联考日语考试已经落下帷幕。那么,此次考试的试题难度究竟如何?涵盖了哪些题型呢?我们为大家整理了本次炎德名校高三联考的日语试题及答案,以供各位同学进行参考和练习。
其他科目试题:炎德名校联考联合体2026届高三年级1月联考试题及答案汇总
相关试题推荐:2026届高三联考试题及答案汇总
炎德名校联考联合体2026届高三年级1月联考日语试题及答案
1767751415666.jpg)


2026-01-07 10:03|编辑: 郭老师|阅读: 81
摘要
炎德名校联考联合体2026届高三年级1月联考日语考试已圆满落下帷幕。我们整理了此次炎德名校高三联考的日语试题及答案,以供广大考生参考并用于练习,助力大家在日语学习上取得更大进步。
炎德名校联考联合体2026届高三年级1月联考日语考试已经落下帷幕。那么,此次考试的试题难度究竟如何?涵盖了哪些题型呢?我们为大家整理了本次炎德名校高三联考的日语试题及答案,以供各位同学进行参考和练习。
其他科目试题:炎德名校联考联合体2026届高三年级1月联考试题及答案汇总
相关试题推荐:2026届高三联考试题及答案汇总
1767751415666.jpg)

进群领取高清无水印pdf版
点击进群声明:本文信息来源于网络,由自主选拔在线团队(微信公众号:zizzsw)排版编辑,如有侵权,请及时联系管理员删除。
0
收藏
微信扫一扫分享
微信里点“发现”
扫一下二维码便可将本文分享至朋友圈
上一篇:炎德名校联考联合体2026届高三年级1月联考试题及答案汇总
下一篇:炎德名校联考联合体2026届高三年级1月联考生物试题及答案
百师联盟2026届高三年级1月联考政治试题及答案(黑吉辽蒙)2026-01-22
百师联盟2026届高三年级1月联考政治试题及答案(安徽/甘肃/贵州)2026-01-22
百师联盟2026届高三年级1月联考政治试题及答案(广东)2026-01-22
百师联盟2026届高三年级1月联考政治试题及答案汇总2026-01-22
江苏省2026届高三南京盐城一模数学题及答案2026-01-22
没有更多了
2026届高三大联考
2026届高三联考试题
九师联盟2026届高三联考试题
T8联考试题及答案
2025高三T8联考
华大新高考高三11月质量检测

强基备考

综评备考

选科指导

优质试题

热门资料

竞赛经验

热门讲座

升学规划

查分数线
扫码关注,回复关键词“2026”,领取升学福利

自主选拔在线
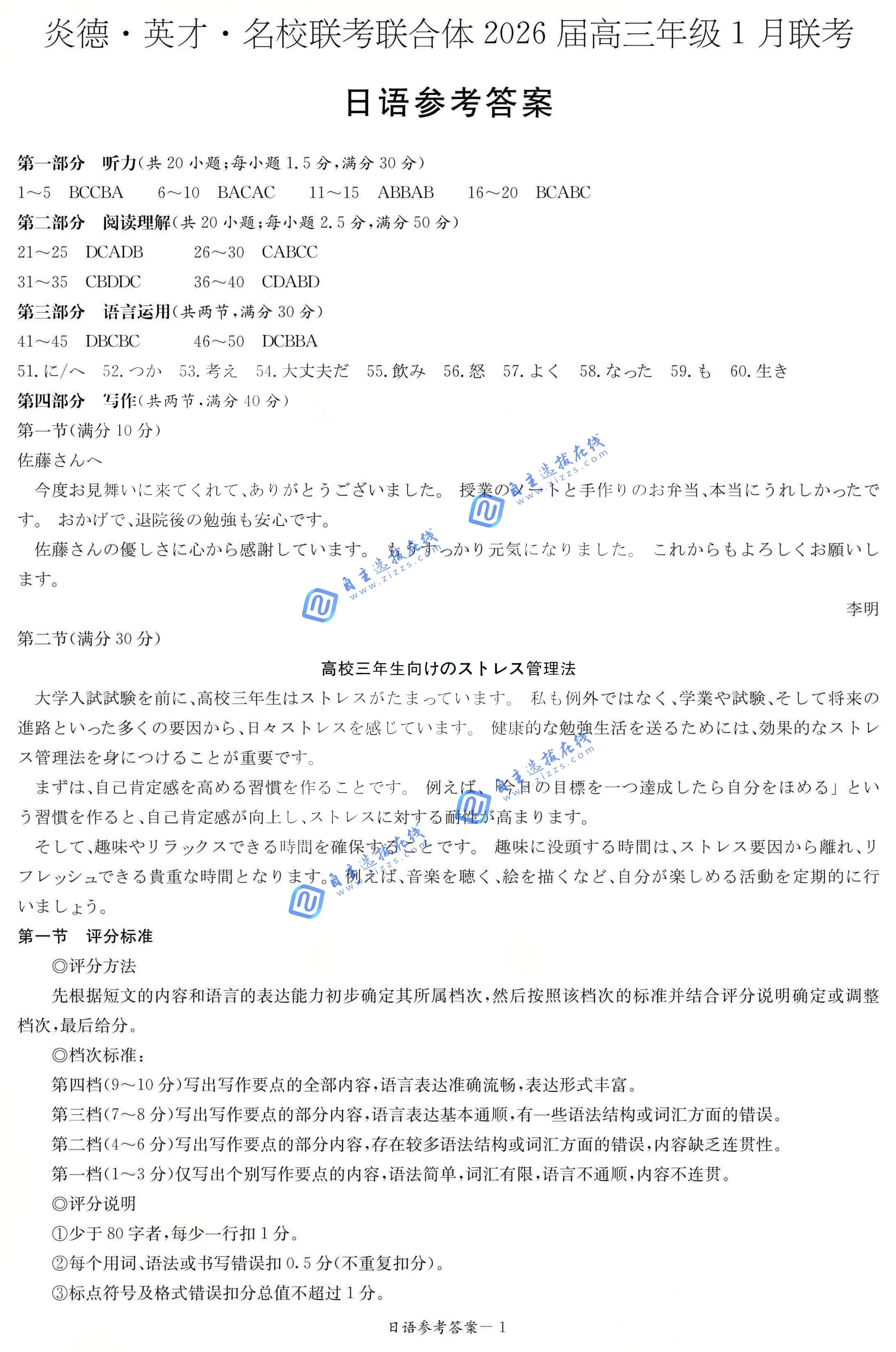
zizzsw 复制