_131767842925288.png)

长春市2026届高三上学期质量监测(一)英语试题及答案(长春一模)
2026-01-08 11:25|编辑: 于老师|阅读: 1656
摘要
2026届长春市高三上学期第一次质量监测(长春一模)英语科目考试已结束,试题与参考答案现正式发布,供各校师生教学参考。
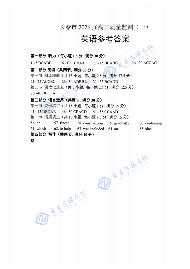
- 1
- 10
- 11
- 12
- 13
页

欢迎加入2026高三学习交流群,获取更多试题及答案
点击进群声明:本文信息来源于网络,由自主选拔在线团队(微信公众号:zizzsw)排版编辑,如有侵权,请及时联系管理员删除。
0
收藏
分享到: 
![QR Code]()

报错
微信扫一扫分享
微信里点“发现”
扫一下二维码便可将本文分享至朋友圈
上一篇:长春市2026届高三上学期质量监测(一)生物试题及答案(长春一模)
下一篇:长春市2026届高三上学期质量监测(一)政治试题及答案(长春一模)
2026届高三联考试题长春2026届高三质量检测2026长春一模
武汉市2026届高三3月调研考试数学试题及答案(武汉二调)2026-03-11
江苏省2026届高三九校联考化学试题及答案2026-03-11
江苏省2026届高三九校联考历史试题及答案2026-03-11
江苏省2026届高三九校联考英语试题及答案2026-03-11
重庆市南开中学2026届高三第六次质量检测物理试题及答案2026-03-12
0/500
没有更多了
2026届高三大联考
2026届高三联考试题
九师联盟2026届高三联考试题
T8联考试题及答案
2025高三T8联考
华大新高考高三11月质量检测

强基备考

综评备考

选科指导

优质试题

热门资料

竞赛经验

热门讲座

升学规划

查分数线
扫码关注,回复关键词“2026”,领取升学福利

自主选拔在线
zizzsw 复制















