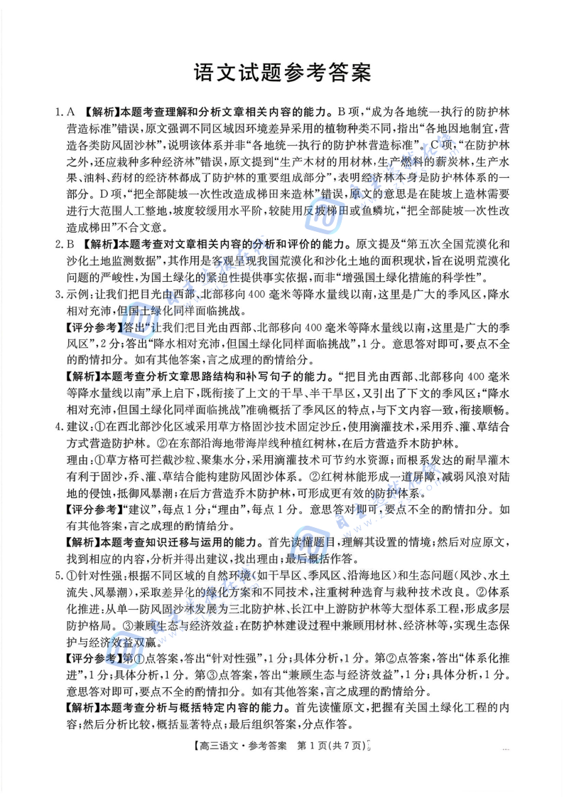
%EF%BC%89_091769160461644.png)

河北省五个一名校联盟2026届高三1月联考语文试题及答案
2026-01-23 17:29|编辑: 于老师|阅读: 1576
摘要
河北省五个一名校联盟2026届高三1月联考于近期开考,目前语文试题及答案已经出炉,本次考试对高三学生的语文学科素养与综合运用能力进行了全面考查。自主选拔在线团队为您同步提供完整试题与深度解析,助力考生科学评估、高效备考。
- 1
- 8
- 9
- 10
- 15
页

欢迎加入【2026高三学习交流群】,领取无水印PDF
点击进群声明:本文信息来源于网络,由自主选拔在线团队(微信公众号:zizzsw)排版编辑,如有侵权,请及时联系管理员删除。
0
收藏
分享到: 
![QR Code]()

报错
微信扫一扫分享
微信里点“发现”
扫一下二维码便可将本文分享至朋友圈
上一篇:江苏省2026届高三南京盐城一模试题及答案汇总
下一篇:河北省五个一名校联盟2026届高三1月联考试题及答案汇总
河北五个一名校联盟2026届高三联考试题河北五个一名校联盟1月联考
清华大学附属中学2026届高三下学期统练一试题及答案汇总2026-03-10
江苏省2026届高三九校联考语文试题及答案2026-03-10
江苏省2026届高三九校联考数学试题及答案2026-03-10
山东省实验中学2026届高三开学考试题及答案汇总2026-03-10
山东省实验中学2026届高三开学考数学试题及答案2026-03-10
0/500
没有更多了
2026届高三大联考
2026届高三联考试题
九师联盟2026届高三联考试题
T8联考试题及答案
2025高三T8联考
华大新高考高三11月质量检测

强基备考

综评备考

选科指导

优质试题

热门资料

竞赛经验

热门讲座

升学规划

查分数线
扫码关注,回复关键词“2026”,领取升学福利

自主选拔在线
zizzsw 复制















