_011769678451241.png)

江苏省2026届南通市高三一模语文试题及答案
2026-01-28 11:22|编辑: 明毅老师|阅读: 7074
摘要
2026年1月28日,2026届南通市高三一模开考,语文试题紧扣新课标理念考查多方面能力。自主选拔在线团队整理了该市高三一模语文试题及答案PDF版,还提供其他科目及联考试题答案相关链接。
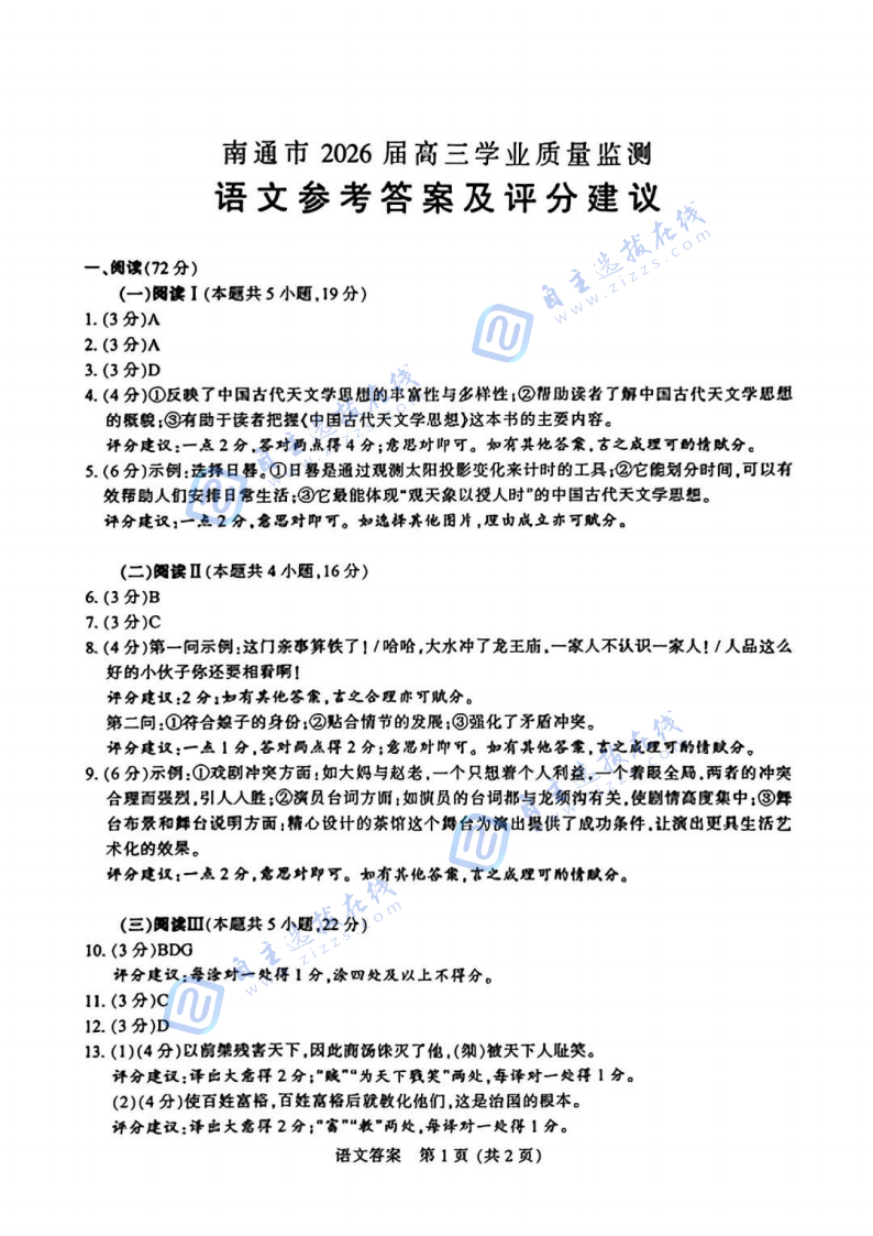
- 1
- 7
- 8
- 9
- 10
页

加入“2026高三学习交流群”领取无水印试题及答案PDF版
点击进群声明:本文信息来源于网络,由自主选拔在线团队(微信公众号:zizzsw)排版编辑,如有侵权,请及时联系管理员删除。
0
收藏
分享到: 
![QR Code]()

报错
微信扫一扫分享
微信里点“发现”
扫一下二维码便可将本文分享至朋友圈
上一篇:重庆市康德2026年高二上期末语文试题及答案
下一篇:湖北省部分名校2026届高三第二次联考语文试题及答案
2026高三联考2026高三联考试题2026南通高三一模
辽宁省名校联盟2026届高三下3月模拟考试数学试题及答案2026-03-07
天一大联考顶尖计划2026届高三3月联考数学试题及答案2026-03-08
天一大联考顶尖计划2026届高三3月联考英语试题及答案2026-03-08
天一大联考顶尖计划2026届高三3月联考化学试题及答案2026-03-08
天一大联考顶尖计划2026届高三3月联考生物试题及答案2026-03-08
0/500
没有更多了
2026届高三大联考
2026届高三联考试题
九师联盟2026届高三联考试题
T8联考试题及答案
2025高三T8联考
华大新高考高三11月质量检测

强基备考

综评备考

选科指导

优质试题

热门资料

竞赛经验

热门讲座

升学规划

查分数线
扫码关注,回复关键词“2026”,领取升学福利

自主选拔在线
zizzsw 复制















