近日,青岛市2026年2月高三期末考试正在进行,本次试卷聚焦遗传、稳态、生态等模块,实验题融入真实情境(如疾病防控),基础题重概念,难题重遗传推理,素养考查全面。自主选拔在线团队汇总整理青岛市2026年2月高三期末试题及答案,供考生下载练习。
📊 期末成绩一出,立刻对照位次,提前锁定你能冲刺的高校,现在就是规划升学路径的关键窗口期!
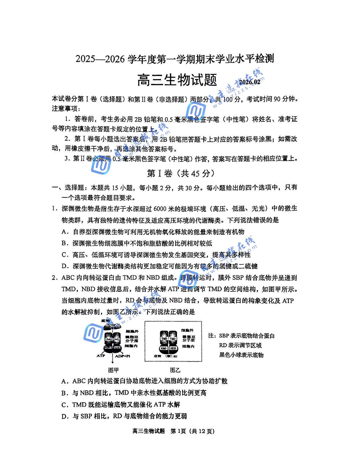
特整理《2025年各省市985、211高校高考录取分数线及位次对照表》PDF,表中数据一查便知!
青岛市2026年2月高三期末生物试题及答案

温馨提示:
为了方便大家下载练习,自主选拔在线团队特汇总整理高清无水印版《青岛市2026年2月高三期末试题及答案》PDF版,大家扫描下方二维码进入“高三试题交流群”,即可免费下载试题及答案!
如果你还有其他疑问,或想了解最新招生政策、有升学规划需求、领取最新试题,可在企业微信添加白杨老师(微信号:15321584637),并备注:高考年份+省份+姓名,老师会统一邀请大家进群~





























