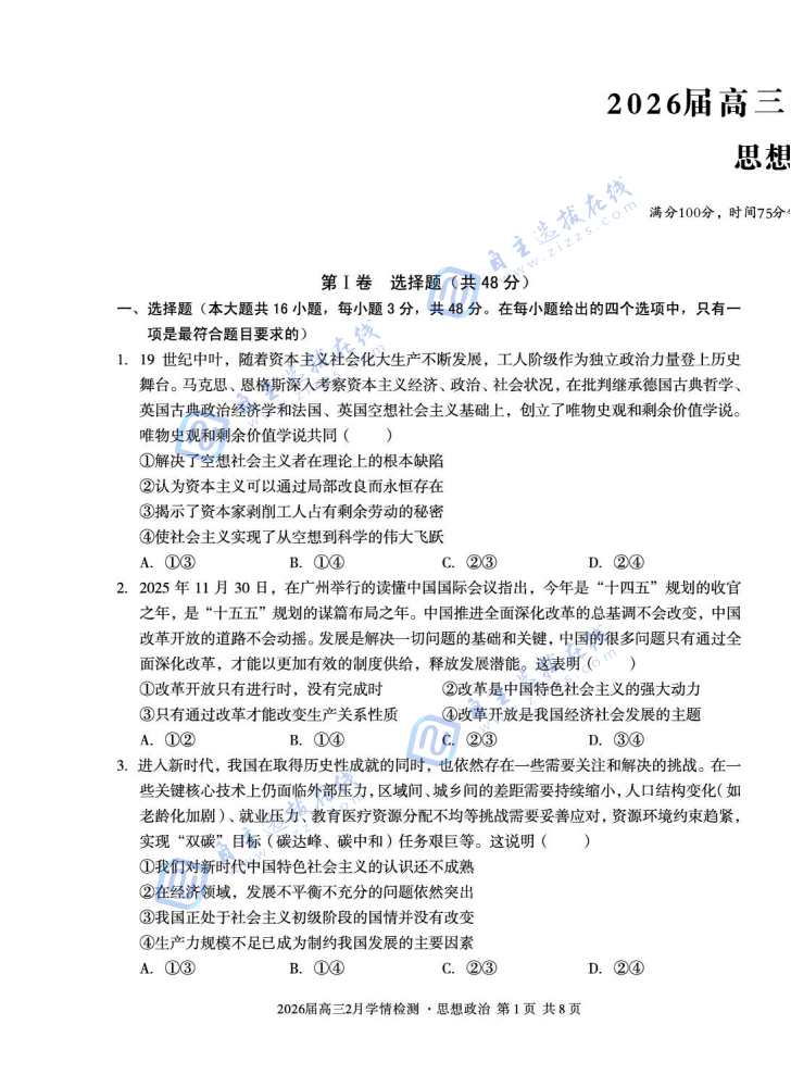
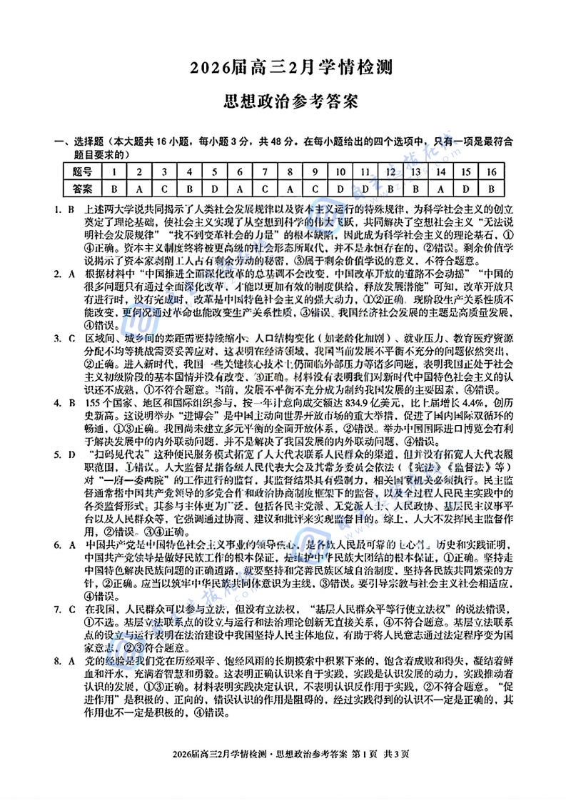
高三备考,精准诊断至关重要。“安徽A10联盟2026届高三2月学情检测政治试题及答案”旨在通过模拟实战,帮助考生熟悉题型、把握节奏,并借助详尽答案剖析自身知识体系的薄弱环节,从而实现有的放矢的强化训练。自主选拔在线团队整理了本次考试政治试题及答案,扫码进群即可领取无水印版PDF!
安徽A10联盟2026届高三2月学情检测政治试题及答案



2026-02-27 10:24|编辑: 于老师|阅读: 679
摘要
为助力高三冲刺,现整理发布“安徽A10联盟2026届高三2月学情检测政治试题及答案”。这不仅是检验近期学习成果的试金石,更是查漏补缺、优化复习策略的关键抓手。愿这份资料伴你精准导航,高效备考。
高三备考,精准诊断至关重要。“安徽A10联盟2026届高三2月学情检测政治试题及答案”旨在通过模拟实战,帮助考生熟悉题型、把握节奏,并借助详尽答案剖析自身知识体系的薄弱环节,从而实现有的放矢的强化训练。自主选拔在线团队整理了本次考试政治试题及答案,扫码进群即可领取无水印版PDF!


欢迎加入【2026高三学习交流群】获取无水印版PDF
点击进群声明:本文信息来源于网络,由自主选拔在线团队(微信公众号:zizzsw)排版编辑,如有侵权,请及时联系管理员删除。
0
收藏
微信扫一扫分享
微信里点“发现”
扫一下二维码便可将本文分享至朋友圈
上一篇:福建名校联盟2026高三2月开学联考数学答案及答案
下一篇:安徽A10联盟2026届高三2月学情检测地理试题及答案
福建省各地市2026届高三第二次质量检测生物试题及答案2026-04-11
辽宁省名校联盟2026届高三4月联考数学试题及答案2026-04-11
重庆康德卷2026 年高三第二次联合诊断英语试题及答案2026-04-11
重庆康德卷2026 年高三第二次联合诊断日语试题及答案2026-04-11
浙江省金华十校2026年4月高三模拟考试英语试题及答案2026-04-11
没有更多了
2026届高三大联考
2026届高三联考试题
九师联盟2026届高三联考试题
T8联考试题及答案
2025高三T8联考
华大新高考高三11月质量检测

强基备考

综评备考

选科指导

优质试题

热门资料

竞赛经验

热门讲座

升学规划

查分数线
扫码关注,回复关键词“2026”,领取升学福利

自主选拔在线
zizzsw 复制