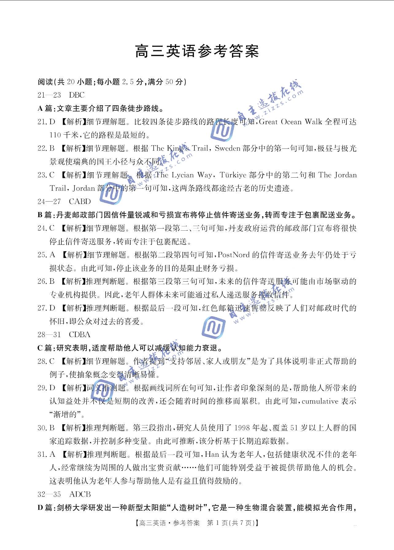
广东省2026届高三2月金太阳百万联考陆续进行,本次英语试卷难度平稳,区分度佳,既夯实语言基础,又提升语篇输出能力,适配备考节奏。自主选拔在线团队汇总整理广东省2026届高三2月金太阳百万联考试题及答案,供考生下载练习。
其他学科:广东省2026届高三2月金太阳百万联考(254C)试题及答案汇总
广东省2026届高三2月金太阳百万联考(254C)英语试题及答案



2026-02-27 12:00|编辑: 张老师|阅读: 17
摘要
广东省2026届高三2月金太阳百万联考试题及答案出炉,本次试卷整体中等偏上,贴合新高考风格,自主选拔在线团队整理第一时间整理汇总广东省2026届高三2月金太阳百万联考试题及答案,快来下载吧。
广东省2026届高三2月金太阳百万联考陆续进行,本次英语试卷难度平稳,区分度佳,既夯实语言基础,又提升语篇输出能力,适配备考节奏。自主选拔在线团队汇总整理广东省2026届高三2月金太阳百万联考试题及答案,供考生下载练习。
其他学科:广东省2026届高三2月金太阳百万联考(254C)试题及答案汇总


进群领高清无水印版资料
点击进群声明:本文信息来源于网络,由自主选拔在线团队(微信公众号:zizzsw)排版编辑,如有侵权,请及时联系管理员删除。
0
收藏
微信扫一扫分享
微信里点“发现”
扫一下二维码便可将本文分享至朋友圈
上一篇:广东省2026届高三2月金太阳百万联考(254C)地理试题及答案
下一篇:广东省2026届高三2月金太阳百万联考(254C)政治试题及答案
山西大学附属中学2026届高三下学期2月开学考政治试题及答案2026-02-26
山西大学附属中学2026届高三下学期2月开学考化学试题及答案2026-02-27
山西大学附属中学2026届高三下学期2月开学考地理试题及答案2026-02-27
山西大学附属中学2026届高三下学期2月开学考物理试题及答案2026-02-27
山西大学附属中学2026届高三下学期2月开学考生物试题及答案2026-02-27
没有更多了
2026届高三大联考
2026届高三联考试题
九师联盟2026届高三联考试题
T8联考试题及答案
2025高三T8联考
华大新高考高三11月质量检测

强基备考

综评备考

选科指导

优质试题

热门资料

竞赛经验

热门讲座

升学规划

查分数线
扫码关注,回复关键词“2026”,领取升学福利

自主选拔在线
zizzsw 复制