广东省2026届高三2月金太阳百万联考陆续进行,本次政治试卷难度适配高三,注重理论联系实际,培养政治认同与辩证思维,规范答题思路,提升应用能力。自主选拔在线团队汇总整理广东省2026届高三2月金太阳百万联考试题及答案,供考生下载练习。
其他学科:广东省2026届高三2月金太阳百万联考(254C)试题及答案汇总
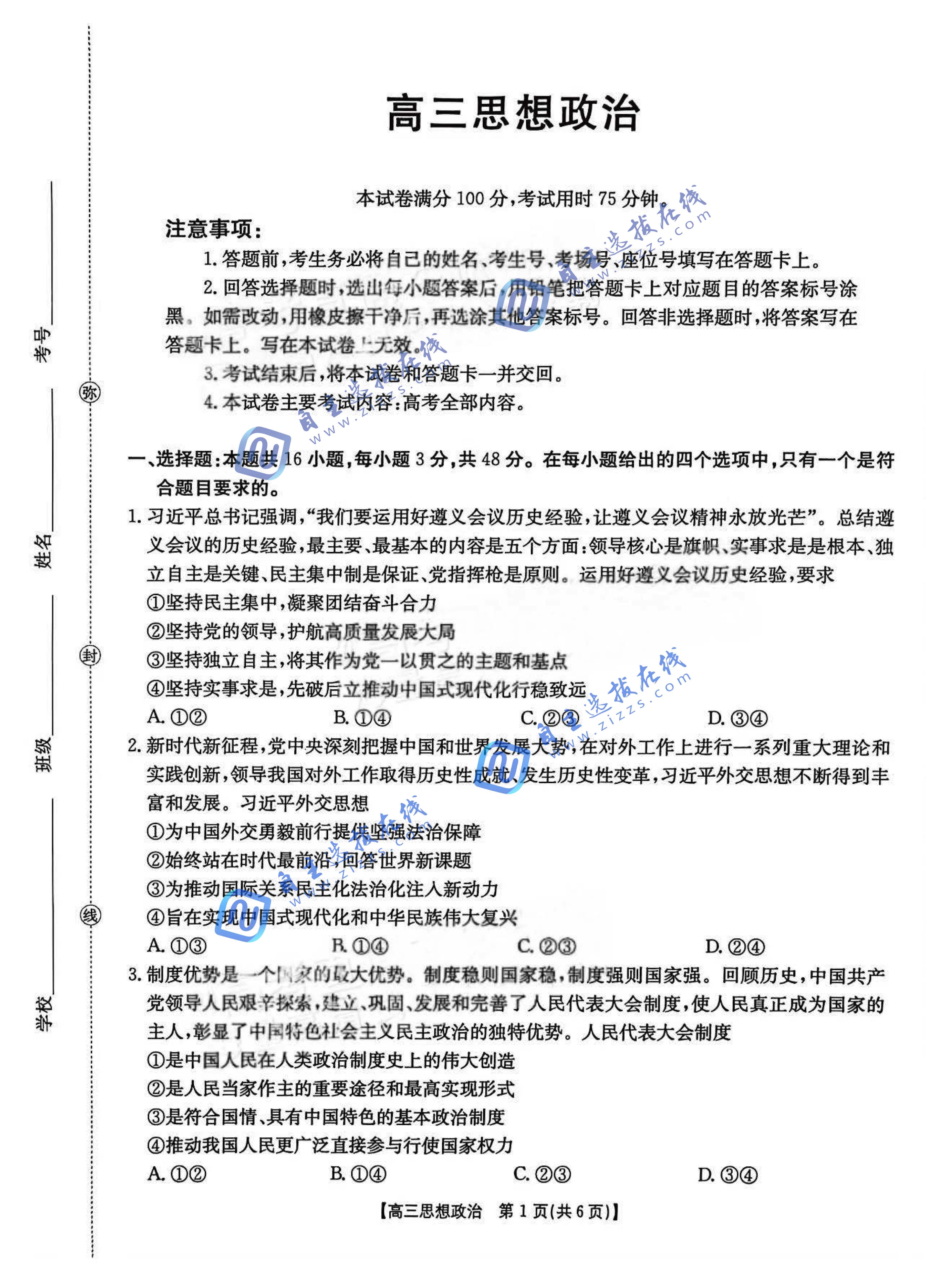
广东省2026届高三2月金太阳百万联考(254C)政治试题及答案



2026-02-27 12:13|编辑: 张老师|阅读: 203
摘要
广东省2026届高三2月金太阳百万联考试题及答案出炉,本次试卷紧扣高考核心考点,贴合新高考风格,自主选拔在线团队整理第一时间整理汇总广东省2026届高三2月金太阳百万联考试题及答案,快来下载吧。
广东省2026届高三2月金太阳百万联考陆续进行,本次政治试卷难度适配高三,注重理论联系实际,培养政治认同与辩证思维,规范答题思路,提升应用能力。自主选拔在线团队汇总整理广东省2026届高三2月金太阳百万联考试题及答案,供考生下载练习。
其他学科:广东省2026届高三2月金太阳百万联考(254C)试题及答案汇总


进群领高清无水印版资料
点击进群声明:本文信息来源于网络,由自主选拔在线团队(微信公众号:zizzsw)排版编辑,如有侵权,请及时联系管理员删除。
0
收藏
微信扫一扫分享
微信里点“发现”
扫一下二维码便可将本文分享至朋友圈
上一篇:广东省2026届高三2月金太阳百万联考(254C)英语试题及答案
下一篇:福建名校联盟2026高三2月开学联考英语答案及答案
三省三校二模2026年高三3月模拟考试试题及答案汇总2026-03-31
三省三校二模2026年高三3月模拟考试数学试题及答案2026-03-31
三省三校二模2026年高三3月模拟考试政治试题及答案2026-04-01
湖南省天壹名校联盟2026届高三3月质量检测数学试题及答案2026-04-01
湖南省天壹名校联盟2026届高三3月质量检测英语试题及答案2026-04-01
没有更多了
2026届高三大联考
2026届高三联考试题
九师联盟2026届高三联考试题
T8联考试题及答案
2025高三T8联考
华大新高考高三11月质量检测

强基备考

综评备考

选科指导

优质试题

热门资料

竞赛经验

热门讲座

升学规划

查分数线
扫码关注,回复关键词“2026”,领取升学福利

自主选拔在线
zizzsw 复制