3月5日-6日,河南、山西、陕西天一大联考顶尖计划(三)2026届高三3月联考进行,本次语文试卷文题聚焦思辨与价值引领,梯度清晰,基础题夯实积累,能力题区分素养,精准诊断二轮复习短板。自主选拔在线团队汇总整理天一大联考顶尖计划2026届高三3月联考试题及答案,供高三考生下载练习。
其他学科:天一大联考顶尖计划2026届高三3月联考试题及答案汇总
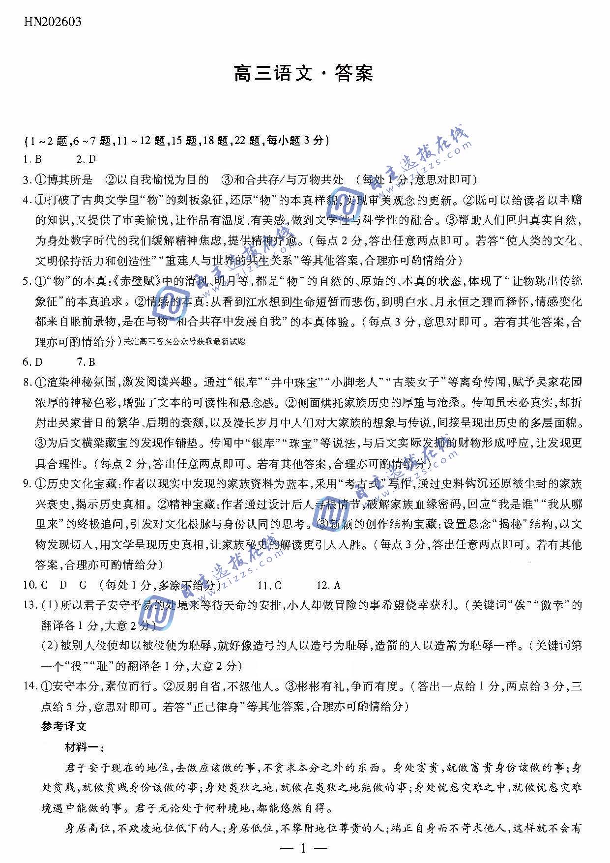
天一大联考顶尖计划2026届高三3月联考语文试题及答案



2026-03-06 21:46|编辑: 张老师|阅读: 52
摘要
天一大联考顶尖计划2026届高三3月联考试题及答案出炉,本次历史试卷立足时空观念与史料实证,中外历史兼顾,融入东北地方史素材。自主选拔在线团队整理第一时间整理汇总相关试题及答案,大家快来下载吧。
3月5日-6日,河南、山西、陕西天一大联考顶尖计划(三)2026届高三3月联考进行,本次语文试卷文题聚焦思辨与价值引领,梯度清晰,基础题夯实积累,能力题区分素养,精准诊断二轮复习短板。自主选拔在线团队汇总整理天一大联考顶尖计划2026届高三3月联考试题及答案,供高三考生下载练习。
其他学科:天一大联考顶尖计划2026届高三3月联考试题及答案汇总


进群领高清无水印版资料
点击进群声明:本文信息来源于网络,由自主选拔在线团队(微信公众号:zizzsw)排版编辑,如有侵权,请及时联系管理员删除。
0
收藏
微信扫一扫分享
微信里点“发现”
扫一下二维码便可将本文分享至朋友圈
上一篇:重庆市高2026届高三第六次质量检测政治试题及答案
下一篇:天一大联考顶尖计划2026届高三3月联考物理试题及答案
湖南省雅礼中学2026届高三月考(七)开学考政治试题及答案2026-03-04
湖南省雅礼中学2026届高三月考(七)开学考地理试题及答案2026-03-04
长沙市一中2026届高三月考试卷(七)物理试题及答案2026-03-04
重庆市高2026届高三第六次质量检测数学试题及答案2026-03-04
重庆市高2026届高三第六次质量检测试题及答案汇总2026-03-04
没有更多了
2026届高三大联考
2026届高三联考试题
九师联盟2026届高三联考试题
T8联考试题及答案
2025高三T8联考
华大新高考高三11月质量检测

强基备考

综评备考

选科指导

优质试题

热门资料

竞赛经验

热门讲座

升学规划

查分数线
扫码关注,回复关键词“2026”,领取升学福利

自主选拔在线
zizzsw 复制