
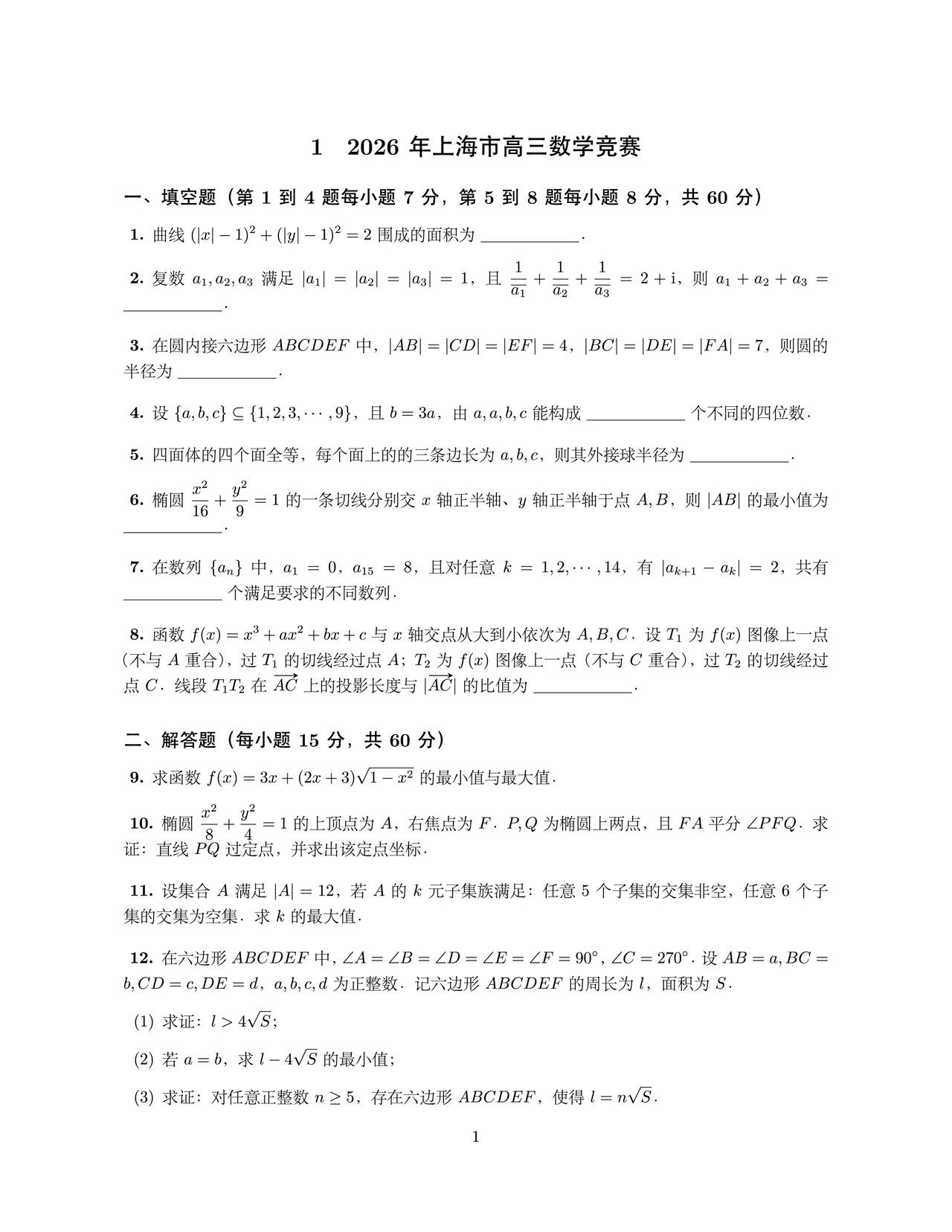
2026年上海市高三数学竞赛试题及答案(网友版)
2026-03-16 11:10|编辑: 小李老师|阅读: 954
摘要
2026年上海市高三数学竞赛试题发布!自主选拔在线整理本次竞赛完整试题,供低年级竞赛生学习参考。
- 1
- 2
- 3
- 4
- 5
页

2026五大学科竞赛交流群
点击进群2026年上海市高三数学竞赛试题
下载声明:本文信息来源于网络,由自主选拔在线团队(微信公众号:zizzsw)排版编辑,如有侵权,请及时联系管理员删除。
0
收藏
分享到: 
![QR Code]()

报错
微信扫一扫分享
微信里点“发现”
扫一下二维码便可将本文分享至朋友圈
上一篇:2026年北京市第三次高中数学邀请赛试题及答案
下一篇:2026年台州市数学竞赛试题及答案
2026数学竞赛2026上海高三数学竞赛
2026年湖北省“龙泉杯”竞赛数学水平能力测试卷2026-04-02
2012-2025年数学预赛、联赛、决赛真题资料合集领取2026-04-03
历届国际数学竞赛(IMO)金牌选手去向大盘点2026-04-03
2026年竞赛生会踩的5个数学初赛错题陷阱!附避坑技巧2026-04-03
2026年高中数学奥林匹克竞赛广东初赛安排发布2026-04-03
0/500
没有更多了
2025物理竞赛试题
中学生物理竞赛试题下载
数学竞赛决赛试题
2025数学竞赛试题
重点高中试题资料

强基备考

综评备考

选科指导

优质试题

热门资料

竞赛经验

热门讲座

升学规划

查分数线
扫码关注,回复关键词“2026”,领取升学福利

自主选拔在线
zizzsw 复制
















