3月16日,山东省青岛市2026届高三第一次适应性检进行。本次政治试卷题型规范、梯度清晰,选择题侧重基础识记与辨析能力,主观题注重逻辑表达与理论应用,引导学生灵活运用知识、把握命题意图。适配二轮专题复习,有效检测政治学科素养,贴合山东新高考命题导向与青岛备考策略。自主选拔在线团队汇总整2026青岛一模试题及答案,供高三考生下载练习。
其他学科:山东省青岛市2026届高三第一次适应性检测试题及答案汇总
福利领取:
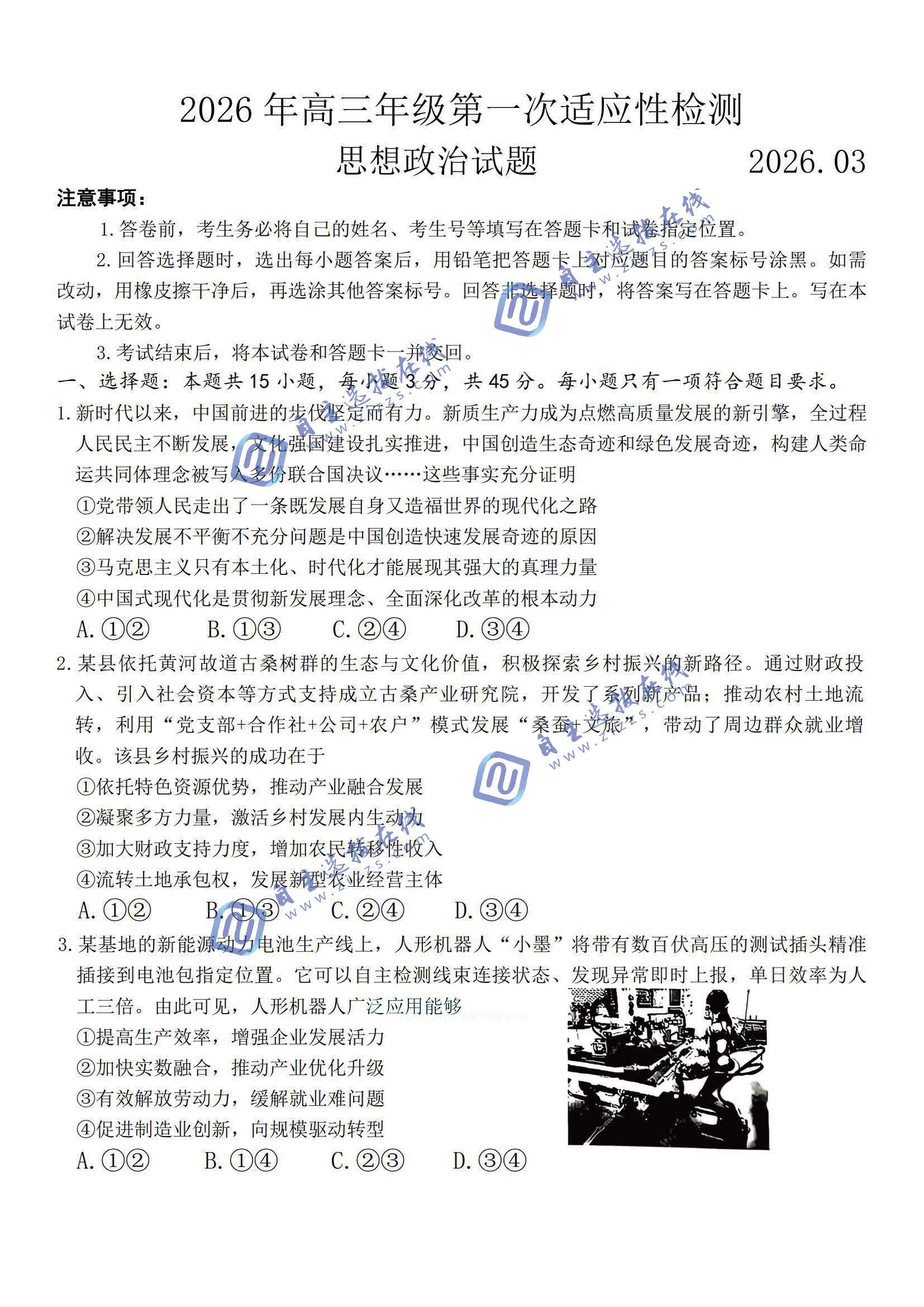
想知道你和名校之间的距离吗?特整理《2025年各省市985、211高校高考录取分数线及位次对照表》PDF文件。通过分数与位次,快速锁定匹配你的目标院校范围,告别盲目猜测,精准定位冲刺目标。
山东省青岛市2026届高三第一次适应性检测政治试题及答案





























