

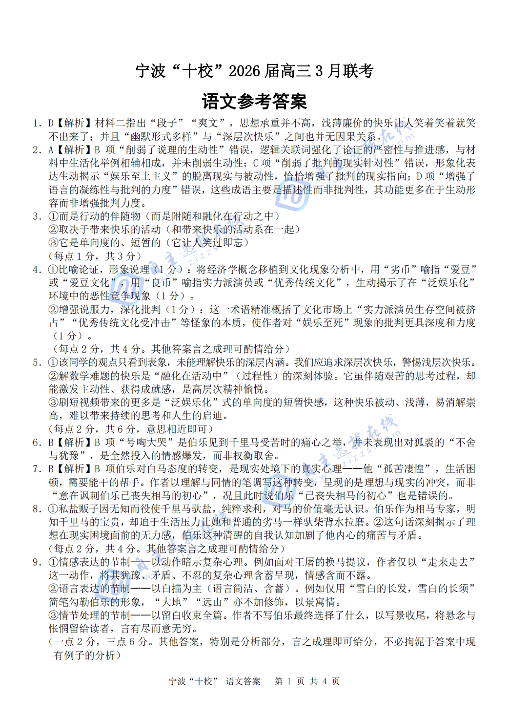
宁波十校2026届高三3月联考语文试题及答案
2026-03-18 18:07|编辑: 于老师|阅读: 256
摘要
宁波十校2026届高三3月联考于3月18日开考,本次由于有浙江重点中学参加,所以考试关注度比较高,自主选拔在线团队整理了语文试题及答案,一起来看看吧!
- 1
- 8
- 9
- 10
- 12
页

欢迎加入【2026高三学习交流群】下载无水印试题PDF
点击进群声明:本文信息来源于网络,由自主选拔在线团队(微信公众号:zizzsw)排版编辑,如有侵权,请及时联系管理员删除。
0
收藏
分享到: 
![QR Code]()

报错
微信扫一扫分享
微信里点“发现”
扫一下二维码便可将本文分享至朋友圈
上一篇:2026届高三苏锡常镇一模各科目试题及答案汇总
下一篇:宁波十校2026届高三3月联考数学试题及答案
2026高三联考试题宁波十校高三3月联考
江苏省南通市2026届高三一模地理试题及答案2026-01-30
江苏省南通市2026届高三一模生物试题及答案2026-02-04
江苏省南通市2026届高三一模政治试题及答案2026-02-04
九师联盟2026届高三2月联考语文试题及答案2026-02-06
九师联盟2026届高三2月联考数学试题及答案2026-02-06
0/500
没有更多了
2026届高三大联考
2026届高三联考试题
九师联盟2026届高三联考试题
T8联考试题及答案
2025高三T8联考
华大新高考高三11月质量检测

强基备考

综评备考

选科指导

优质试题

热门资料

竞赛经验

热门讲座

升学规划

查分数线
扫码关注,回复关键词“2026”,领取升学福利

自主选拔在线
zizzsw 复制















