2026年广州高三一模联考地理科目考试已经落幕,从考生们的反馈来看,此次地理考试的难度适中,并没有出现过于偏难怪的题目。试卷结构合理,题型多样,包括选择题、综合题和分析题等,全面考察了考生的地理知识和综合能力,今天为大家整理了此次广州高三一模地理相关的试题答案内容,供大家进行参考!
相关阅读:2026广州高三普通高中毕业班综合测试(一)试题汇总
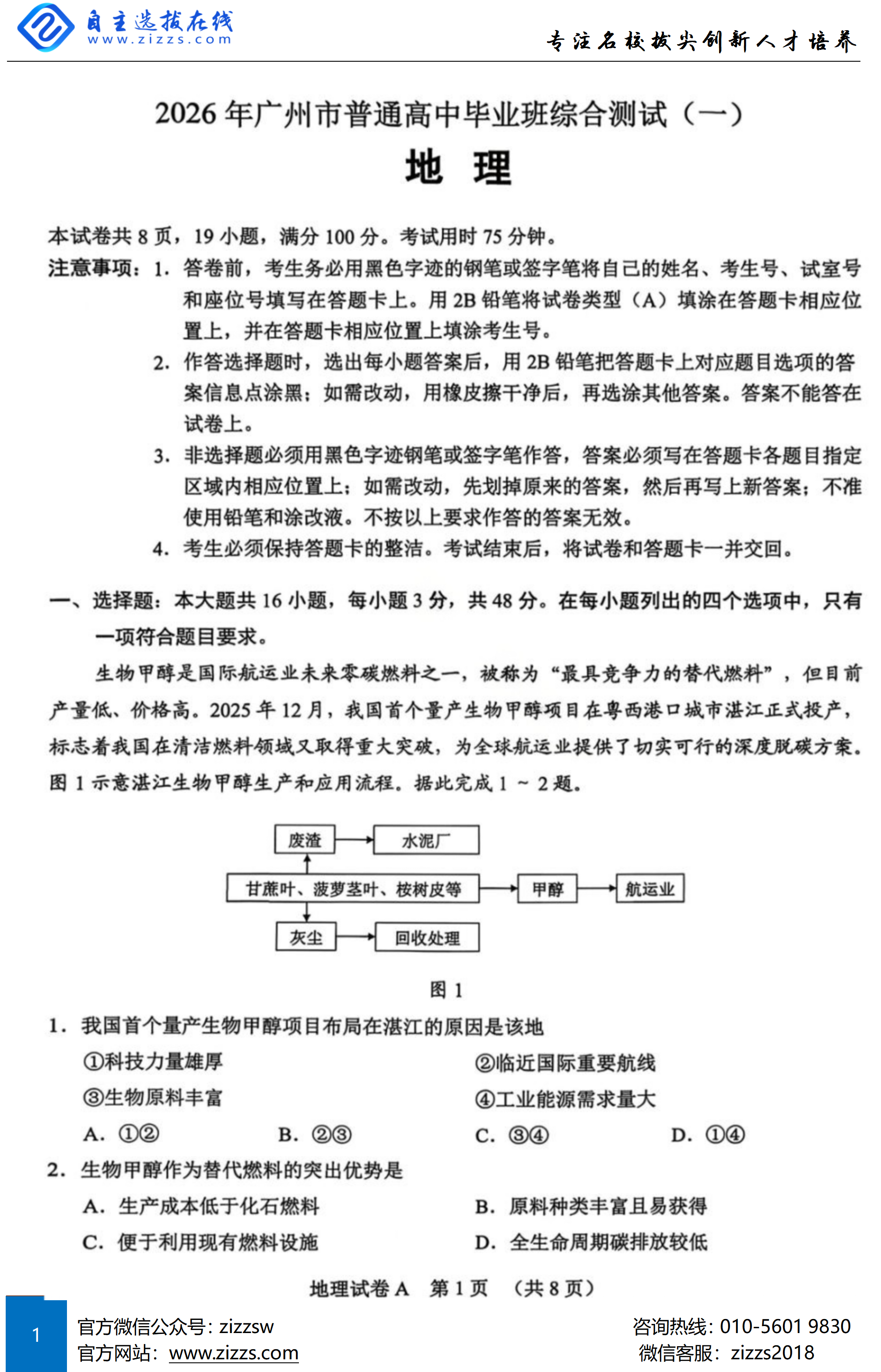
2026年广州高三一模地理试题及答案
福利领取:
想知道你和名校之间的距离吗?特整理《2025年各省市985、211高校高考录取分数线及位次对照表》PDF文件。通过分数与位次,快速锁定匹配你的目标院校范围,告别盲目猜测,精准定位冲刺目标。

相关阅读
2026年广州市高三普通高中毕业班综合测试(一)化学试题及答案



























