自主选拔在线团队特整理2026届高三苏锡常镇一模生物试题及答案,本次生物模考试题注重图表解读、信息提取能力与科学思维考查。
各科答案:苏锡常镇四市2026届高三教学情况调研(一模)试题及答案汇总
📊 模考成绩一出,立刻对照位次,提前锁定你能冲刺的高校,特整理《2025年各省市985、211高校高考录取分数线及位次对照表》PDF,表中数据一查便知!
2026届高三苏锡常镇一模生物试题及答案

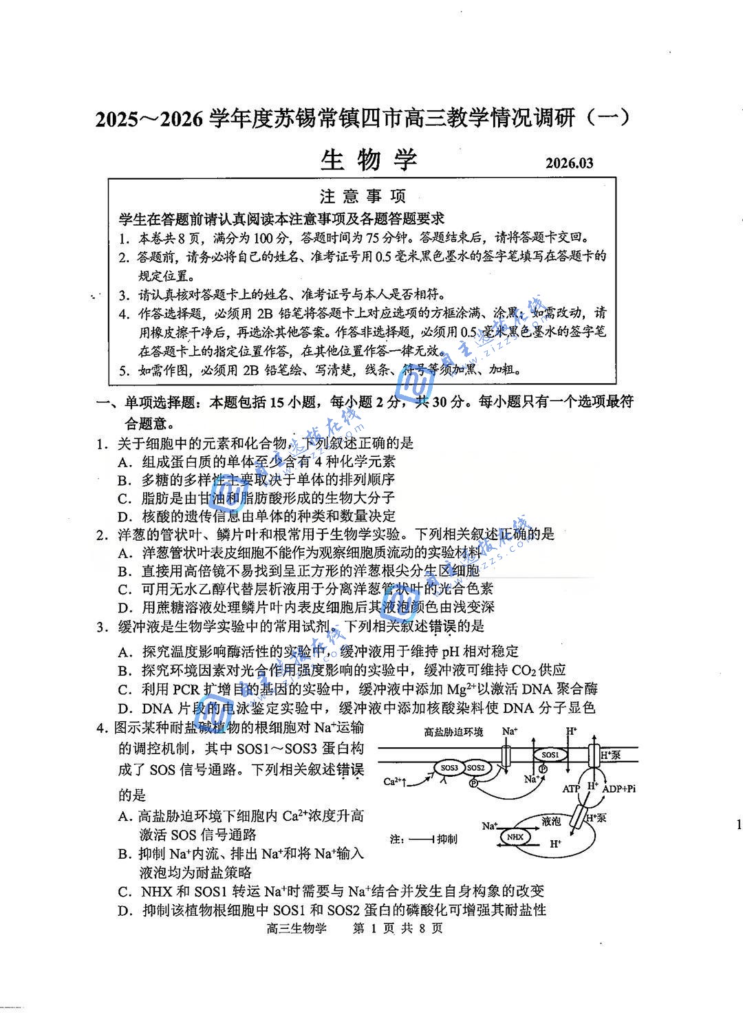
温馨提示:
为了方便大家下载练习,自主选拔在线团队特汇总整理高清无水印版《2026届高三苏锡常镇一模试题及答案》PDF版,大家扫描下方二维码进入“高三试题交流群”,即可免费下载试题及答案!
如果你还有其他疑问,或想了解最新招生政策、有升学规划需求、领取最新试题,可在企业微信添加白杨老师(微信号:15321584637),并备注:高考年份+省份+姓名,老师会统一邀请大家进群~
推荐阅读:





























