3月26日-27日,安徽天一大联考2026届高三3月适应性考试进行。本次语文试卷语言运用考病句、补写、修辞;写作考材料作文,紧扣时代主题与思辨能力,全面覆盖核心考点。自主选拔在线团队汇总整安徽天一大联考2026高三3月试题及答案,供高三考生下载练习。
其他学科:安徽天一大联考2026届高三3月适应性考试试题及答案
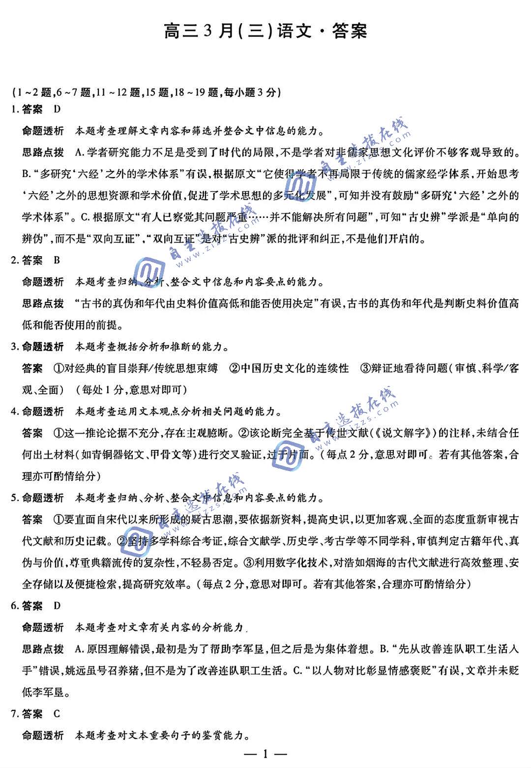
安徽天一大联考2026届高三3月适应性考试语文试题及答案



2026-03-27 14:27|编辑: 张老师|阅读: 1269
摘要
安徽天一大联考2026届高三3月适应性考试试题及答案出炉,本次语文试卷题型与高考一致,紧扣高三核心考点,提升应试能力。自主选拔在线团队整理2026安徽天一大联考3月适应性考试试卷及答案,快来下载吧!
3月26日-27日,安徽天一大联考2026届高三3月适应性考试进行。本次语文试卷语言运用考病句、补写、修辞;写作考材料作文,紧扣时代主题与思辨能力,全面覆盖核心考点。自主选拔在线团队汇总整安徽天一大联考2026高三3月试题及答案,供高三考生下载练习。
其他学科:安徽天一大联考2026届高三3月适应性考试试题及答案


进群领高清无水印版资料
点击进群声明:本文信息来源于网络,由自主选拔在线团队(微信公众号:zizzsw)排版编辑,如有侵权,请及时联系管理员删除。
0
收藏
微信扫一扫分享
微信里点“发现”
扫一下二维码便可将本文分享至朋友圈
上一篇:2026届高三南通二模地理试题及答案
下一篇:安徽天一大联考2026届高三3月适应性考试试题及答案汇总
三省三校二模2026年高三3月模拟考试试题及答案汇总2026-03-31
三省三校二模2026年高三3月模拟考试数学试题及答案2026-03-31
三省三校二模2026年高三3月模拟考试政治试题及答案2026-04-01
湖南省天壹名校联盟2026届高三3月质量检测数学试题及答案2026-04-01
湖南省天壹名校联盟2026届高三3月质量检测英语试题及答案2026-04-01
没有更多了
2026届高三大联考
2026届高三联考试题
九师联盟2026届高三联考试题
T8联考试题及答案
2025高三T8联考
华大新高考高三11月质量检测

强基备考

综评备考

选科指导

优质试题

热门资料

竞赛经验

热门讲座

升学规划

查分数线
扫码关注,回复关键词“2026”,领取升学福利

自主选拔在线
zizzsw 复制