
2026年第67届IMO国家队选拔第二阶段试题答案(第三天)
2026-03-30 09:58|编辑: 小李老师|阅读: 630
摘要
自主选拔在线特整理2026年第67届IMO国家队选拔第二阶段试题答案(第三天),供数学竞赛生参考。
- 1
- 2
- 3
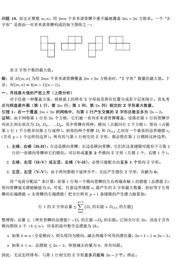
- 4
- 8
页

2026五大学科竞赛交流群
点击进群阶段二第三天试题答案
下载声明:本文信息来源于网络,由自主选拔在线团队(微信公众号:zizzsw)排版编辑,如有侵权,请及时联系管理员删除。
0
收藏
分享到: 
![QR Code]()

报错
微信扫一扫分享
微信里点“发现”
扫一下二维码便可将本文分享至朋友圈
上一篇:2026年第67届IMO国家队选拔第二阶段试题(第四天)
下一篇:2026年第67届IMO国家队选拔第二阶段试题答案(第四天)
2026IMO国家队选拔试题2026IMO选拔试题
2026年IMO国家队选拔测试试题(一)2026-03-09
2026年IMO国家队选拔测试试题(二)2026-03-09
2026年IMO国家队选拔测试试题(三)2026-03-13
2026年IMO国家队选拔测试试题答案(三)2026-03-13
2026年IMO国家队选拔第二阶段第四轮测试试题2026-03-16
0/500
没有更多了
2025物理竞赛试题
中学生物理竞赛试题下载
数学竞赛决赛试题
2025数学竞赛试题
重点高中试题资料

强基备考

综评备考

选科指导

优质试题

热门资料

竞赛经验

热门讲座

升学规划

查分数线
扫码关注,回复关键词“2026”,领取升学福利

自主选拔在线
zizzsw 复制
















