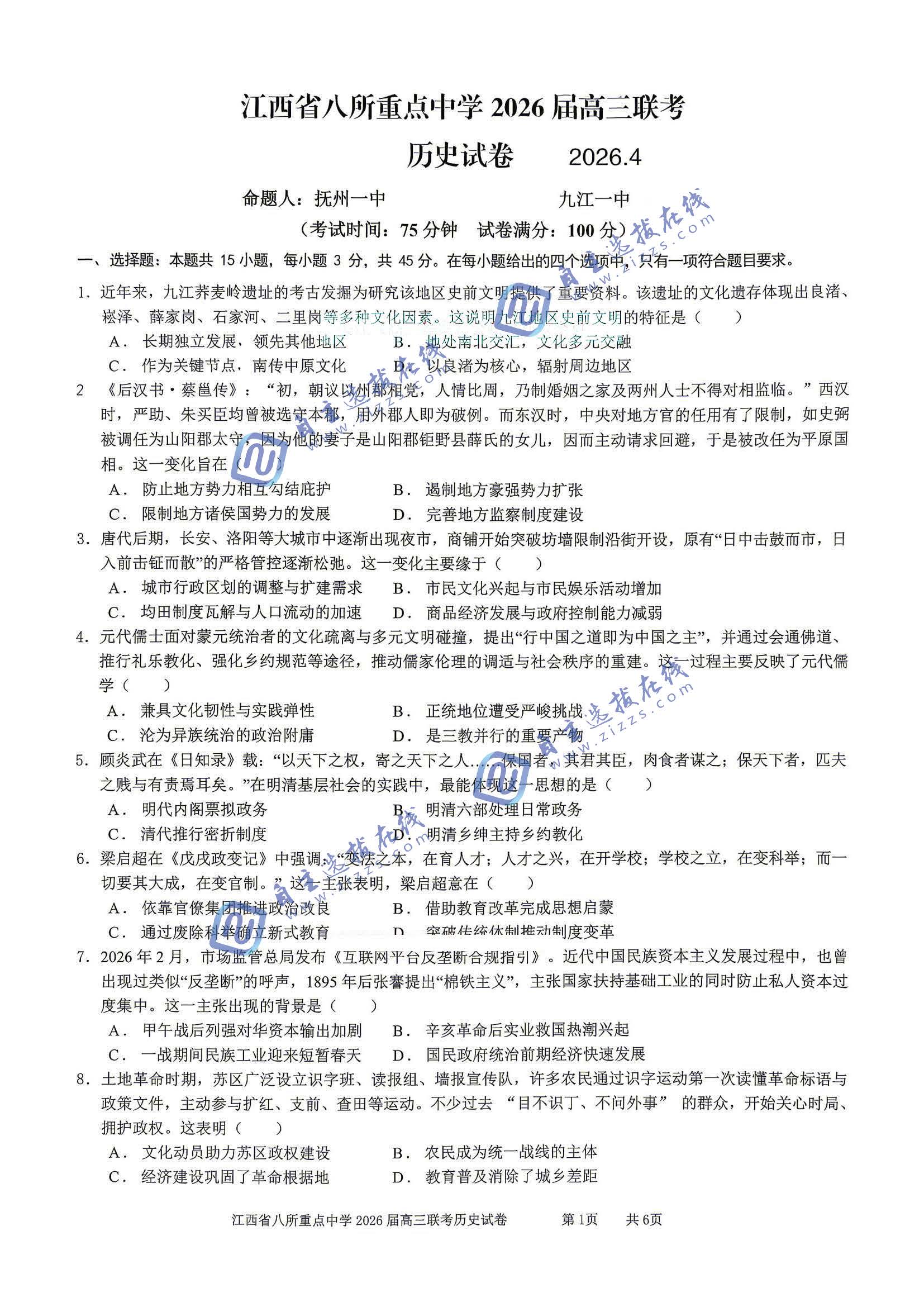
4月1日,江西省八所重点中学2026届高三4月联考拉开序幕。本次历史试卷选择题覆盖中外历史核心考点,侧重细节与因果分析;主观题材料详实,侧重概括、比较与评价,突出历史解释能力。难度适中,无偏题怪题,能系统检验知识体系,对提升历史思维与答题规范很有帮助。自主选拔在线团队汇总整理江西八校2026届高三4月联考试题及答案,供高三考生下载练习。
推荐阅读:江西省八所重点中学2026届高三4月联考试题及答案汇总
江西省八所重点中学2026届高三4月联考历史试题及答案



2026-04-02 11:46|编辑: 张老师|阅读: 640
摘要
江西省八所重点中学2026届高三4月联考试题及答案出炉,本次历史试卷质量较高,注重时空观念与史料实证。自主选拔在线团队整理2026江西八校高三4月联考试卷及答案,快来下载吧!
4月1日,江西省八所重点中学2026届高三4月联考拉开序幕。本次历史试卷选择题覆盖中外历史核心考点,侧重细节与因果分析;主观题材料详实,侧重概括、比较与评价,突出历史解释能力。难度适中,无偏题怪题,能系统检验知识体系,对提升历史思维与答题规范很有帮助。自主选拔在线团队汇总整理江西八校2026届高三4月联考试题及答案,供高三考生下载练习。
推荐阅读:江西省八所重点中学2026届高三4月联考试题及答案汇总


进群领高清无水印版资料
点击进群声明:本文信息来源于网络,由自主选拔在线团队(微信公众号:zizzsw)排版编辑,如有侵权,请及时联系管理员删除。
0
收藏
微信扫一扫分享
微信里点“发现”
扫一下二维码便可将本文分享至朋友圈
上一篇:江西省八所重点中学2026届高三4月联考物理试题及答案
下一篇:江西省八所重点中学2026届高三4月联考生物试题及答案
江西省八所重点中学2026届高三4月联考生物试题及答案2026-04-02
江西省八所重点中学2026届高三4月联考化学试题及答案2026-04-02
江西省八所重点中学2026届高三4月联考地理试题及答案2026-04-02
江西省八所重点中学2026届高三4月联考政治试题及答案2026-04-02
江西省八所重点中学2026届高三4月联考英语试题及答案2026-04-03
没有更多了
2026届高三大联考
2026届高三联考试题
九师联盟2026届高三联考试题
T8联考试题及答案
2025高三T8联考
华大新高考高三11月质量检测

强基备考

综评备考

选科指导

优质试题

热门资料

竞赛经验

热门讲座

升学规划

查分数线
扫码关注,回复关键词“2026”,领取升学福利

自主选拔在线
zizzsw 复制