湖南新高考教学教研联盟暨长郡二十校联盟2026届高三4月第二次联考生物科目已顺利结束。本次生物试卷强调学以致用,难度梯度清晰,基础题稳拿分、中档题重应用、难题重思维,区分度明显,有效诊断知识漏洞,提升解题规范性。自主选拔在线团队现为大家整理了本次考试完整版的生物试题与标准答案,支持一键下载,助力高效备考!
相关推荐:湖南长郡二十校联盟2026届高三4月第二次联考试题及答案汇总
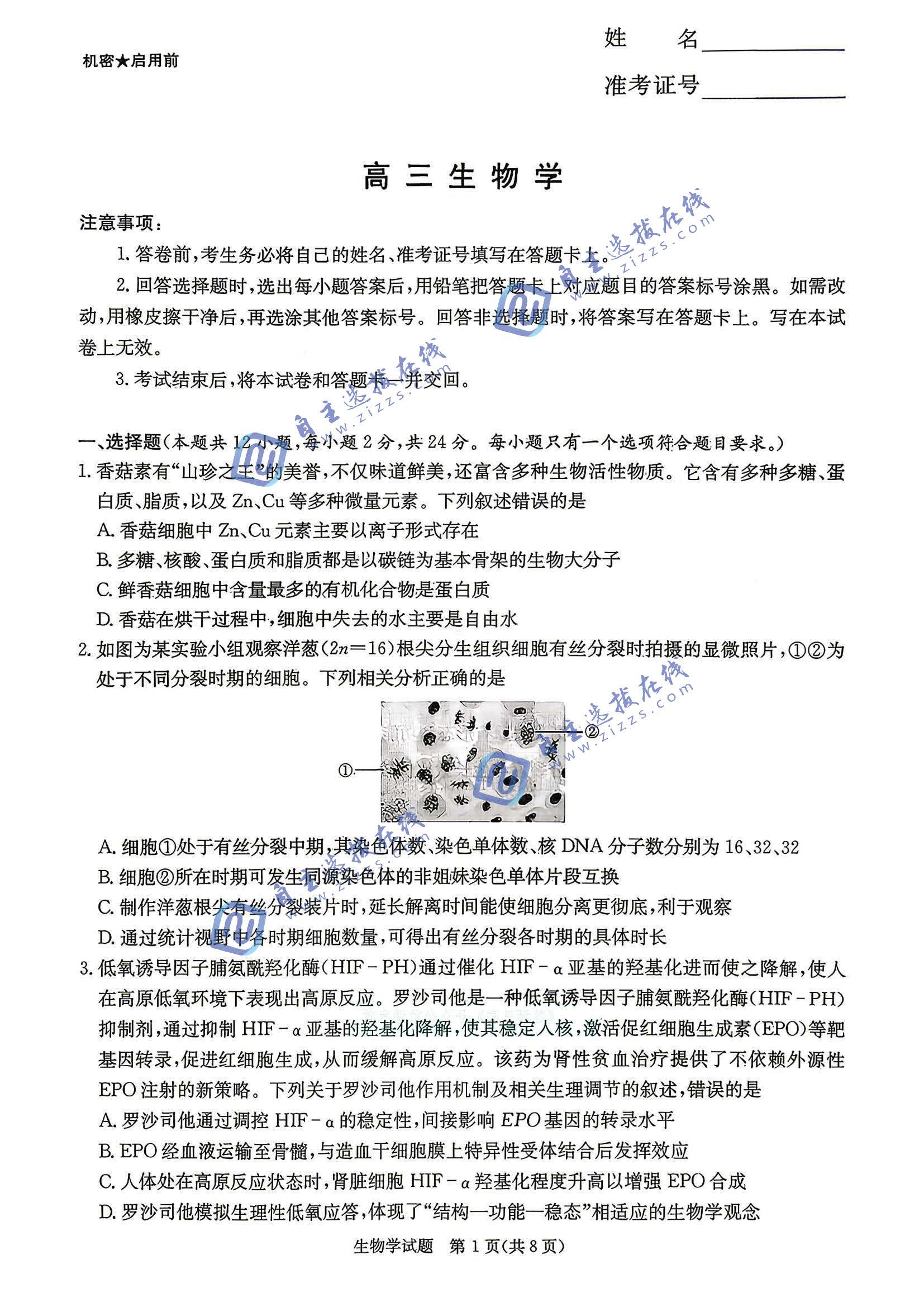
📊 联考成绩一出,立刻对照位次,提前锁定你能冲刺的高校,特整理《2025年各省市985、211高校高考录取分数线及位次对照表》PDF,表中数据一查便知!
湖南长郡二十校联盟2026届高三4月第二次联考生物试题及答案





























