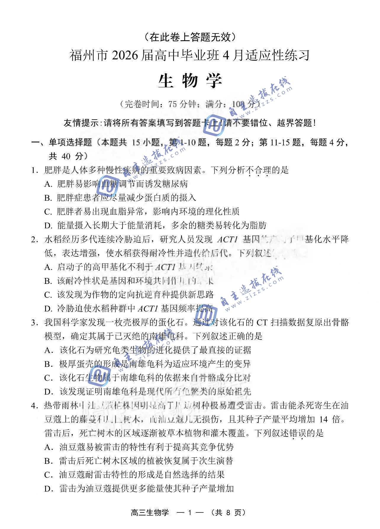
日前,福建省2026届高中毕业班适应性考试进行。本次生物试卷题目简洁清晰,不玩文字陷阱,难度梯度科学,基础题夯实基础,中档题考查灵活运用,难题侧重思维深度。能有效检验二轮复习效果,帮助学生构建知识体系,提升生物综合应用能力与实验探究水平。自主选拔在线团队现为大家汇总整理了2026福建省高三统考试题与标准答案,支持一键下载,助力高效备考!
相关推荐:福建省各地市2026届高三第二次质量检测试题及答案汇总
福建省各地市2026届高三第二次质量检测生物试题及答案



2026-04-11 08:50|编辑: 张老师|阅读: 120
摘要
福建省各地市2026届高三第二次质量检测考试结束,本次生物命题质量优秀,聚焦细胞代谢、遗传规律、调节机制、生态系统等主干知识,贴合福建新高考考查重点。为方便大家下载练习,自主选拔在线团队整理了本次考试试题及答案,快来看看吧!
日前,福建省2026届高中毕业班适应性考试进行。本次生物试卷题目简洁清晰,不玩文字陷阱,难度梯度科学,基础题夯实基础,中档题考查灵活运用,难题侧重思维深度。能有效检验二轮复习效果,帮助学生构建知识体系,提升生物综合应用能力与实验探究水平。自主选拔在线团队现为大家汇总整理了2026福建省高三统考试题与标准答案,支持一键下载,助力高效备考!
相关推荐:福建省各地市2026届高三第二次质量检测试题及答案汇总


欢迎加入【2026高三学习交流群】下载无水印版试题及答案
点击进群声明:本文信息来源于网络,由自主选拔在线团队(微信公众号:zizzsw)排版编辑,如有侵权,请及时联系管理员删除。
0
收藏
微信扫一扫分享
微信里点“发现”
扫一下二维码便可将本文分享至朋友圈
上一篇:2025-2026学年北京海淀区高三一模地理试题及答案
下一篇:辽宁省名校联盟2026届高三4月联考数学试题及答案
辽宁省名校联盟2026届高三4月联考生物试题及答案2026-04-10
辽宁省名校联盟2026届高三4月联考历史试题及答案2026-04-10
辽宁省名校联盟2026届高三4月联考政治试题及答案2026-04-10
辽宁省名校联盟2026届高三4月联考地理试题及答案2026-04-10
湖南长郡二十校联盟2026届高三4月第二次联考化学试题及答案2026-04-10
没有更多了
2026届高三大联考
2026届高三联考试题
九师联盟2026届高三联考试题
T8联考试题及答案
2025高三T8联考
华大新高考高三11月质量检测

强基备考

综评备考

选科指导

优质试题

热门资料

竞赛经验

热门讲座

升学规划

查分数线
扫码关注,回复关键词“2026”,领取升学福利

自主选拔在线
zizzsw 复制