4月8日,浙江省金华十校2026年4月高三模拟考试开考。本次化学试卷情境贴近工业生产与生活实际,融入绿色化学理念,难度配比合理,既能夯实基础,又能检验学科素养,对查漏补缺、提升化学综合应用能力具有很强的导向作用。。自主选拔在线团队现为大家整理了本次考试完整版的试题与标准答案,支持一键下载,助力高效备考!
相关推荐:浙江省金华十校2026年4月高三模拟考试试题及答案汇总
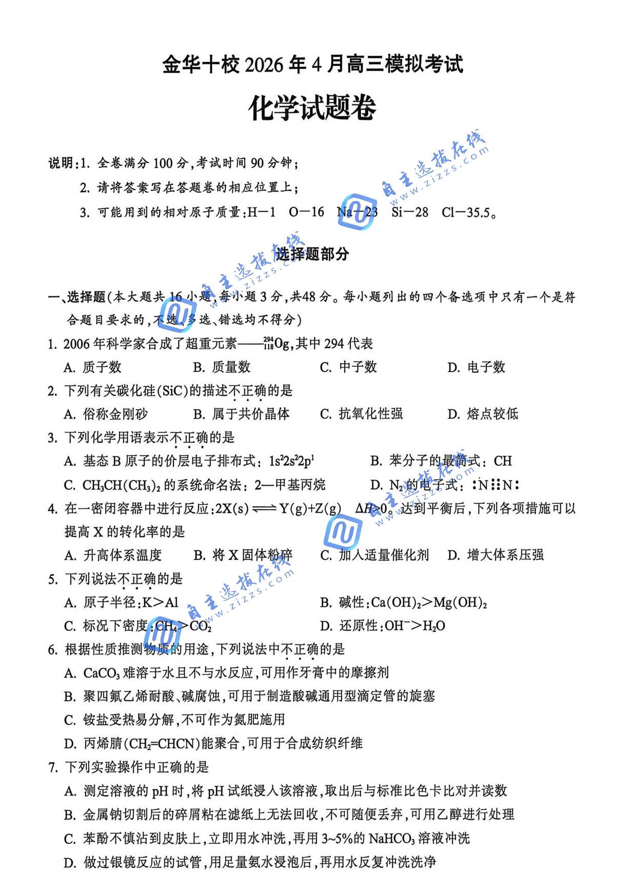
浙江省金华十校2026年4月高三模拟考试化学试题及答案



2026-04-11 10:39|编辑: 张老师|阅读: 17
摘要
浙江省金华十校2026年4月高三模拟考试于4月8日开考,本次化学试卷命题质量优异,立足教材核心考点,突出反应原理、工艺流程、有机合成与实验探究。为方便大家下载练习,自主选拔在线团队整理了本次考试试题及答案,快来看看吧!
4月8日,浙江省金华十校2026年4月高三模拟考试开考。本次化学试卷情境贴近工业生产与生活实际,融入绿色化学理念,难度配比合理,既能夯实基础,又能检验学科素养,对查漏补缺、提升化学综合应用能力具有很强的导向作用。。自主选拔在线团队现为大家整理了本次考试完整版的试题与标准答案,支持一键下载,助力高效备考!
相关推荐:浙江省金华十校2026年4月高三模拟考试试题及答案汇总


欢迎加入【2026高三学习交流群】下载无水印版试题及答案
点击进群声明:本文信息来源于网络,由自主选拔在线团队(微信公众号:zizzsw)排版编辑,如有侵权,请及时联系管理员删除。
0
收藏
微信扫一扫分享
微信里点“发现”
扫一下二维码便可将本文分享至朋友圈
上一篇:浙江省金华十校2026年4月高三模拟考试物理试题及答案
下一篇:浙江省金华十校2026年4月高三模拟考试生物试题及答案
湖南长郡二十校联盟2026届高三4月第二次联考地理试题及答案2026-04-10
东北三省四市2026届高三教研联合体高考模拟化学试题及答案2026-04-10
东北三省四市2026届高三教研联合体高考模拟生物试题及答案2026-04-10
东北三省四市2026届高三教研联合体高考模拟政治试题及答案2026-04-10
东北三省四市2026届高三教研联合体高考模拟地理试题及答案2026-04-10
没有更多了
2026届高三大联考
2026届高三联考试题
九师联盟2026届高三联考试题
T8联考试题及答案
2025高三T8联考
华大新高考高三11月质量检测

强基备考

综评备考

选科指导

优质试题

热门资料

竞赛经验

热门讲座

升学规划

查分数线
扫码关注,回复关键词“2026”,领取升学福利

自主选拔在线
zizzsw 复制