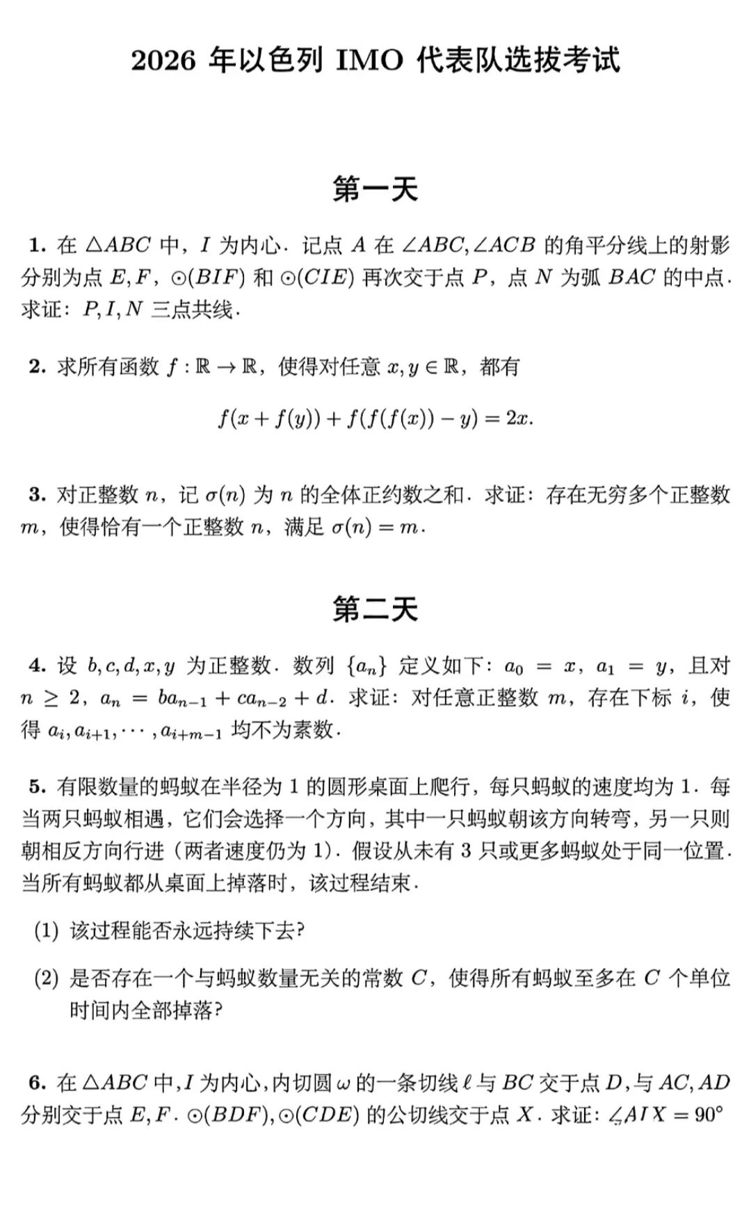
2026年以色列IMO代表队选拔赛试题

推荐阅读:


2026-04-14 13:46|编辑: 小李老师|阅读: 83
摘要
以色列IMO选拔赛以题目新颖、逻辑严密、难度递进而闻名,部分试题风格贴近国际赛题,适合高水平数学竞赛生进行思维拓展与高强度训练。

推荐阅读:

2026五大学科竞赛交流群
点击进群2026年以色列IMO代表队选拔赛试题
下载声明:本文信息来源于网络,由自主选拔在线团队(微信公众号:zizzsw)排版编辑,如有侵权,请及时联系管理员删除。
0
收藏
微信扫一扫分享
微信里点“发现”
扫一下二维码便可将本文分享至朋友圈
上一篇:2026年蒙古数学奥林匹克试题
下一篇:2026年保加利亚数学奥林匹克竞赛试题
2026年全国中学生数学奥林匹克竞赛(预赛)安排通知,9月13日开考2026-04-28
2026年高中数学联赛(山东赛区)初赛通知2026-05-06
2026年国际数学奥林匹克国家集训队名单2026-05-06
2026年第23届IMSO国际数学与科学奥林匹克十月开幕2026-05-07
2026年女奥(CGMO)山东省代表队选拔工作第一轮通知2026-05-07
没有更多了
2025物理竞赛试题
中学生物理竞赛试题下载
数学竞赛决赛试题
2025数学竞赛试题
重点高中试题资料

强基备考

综评备考

选科指导

优质试题

热门资料

竞赛经验

热门讲座

升学规划

查分数线
扫码关注,回复关键词“2026”,领取升学福利

自主选拔在线
zizzsw 复制