2026年南外杯物理竞赛试题(回忆版)

推荐阅读:


2026-04-15 09:44|编辑: 小李老师|阅读: 280
摘要
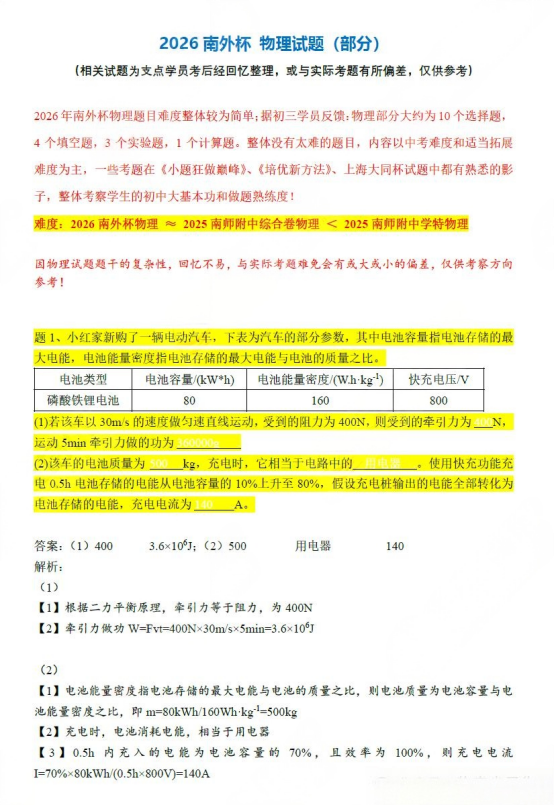
2026年南外杯物理题目难度整体较为简单,物理部分大约为10个选择题,4个填空题,3个实验题,1个计算题。

推荐阅读:

2026五大学科竞赛交流群
点击进群2026年南外杯物理竞赛试题(回忆版)
下载声明:本文信息来源于网络,由自主选拔在线团队(微信公众号:zizzsw)排版编辑,如有侵权,请及时联系管理员删除。
0
收藏
微信扫一扫分享
微信里点“发现”
扫一下二维码便可将本文分享至朋友圈
上一篇:四川宜宾市2026年高中数学竞赛试题及答案(高二组)
下一篇:2026长沙雅礼中学理科实验班自主招生数学试题及答案
2026年第17届罗马尼亚大数学师赛(RMM2026)试题出炉2026-02-28
2026年台州市普通高中物理学科竞赛试题2026-04-20
北京大学2026年本科招生章程2026-05-29
江苏盐城市2026年普通高中招生计划公布2026-05-29
复旦大学2026年强基计划初试考点分布2026-05-29
没有更多了
2025物理竞赛试题
中学生物理竞赛试题下载
数学竞赛决赛试题
2025数学竞赛试题
重点高中试题资料

强基备考

综评备考

选科指导

优质试题

热门资料

竞赛经验

热门讲座

升学规划

查分数线
扫码关注,回复关键词“2026”,领取升学福利

自主选拔在线
zizzsw 复制