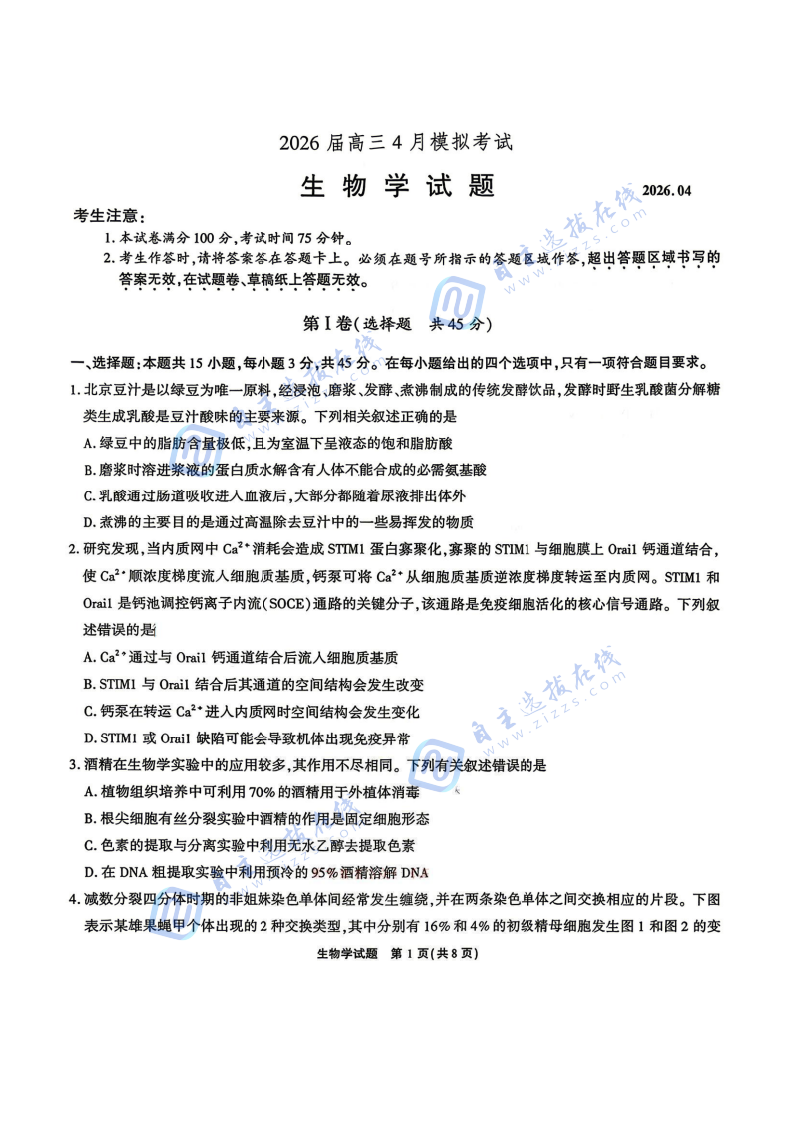
作为高考复习阶段的关键诊断性测试,“江淮十校”4月模拟考试生物试题具有重要的风向标意义。它不仅是对一轮复习成果的检验,更是对二轮复习方向的指引。本文详解本次试题的命题特点、核心考点分布与典型错因,并附有完整答案,旨在帮助学生精准定位,实现科学备考。
江淮十校2026届高三4月模拟考试生物试题及答案
_011776393505089.png)


2026-04-17 10:34|编辑: 于老师|阅读: 82
摘要
新高考背景下,生物学科如何有效备考?刚刚结束的“江淮十校”2026届高三4月模拟考试提供了清晰的参照。本套试题精准捕捉了“理解能力、实验探究能力、获取信息能力、综合运用能力”四大关键考核点,其命题思路与难度设置极具参考价值。现发布试题、答案及核心命题意图分析。
作为高考复习阶段的关键诊断性测试,“江淮十校”4月模拟考试生物试题具有重要的风向标意义。它不仅是对一轮复习成果的检验,更是对二轮复习方向的指引。本文详解本次试题的命题特点、核心考点分布与典型错因,并附有完整答案,旨在帮助学生精准定位,实现科学备考。
_011776393505089.png)

欢迎加入【2026高三学习交流群】下载无水印PDF
点击进群声明:本文信息来源于网络,由自主选拔在线团队(微信公众号:zizzsw)排版编辑,如有侵权,请及时联系管理员删除。
0
收藏
微信扫一扫分享
微信里点“发现”
扫一下二维码便可将本文分享至朋友圈
上一篇:江淮十校2026届高三4月模拟考试化学试题及答案
下一篇:江淮十校2026届高三4月模拟考试政治试题及答案
北京市东城区2026届高三一模历史试题及答案2026-04-14
北京市东城区2026届高三一模生物试题及答案2026-04-14
湖南师大附中2026届高三模拟卷(一)历史试题及答案2026-04-14
湖南师大附中2026届高三模拟卷(一)生物试题及答案2026-04-14
华师联盟2026届高三4月质量检测化学试题及答案2026-04-14
没有更多了
2026届高三大联考
2026届高三联考试题
九师联盟2026届高三联考试题
T8联考试题及答案
2025高三T8联考
华大新高考高三11月质量检测

强基备考

综评备考

选科指导

优质试题

热门资料

竞赛经验

热门讲座

升学规划

查分数线
扫码关注,回复关键词“2026”,领取升学福利

自主选拔在线
zizzsw 复制