中国科学技术大学2026年“少年班创新科学营”第二阶段测试近日正式启动,数学科目考试试题已公布。自主选拔在线团队特别整理相关内容,与您一同揭晓精彩考题!
推荐阅读:2024-2026年中国科学技术大学少年班&少创班创新科学营试题及答案汇总
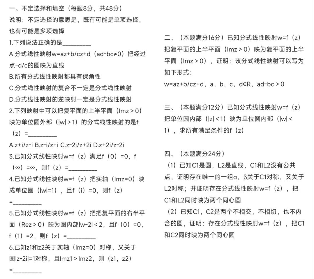
中国科学技术大学2026年少年班创新科学营第二阶段数学试题
考察内容:
现学现考环节在考生综合成绩中占比极高,需高度重视
-
难度:
数学主要围绕概率论公理化来进行考核,有一定的深度。
同学反馈,课堂内容:引入概念、证明、几个例题,以及课后习题(就是后面的考试内容)。 上课语速很慢,讲解清晰。 都是简单的概念、简单的计算,以及例题改了几个数字的题目。考查的就是孩子将来进入大学后能否听懂大学的课,感觉应该很难有区分度!
数学 课程主题:分式线性映射

考题:





























