_011776740718084.png)

江西九师联盟2026届高三年级四月测试政治试题及答案
2026-04-21 10:49|编辑: 于老师|阅读: 13
摘要
江西九师联盟四月联考政治真题与答案已发布。试题紧扣时政热点,体现高考命题趋势,是考生自查知识短板、提升思辨能力的重要资料,欢迎免费下载使用。
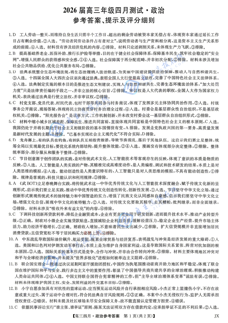
- 1
- 5
- 6
- 7
- 8
页

欢迎加入【2026高三学习交流群】下载无水印PDF
点击进群声明:本文信息来源于网络,由自主选拔在线团队(微信公众号:zizzsw)排版编辑,如有侵权,请及时联系管理员删除。
0
收藏
分享到: 
![QR Code]()

报错
微信扫一扫分享
微信里点“发现”
扫一下二维码便可将本文分享至朋友圈
上一篇:江西九师联盟2026届高三年级四月测试生物试题及答案
下一篇:江西九师联盟2026届高三年级四月测试地理试题及答案
2026届高三联考试题九师联盟2026届高三联考试题
巴蜀中学2026届高三4月适应性月考(八)政治试题及答案2026-04-20
巴蜀中学2026届高三4月适应性月考(八)地理试题及答案2026-04-20
成都七中2026届高三4月测试数学试题及答案2026-04-20
成都七中2026届高三4月测试试题及答案汇总2026-04-20
2026年广州高三二模语文试题及答案2026-04-20
0/500
没有更多了
2026届高三大联考
2026届高三联考试题
九师联盟2026届高三联考试题
T8联考试题及答案
2025高三T8联考
华大新高考高三11月质量检测

强基备考

综评备考

选科指导

优质试题

热门资料

竞赛经验

热门讲座

升学规划

查分数线
扫码关注,回复关键词“2026”,领取升学福利

自主选拔在线
zizzsw 复制















