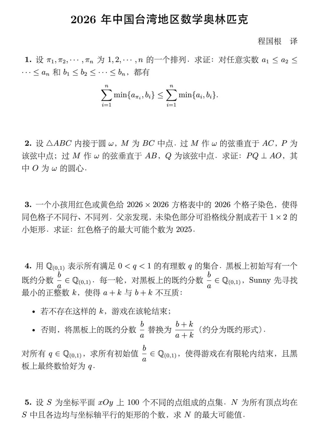
2026年中国台湾地区数学奥林匹克竞赛试题

推荐阅读:


2026-04-21 15:15|编辑: 小李老师|阅读: 143
摘要
2026年中国台湾地区数学奥林匹克竞赛(TMO)试题正式出炉。本文第一时间整理并发布了本届竞赛的完整版试题,仅供参考。

推荐阅读:

2026五大学科竞赛交流群
点击进群2026年中国台湾地区数学奥林匹克竞赛试题
下载声明:本文信息来源于网络,由自主选拔在线团队(微信公众号:zizzsw)排版编辑,如有侵权,请及时联系管理员删除。
0
收藏
微信扫一扫分享
微信里点“发现”
扫一下二维码便可将本文分享至朋友圈
上一篇:2026年高中化学奥林匹克北京地区预选赛试题
下一篇:2026年4月雅礼系丘成桐少年班数学测试题
2026年福建"卓越杯"数学思维能力测评通知2026-04-18
2026年中学生数学竞赛广东初赛补充通知发布2026-04-24
2026年高中数学联赛(江西赛区)省预赛通知2026-04-27
2026年全国中学生数学奥林匹克竞赛(预赛)安排通知,9月13日开考2026-04-28
2026年高中数学联赛(山东赛区)初赛通知2026-05-06
没有更多了
2025物理竞赛试题
中学生物理竞赛试题下载
数学竞赛决赛试题
2025数学竞赛试题
重点高中试题资料

强基备考

综评备考

选科指导

优质试题

热门资料

竞赛经验

热门讲座

升学规划

查分数线
扫码关注,回复关键词“2026”,领取升学福利

自主选拔在线
zizzsw 复制