自主选拔在线为您提供 【低年级竞赛规划1V1咨询】 助力精准评估孩子的学科潜力与适合赛道、制定从初一到高三的“竞赛+课内”双线时间轴!
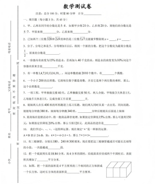
2026年4月雅礼系丘成桐少年班数学测试题




推荐阅读:


2026-04-22 09:53|编辑: 小李老师|阅读: 198
摘要
今天自主选拔在线给大家分享雅礼系丘班于2026年4月11日举办的公益活动及配套数学测试题,一起来看。
自主选拔在线为您提供 【低年级竞赛规划1V1咨询】 助力精准评估孩子的学科潜力与适合赛道、制定从初一到高三的“竞赛+课内”双线时间轴!




推荐阅读:

2026五大学科竞赛交流群
点击进群2026年4月雅礼系丘成桐少年班数学测试题
下载声明:本文信息来源于网络,由自主选拔在线团队(微信公众号:zizzsw)排版编辑,如有侵权,请及时联系管理员删除。
0
收藏
微信扫一扫分享
微信里点“发现”
扫一下二维码便可将本文分享至朋友圈
上一篇:2026年中国台湾地区数学奥林匹克竞赛试题
下一篇:2021-2025年中国香港数学奥林匹克竞赛试题及答案汇总
上交大智慧能源创新学院2023级强基计划本科生转段直博研究生报名通知2026-05-20
厦门大学2026年全国中学生化学夏令营开始报名2026-05-20
2026年上半年河北省普通高中学业水平合格性考试考生成绩公布2026-05-20
兰州大学“萃英班”“基地班”2026直接进行高考招生2026-05-20
北京市海淀区青苗学校正式加入首都师大附中教育集团2026-05-20
没有更多了
2025物理竞赛试题
中学生物理竞赛试题下载
数学竞赛决赛试题
2025数学竞赛试题
重点高中试题资料

强基备考

综评备考

选科指导

优质试题

热门资料

竞赛经验

热门讲座

升学规划

查分数线
扫码关注,回复关键词“2026”,领取升学福利

自主选拔在线
zizzsw 复制