2026年广州高三二模政治考试已顺利结束,据了解,此次试题涵盖知识点范围很广,和高考考试范围高度一致,为此特整理此次广州高三二模政治相关的试题答案内容,供大家进行参考!
相关阅读:2026年广州市高三毕业班综合测试(二)试题及答案汇总
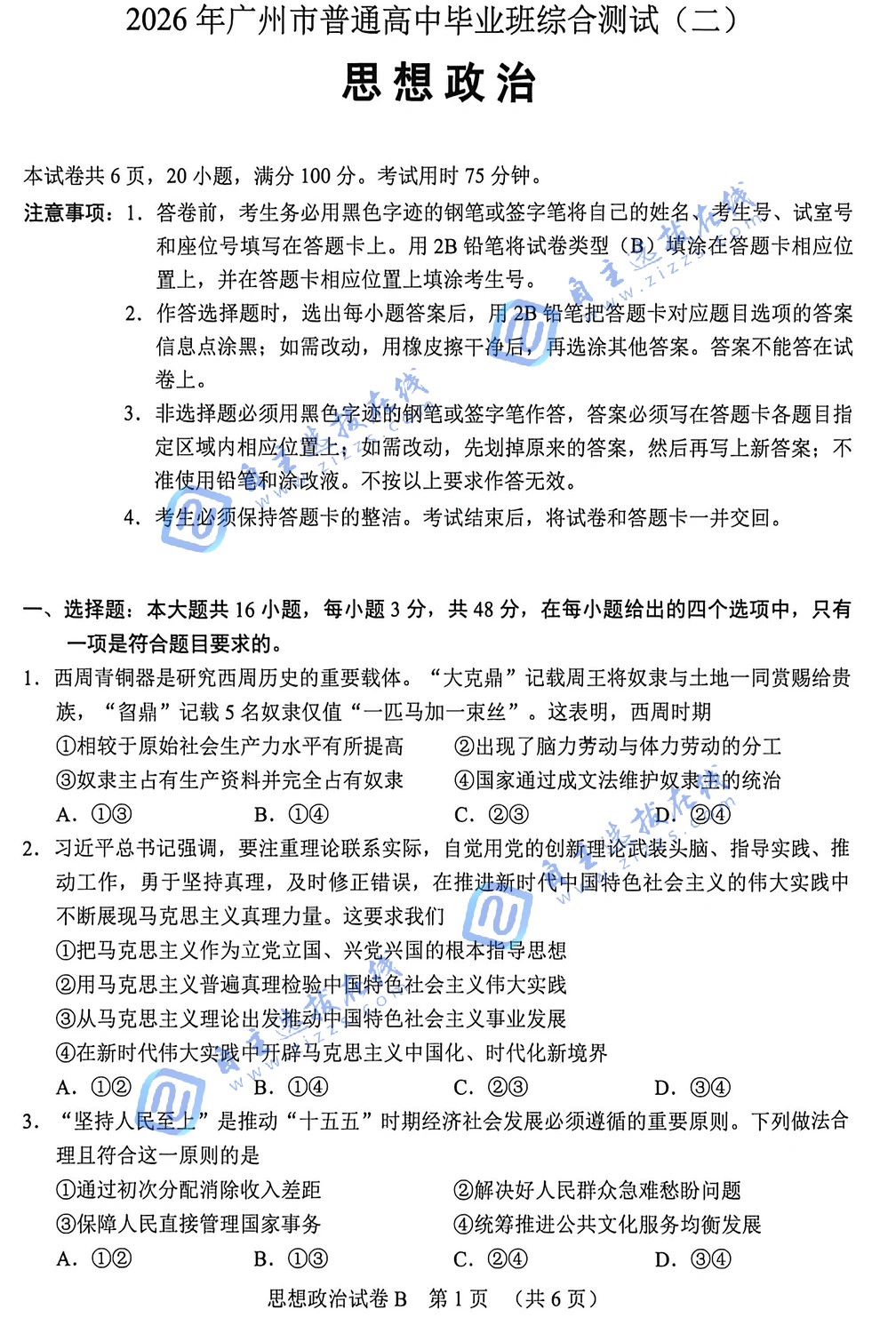
2026年广州高三二模政治试题及答案
福利领取:
想知道你和名校之间的距离吗?特整理《2025年各省市985、211高校高考录取分数线及位次对照表》PDF文件。通过分数与位次,快速锁定匹配你的目标院校范围,告别盲目猜测,精准定位冲刺目标。
1776846908932.jpg)


2026-04-22 16:30|编辑: 郭老师|阅读: 4022
摘要
2026年广州高三二模政治考试如期举行,此次考试难度如何?接下来为大家整理2026广州高三二模政治相关的试题答案,大家可以进行查漏补缺,争取在高考中取得好成绩!
2026年广州高三二模政治考试已顺利结束,据了解,此次试题涵盖知识点范围很广,和高考考试范围高度一致,为此特整理此次广州高三二模政治相关的试题答案内容,供大家进行参考!
相关阅读:2026年广州市高三毕业班综合测试(二)试题及答案汇总
福利领取:
想知道你和名校之间的距离吗?特整理《2025年各省市985、211高校高考录取分数线及位次对照表》PDF文件。通过分数与位次,快速锁定匹配你的目标院校范围,告别盲目猜测,精准定位冲刺目标。
1776846908932.jpg)

进群领取更所无水印试题
点击进群声明:本文信息来源于网络,由自主选拔在线团队(微信公众号:zizzsw)排版编辑,如有侵权,请及时联系管理员删除。
0
收藏
微信扫一扫分享
微信里点“发现”
扫一下二维码便可将本文分享至朋友圈
上一篇:江苏省2026届高三G4联考试题及答案汇总
下一篇:2026届高三郑州二模地理试题及答案
浙江Z20名校联盟2026届高三第三次学情诊断化学试题及答案2026-05-15
浙江Z20名校联盟2026届高三第三次学情诊断英语试题及答案2026-05-15
浙江Z20名校联盟2026届高三第三次学情诊断地理试题及答案2026-05-15
浙江Z20名校联盟2026届高三第三次学情诊断技术试题及答案2026-05-15
浙江Z20名校联盟2026届高三第三次学情诊断政治试题及答案2026-05-16
没有更多了
2026届高三大联考
2026届高三联考试题
九师联盟2026届高三联考试题
T8联考试题及答案
2025高三T8联考
华大新高考高三11月质量检测

强基备考

综评备考

选科指导

优质试题

热门资料

竞赛经验

热门讲座

升学规划

查分数线
扫码关注,回复关键词“2026”,领取升学福利

自主选拔在线
zizzsw 复制