在2026年高考备考的关键节点,辽宁省重点中学协作体于四月组织了本次高三历史学科质量调研。试题紧扣高考评价体系,注重历史脉络的贯通与核心素养的考查,旨在为考生提供一次高仿真的实战演练与有效的复习诊断。以下为本次调研的试题与参考答案,供备考使用。
辽宁协作校2026届高三四月高考质量调研历史试题及答案
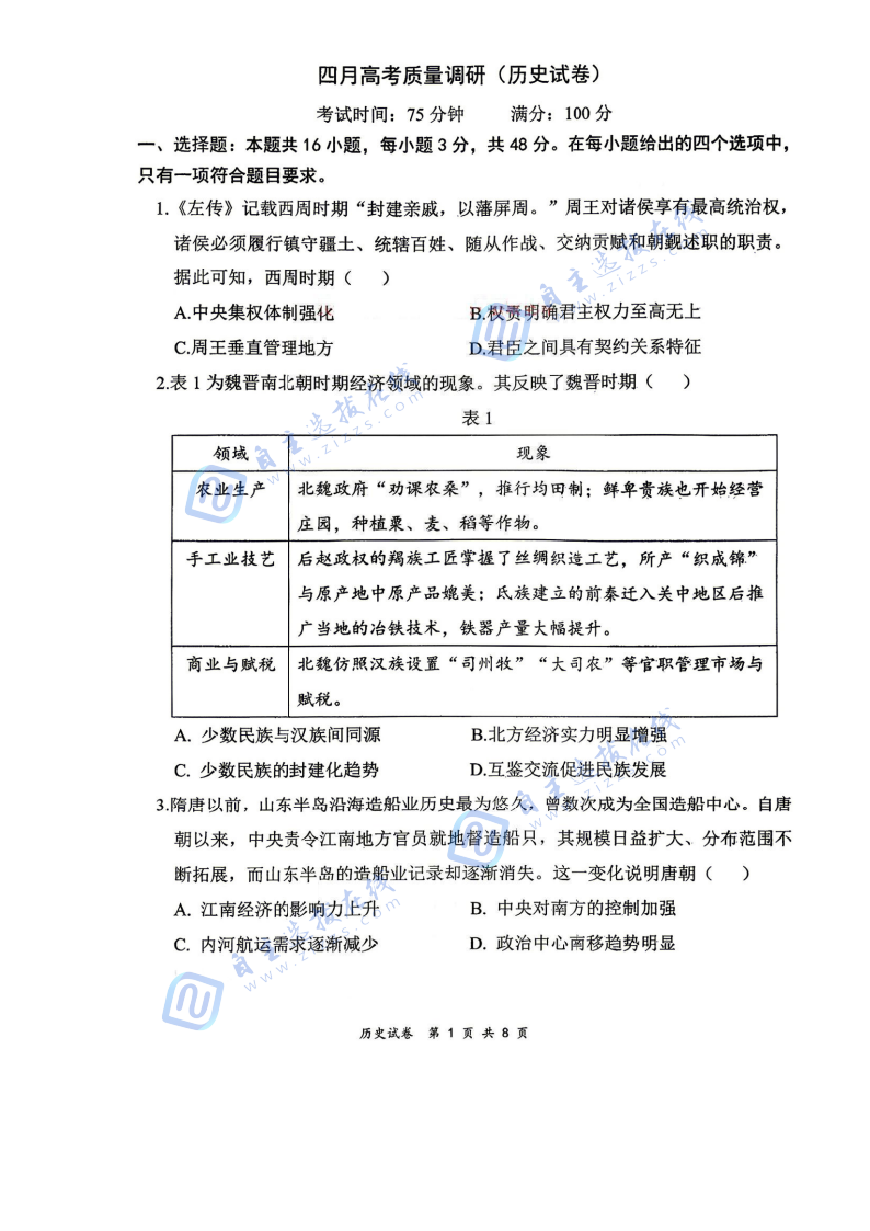
_011776912496354.png)


2026-04-23 10:33|编辑: 于老师|阅读: 349
摘要
辽宁省重点中学协作体2026届高三四月化学质量调研于近期开始,为方便大家下载练习,自主选拔在线团队整理历史试题及答案,扫码进群即可领取无水印PDF。
在2026年高考备考的关键节点,辽宁省重点中学协作体于四月组织了本次高三历史学科质量调研。试题紧扣高考评价体系,注重历史脉络的贯通与核心素养的考查,旨在为考生提供一次高仿真的实战演练与有效的复习诊断。以下为本次调研的试题与参考答案,供备考使用。
_011776912496354.png)

欢迎加入【2026高三学习交流群】获取无水印PDF
点击进群声明:本文信息来源于网络,由自主选拔在线团队(微信公众号:zizzsw)排版编辑,如有侵权,请及时联系管理员删除。
0
收藏
微信扫一扫分享
微信里点“发现”
扫一下二维码便可将本文分享至朋友圈
上一篇:2026年广州市高三毕业班综合测试(二)试题及答案汇总
下一篇:深圳市2026届高三二模考试物理试题及答案
浙江Z20名校联盟2026届高三第三次学情诊断化学试题及答案2026-05-15
浙江Z20名校联盟2026届高三第三次学情诊断英语试题及答案2026-05-15
浙江Z20名校联盟2026届高三第三次学情诊断地理试题及答案2026-05-15
浙江Z20名校联盟2026届高三第三次学情诊断技术试题及答案2026-05-15
浙江Z20名校联盟2026届高三第三次学情诊断政治试题及答案2026-05-16
没有更多了
2026届高三大联考
2026届高三联考试题
九师联盟2026届高三联考试题
T8联考试题及答案
2025高三T8联考
华大新高考高三11月质量检测

强基备考

综评备考

选科指导

优质试题

热门资料

竞赛经验

热门讲座

升学规划

查分数线
扫码关注,回复关键词“2026”,领取升学福利

自主选拔在线
zizzsw 复制