近期港澳升学热度飙升,港澳高校也逐渐成为很多家长和学生的选择之一,那么香港重点高校都有什么专业?自主选拔在线新高考团队整理香港重点高校招生专业内容,帮助大家更好的选择自己想要申请的高校和专业!
温馨提示:港澳升学是近几年热门方向,不少家长都把目标放在港澳高校中,为方便大家交流联系,欢迎大家扫描下方二维码加入"2025港澳升学交流群",入群后,我们有专业的老师将为大家线上答疑,快快入群吧。
扫一扫即可进群
如果加群失败,可在企业微信联系人中 添加青桐老师(微信号:15321584635)好友,备注:省市-高考年份。
推荐阅读:2025年港澳院校报考指南汇总,2025届2026届考生重点参考
推荐阅读:香港澳门高校2025年内地招生简章汇总
2025届高中生择校选专业须知!港八高校招生专业一览
香港大学:
香港大学是中国香港的一所综合性国际化公立研究型大学,有“亚洲常春藤”之称。香港大学自创校以来始终采用英语教学,其学术研究多可与欧美无缝对接、良性互动,也得益于此。在很长一段时间里,以医学、商科、人文、政法等领域见长的香港大学都是中国高等教育界一面独特的旗帜,享誉亚洲乃至世界。在各个世界大学榜单上,香港大学一直与清华北大争夺国内前三的位置。可以说,香港大学也是国内最高水准的高校之一。

香港科技大学:
香港科技大学,简称“港科大”(HKUST),成立于1991年,是香港政府为配合1980年代经济结构转型需要而创办的香港第三所大学,也是香港第一所研究型大学。历经短短三十载,港科大已跃升为全球最佳学府之一,为环太平洋大学联盟、全球大学校长论坛、东亚研究型大学协会、亚洲大学联盟、中国大学校长联谊会重要成员,并获AACSB和EQUIS双重认证,是一所世界知名研究型大学。

香港中文大学:
香港中文大学(The Chinese University of Hong Kong),简称港中大/中大(CUHK),是一所亚洲顶尖、享誉国际的公立研究型综合大学。港中大成立于1963 年,由崇基学院、联合书院和新亚书院合并而成,为清末至中华民国时期的顶级大学在香港的延续。

香港城市大学:
香港城市大学是一所充满朝气的大学,其地理位置独特,位于香港这个东西方汇集的亚洲国际都会的中心。城大的目标是追求卓越、促进创新、培育创意,造福社会和服务全球。愿景是成为专业教育出众的亚洲一流学府,推动不同文化及知识传统的交流与相互增长,为人类福祉做出贡献。城大推行「重探索求创新课程」,令所有学生在求学期间有机会体验原创性质的探索,学习如何探索未知世界,勇于适度冒险;学习如何创造, 交流及展示新知识,并造福社会。

香港理工大学:
香港理工大学(The Hong Kong Polytechnic University),简称理大(PolyU),是一所位于中国香港的亚洲知名公立综合性研究型大学,世界百强名校。香港理工大学是香港历史最悠久的大学之一,可追溯至成立于1937年的香港官立高级工业学院,是香港第一所由政府资助、提供工科教育的院校。

香港岭南大学:
岭南大学(Lingnan University),简称“岭大”、“LU”,位于中国香港,也是香港唯一的一所“博雅大学”,在本地高等院校中历史最为悠久。其前身是于1888年在广州创办的“格致书院”,其后于1967年以岭南书院之名在香港复校,并于1999年正名为岭南大学。岭大现为香港八大教资会资助的公立大学之一,亚洲博雅大学联盟创始成员,世界博雅院校联盟、京港大学联盟、粤港澳高校联盟、沪港大学联盟成员,国际高等商学院协会(AACSB)认证会员。

香港教育大学:
香港教育大学 (The Education University of Hong Kong),简称教大 (EdUHK) ,坐落于香港新界大埔大埔墟,是香港以师范教育为本的大学,前称为香港教育学院,是八间大学教育资助委员会辖下的法定公立大学之一,历史可追溯至清朝中叶1853年成立的圣保罗书院及1881年香港首间师范官立院校,学校已有160多年历史。

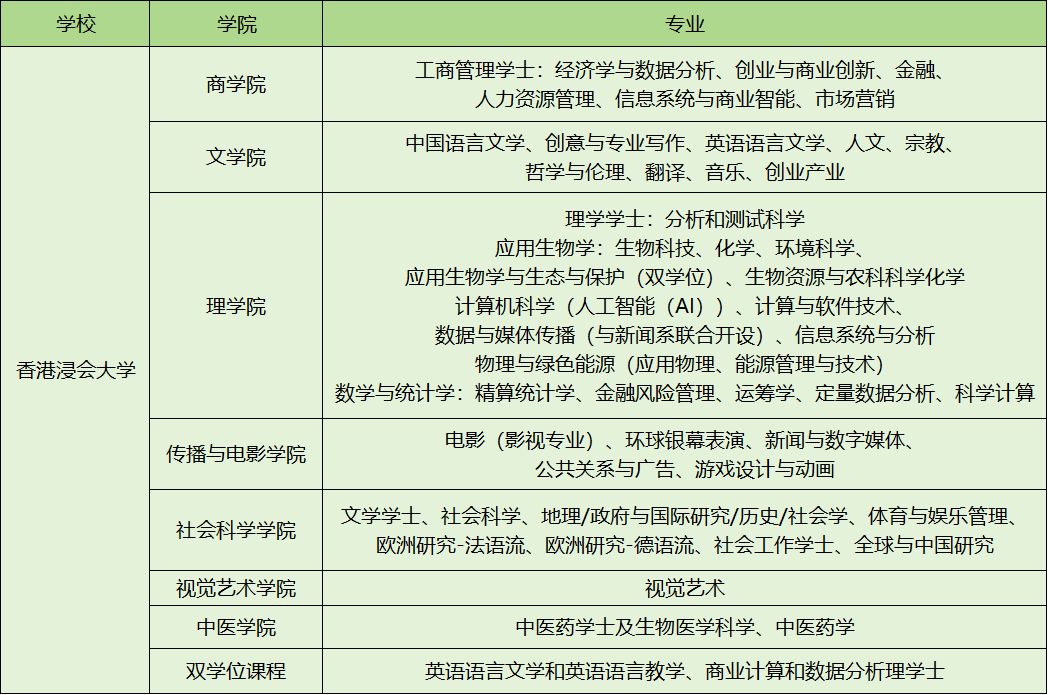
香港浸会大学:
香港浸会大学(Hong Kong Baptist University),简称浸大(HKBU),是一所国际化研究型博雅大学 。其前身为1956年创办的香港浸会书院,以传媒、文、理、商管、现代中医药研发著名。





























