澳门作为国际化教育高地,近年来高校实力稳步提升,吸引了越来越多学子的关注。2026年,澳门多所院校在学科建设、国际排名和专业特色方面表现亮眼,为考生提供了丰富且优质的选择。自主选拔在线团队聚焦澳门六所主要高校,系统介绍其优势专业、排名对比及录取特点,帮助读者全面把握澳门高等教育的核心竞争力。
2026年澳门六所院校优势专业盘点
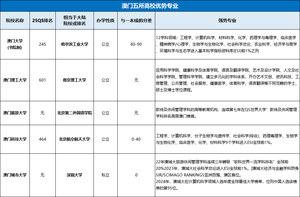
澳门大学作为公立院校,在2025年泰晤士高等教育世界大学排名中位列第245位,相当于大陆的哈尔滨工业大学水平。录取分数通常高于一本线80-90分,其学科实力尤为突出,共有12个学科领域进入ESI全球前1%,包括工程学、计算机科学、材料科学、化学、药理学与毒理学、临床医学等,覆盖理工、医学和社科多个方向,彰显了综合性大学的强劲实力。
澳门理工大学在排名中位居第601位,与南京理工大学相当,同为公立性质。该校不设一本线分差要求,课程设置注重应用与实践,旗下涵盖应用科学学院、健康科学及体育学院、语言及翻译学院、艺术及设计学院等,提供从学士到博士的多层次教育,尤其在资讯科技、工商管理、健康医学和语言翻译等领域具有鲜明特色。
澳门旅游大学虽未列入全球综合排名,但其专业实力可与北京第二外国语学院媲美,属于公立院校。该校专注款待及休闲管理学科,在QS世界大学学科排名中连续多年位居澳门榜首,是亚洲地区旅游与休闲教育的重要基地,适合对酒店管理、休闲产业感兴趣的学生。
澳门科技大学排名第464位,相当于北京航空航天大学,为公立院校,录取分差在0-40分之间。学科建设成果显著,共有9个学科进入ESI全球前1%,包括工程学、计算机科学、分子生物学与遗传学、社会科学等,体现了其在科技创新与跨学科融合方面的优势。
澳门城市大学作为私立院校,与深圳大学水平相当,无分差要求。2026年,其旅游休闲管理学科在软科世界一流学科排名中持续领先,社会科学总论进入ESI全球前1%,经济与金融学科跻身亚洲百强。此外,计算机科学领域入选全球最佳大学榜单,显示其在文理兼修基础上的快速发展。
总体来看,澳门高校在2026年呈现出多元化、国际化的教育格局,无论是公立还是私立院校,都在特定学科领域形成了独特优势。对于有意向赴澳深造的学生而言,这些院校不仅提供了高质量的教育资源,还拓宽了职业发展的路径,值得结合个人兴趣和成绩综合考量。

温馨提示:港澳升学是近几年热门方向,不少家长都把目标放在港澳高校中,为方便大家交流联系,欢迎大家扫描下方二维码加入"2026港澳升学交流群",入群后,我们有专业的老师将为大家线上答疑,快快入群吧。
扫一扫即可进群
如果加群失败,可在企业微信联系人中添加慕琴老师(微信号:15321584657)好友,备注:省市-高考年份。




























