香港理工大学2026年「3D综合评估入学计划」早轮申请2月5号即将截止!(早轮有优惠)有意向的考生及家长需密切关注以下具体变化,及时进行申请。自主选拔在线团队整理如下,一起来看!
2026年香港理工大学3D综评早申2月5日截止
香港理工大学的「3D综合评估入学计划」旨在为具备学术或非学术潜能的应届高中毕业生,提供额外的入学途径。 该计划设有独立招生名额,旨在为更多内地高考生提供多元化升学路径。
1、参与资格
符合以下任何一项条件的应届高三学生,可在递交网上入学申请时选择参与本计划,以获得优先面试选拔机会:
学术表现优异:
于高中阶段、模拟考试(校级以上模考、联考)及高中学业水平测试获得优异成绩。
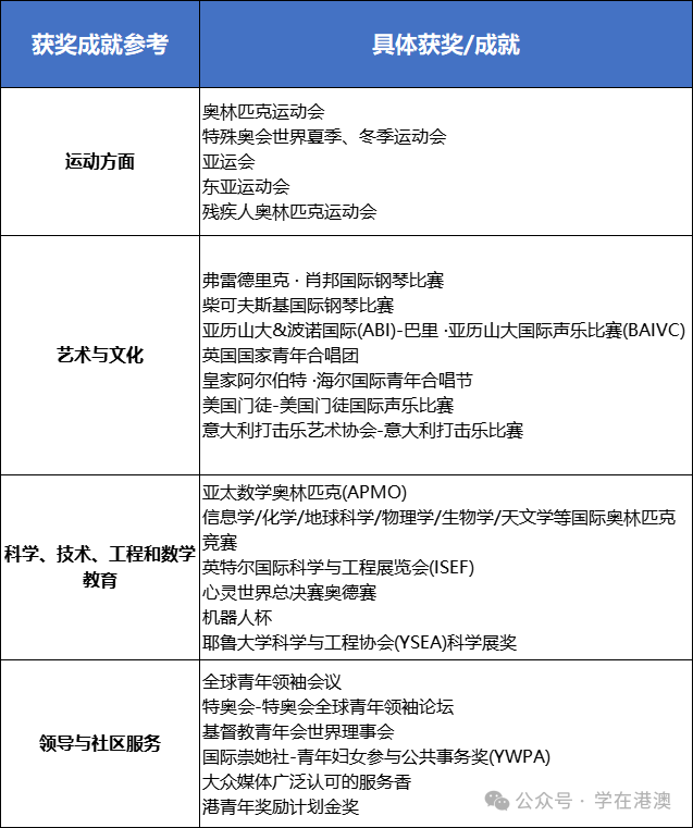
非学术成就卓越:
在体育、文化艺术、领导才能、社会服务或STEM(科学,技术,工程和数学)等领域取得卓越表现。

2、申请日期
开始日期:2025年10月3日
截止日期:2026年2月5日(早轮)
2026年5月15日(申请系统关闭)
3、申请流程

4、报名关键
-
官网申请:于港理工官网,填写"参与3D综合评估入学计划"申请表;
-
准备材料:
①学术材料:高中成绩,模考成绩,学业水平测试成绩等;
②特长材料:1-3项特长/奖项,需附证明;
③其他助于申请的材料等;
-
英文自述:500字左右申请动机陈述信
-
面试准备:等待邮件通知面试时间
5、通过面试后
申请人如在早轮申请中通过面试,可享有本科入学政策的优惠待遇,即以优惠条件录取入读第一志愿课程。其余通过6月中旬面试的申请人,在高考成绩公布后,若高考成绩达到理大基本入学要求,将按综合评价成绩(高考成绩占85%,面试成绩占15%)择优录取至本校课程。
非学术领域表现特别突出者,可获以优惠条件录取入读本科课程。
6、申请注意事项
高考成绩仍是核心标准:尤其是对于热门专业(如计算机、工程、酒店管理、护理学等),高考成绩依然是决定录取的重要标准。
面试成关键:3D综合评估计划非常看重学生面试的综合能力。今年开始亦将新增 “一分钟创意自我介绍” 环节。
越早申请,成功率越高:越早提交申请,不仅在录取概率上更具优势,同时也有机会获得更优厚的奖学金。




























