2026年香港科技大学内地本科生校长推荐入学计划面试信息已于1月14日发布,自主选拔在线团队整理2026年香港科技大学内地本科生校长推荐入学计划面试后安排相关内容,以便参考!
相关推荐:香港澳门高校2026年内地招生简章汇总
推荐阅读:2026年港澳院校报考指南汇总!
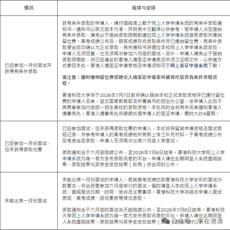
2026年香港科技大学内地本科生校长推荐入学计划面试后安排
录取标准
香港科技大学将综合考虑申请人的面试表现、高中成绩、综合素质等择优录取。另外,申请人的高考外语语种必须为英语,高考外语语种并非英语的申请人必须具有有效而达标之英语考试(如:雅思、托福等)成绩。出席面试的申请人将有机会获得有条件录取。录取通知书将清楚列明申请人所须达到的高考成绩及/或其他录取条件。高考成绩公布后,如成绩符合录取条件并已缴纳留位费,有条件录取便会自动确认为正式录取,申请人无须再次参加六月底的面试。
录取优惠
录取结果(有条件录取)预计于3月中旬公布,届时可登录学校官网申请系统查阅结果。香港科技大学会通过电邮及手机短信通知获得有条件录取的申请人,请通过网上入学申请系统查阅及下载录取通知书,香港科技大学不会要求申请人通过电话确定是否接纳有条件录取。获有条件录取而未获颁发入学奖学金之申请人,若接纳香港科技大学所发的有条件录取并已缴纳留位费,香港科技大学将于高考成绩公布后另行通知申请人是否获发入学奖学金,敬请留意。

相关推荐:




























