2024年叶圣陶杯作文大赛报名即将开启,浙江考生可助力三一降分录取!!自主选拔在线浙江新高考团队整理了相关内容。带大家一起来了解!
2024年叶圣陶杯作文大赛报名开启,助力三一降分录取!
从2024年的录取情况看,有同学通过三一猛降52分被宁波大学录取!所以新高二/新高三的同学和家长一定要重视三一,尤其是综合素质高的同学,确实能够通过三位一体实现低分高录!
不同高校的报考和入围对学考等第的要求不同,学考条件越优越,可申请的高校水平越高,但如果学考等第没达到要求,也可以通过一些白名单赛事奖项降低初审门槛!
白名单赛事中,叶圣陶杯和科普科幻作文大赛是相对容易拿奖、且认可高校较多的两个赛事,对于学习时间紧张、没办法抽出充足精力准备其他赛事的新高二/新高三考生来说是性价比非常高的选择。
今天帮大家整理了两大赛事的相关信息,快来一起看看吧!
福利领取:
写作是语文学习的基础,需要长期的积累,为此,自主选拔在线团队特汇总整理《近十年“叶圣陶杯”全国中学生新作文大赛获奖佳作精选》PDF资料,帮助大家更好的提升写作能力,还在等什么?点击下方按钮即可免费领取~
大赛简介
01.叶圣陶杯全国中学生新作文大赛
"叶圣陶杯"自2003年起,作为全国中学生新作文大赛,已成为推动素质教育和文学繁荣的重要平台。大赛不仅获得教育部批准,成为首批全国性竞赛活动,更成为衡量学校写作教学和学生综合素养的重要标准。
02.全国中学生科普科幻作文大赛
由中国科普作家协会主办,大赛旨在为新时代中学生搭建科学素养、想象力、创造力与写作能力的平台,助力国家创新人才培育工作。是教育部确定的面向中小学生的全国性竞赛活动之一。
赛程安排
以叶圣陶杯23学年赛程安排为例:每学年举办一届,即每学年的9月开始至次年的8月份结束,分高三组和高一高二组两个时间段。
-省赛:
线上注册投稿:
高三组:2023年9月1日至2023年10月15日24时,
高一高二组:2023年11月1日至2024年3月10日24时。
省级评奖:
高三组:2023年11月下旬,
高一高二组:2024年5月上旬。
-全国总决赛:
高三组:2023年12月,
高一高二组:2024年5月。
奖项具体作用
作为高中阶段相当重要的白名单赛事,叶圣陶杯作文大赛、科普科幻作文大赛等作文赛事受到的认可度是非常高的,有着非常重要的作用:
作用一、降低省内三位一体初审门槛!
经典案例:何同学,选科政史地,学考4a5b1c,叶圣陶杯国家级一等奖,走特长生通道通过浙江工商大学初审(2024年浙工商初审a类要求85分,折合学考7a3b),工商校测成绩137分最终三位一体降7分录取!
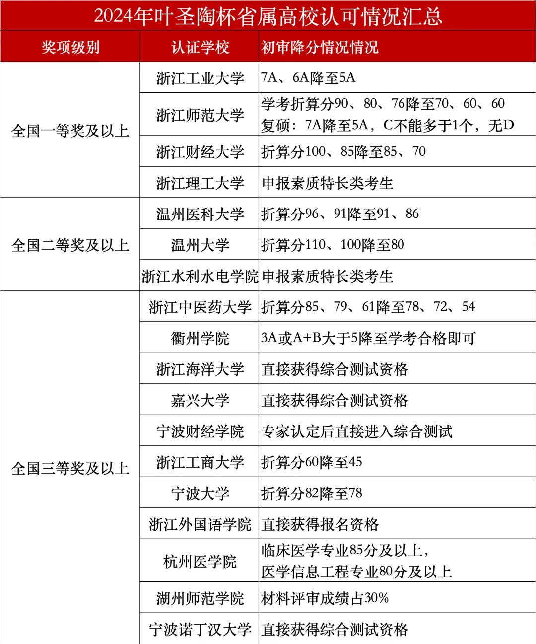
以叶圣陶杯和科普科幻为例,以下是2024年叶杯和科普科幻省属高校认可情况汇总:


作用二、作为申请省属三位一体的重要背景材料!

作用三、作为申请高水平三位一体的重要背景材料!

注:高水平三位一体报名简章截图,需提交省级奖项!
作用四、对于高考作文的提升大有裨益!
作文竞赛不仅能够锻炼和提升个人的科学素养和文学创作能力,而且对于高考作文的写作同样具有显著的促进作用。通过参与此类竞赛,学生们能够在实际写作中不断磨练自己的思维逻辑、语言表达和创新构思!
此外,比赛过程中的审题、构思、组织材料等环节,都能够有效地提高学生的写作技巧和应试能力,为高考作文的成功打下坚实的基础!



























