暑假是提升自己,超越别人的好时机!自主选拔在线浙江新高考团队收集了16种解题思路+16个解题模型,考试必备!记得收藏!
文末可免费下载浙江新高考选科指南~
高中物理太难学? 16种解题思路+16个解题模型
高中物理16种解题思路
1.见物思理,多观察,多思考,做一个生活的有心人!
物理讲的是“万物之理”,在我们身边到处都蕴含着丰富的、取之不尽用之不竭的物理知识。只要我们保持一颗好奇之心,注意观察各种自然现象和生活现象。多抬头看看天空,你就会发现物理中的“力、热、电、光、原”知识在生活当中处处都有。一旦养成用物理知识解决身边生活中的各种物理现象的习惯,你就会发现原来物理这么有魅力,这么有趣。
2.学会从“定义”去寻找错因。
对于基本公式,规律,概念要特别重视。“死记知识永远学不好物理!”最聪明的学生都会从基本公式和概念上去寻找错误的根源,并且能够做到从一个错题能复习一大片知识——这是一个学生学习物理是否开窍的最重要的标志!
3.把“陌生”变成“透彻”!
遇到陌生的概念,比如“势能”“电势”“电势差”等等先不要排斥,要先去真心接纳它,再通过听老师讲解、对比、应用理解它。要有一种“不破楼兰终不还”的决心和“打破沙锅问到底”的研究精神。这样时间长了,应用多了,陌生的就变成了透彻的了。
4.把“错题”变成“熟题”!
建立错题本。在建立错题本时,不要两天打鱼三天晒网,要持之以恒,不能半途而废。尤其注意建立错题本的方法和技巧,要有自己的创新、智慧以及汗水凝结在里面,力求做到赏心悦目,让人看了赞不绝口,自己看了会赞美自己的杰作。并且要常翻常看,每看一次就缩小一次错题的范围,最后错题越来越少,直至所有的“错题”变成“熟题”!以后再遇到类似问题,就会触类旁通,永不忘却。
5.不管学哪一部分内容都要抓住重点,抓住主干,这是最重要的。
俗话说“打蛇打七寸”,抓住要害就等于抓住了命脉。而每一本书、每一单元、每一节课、每个练习都有关键考察点和关键的解决方法。这些就是物理中的“命脉”所在。比如“所有平抛运动和类平抛运动的问题只要抓住两种量三角形就可以很好的解决”;“所有的圆周运动的关键在于寻找向心力的来源”;“所有万有引力问题的解决方法主要是两大思路”;“恒定电路中的所有基本知识都可以归结为一个U-I图像”;“所有力学实验的基础是纸带问题”;“纸带问题的关键点只有两点:求加速度和求某一点的速度”;“电学实验的关键在于两大问题:电路选择(分压式和限流式)、器材选择”等等。
6.养成“良好的思维定势”,克服“不好的思维定势”。
在解决物理问题的过程中经常有不好的思维定势影响我们。这些是我们要力求克服的。而养成良好的思维定势则更为重要!良好的思维定势就是说:看到什么就要想到什么!比如看到“惯性”就想到“质量”;看到“合速度”就想到“实际速度”;看到“摩擦力”就先分析是静摩擦力还是滑动摩擦力;看到“合外力”就想到“加速度”;看到“能量变化”就想到各种对应的“功能关系”等等。
7.一定避免“想当然”。得出任何结论必须要有根有据!根据必须是物理规律。
做物理题最忌讳的就是“想当然”、“我以为应该这样…”“我觉得应该怎样…”“我想是这样的…”“就应该是这样…”。要记住:越是这种想当然的东西越是物理中最容易出错的东西。伟大的哲学家亚里士多德在很多领域取得了非常伟大的成就,但在物理问题中却经常犯一些经验性、想当然的错误,比如:他认为重的物体比轻的物体下落得快,认为力是维持物体运动的原因等等。而伽利略则开创了实验与理论结合来推导解答出物理问题的先河。从而推翻了亚氏的经验主义、想当然的错误。所以在平时学习物理时得出每一个物理结论要力求做到“有根有据”!要能够从物理公式、定理、定律来推导出你的结论。
8.遇到熟题,容易题一定要加倍小心特别注意,最容易做的题往往最容易出错。
此类题目最容易让同学们高兴,如果你大意、轻视甚至藐视它,大难就要降临到你的头上了。或许出错就在哪一个方向或者单位上。记住:越是容易题目越容易犯错!就因为你的轻视。所以“战略上藐视、战术上重视”对解题非常适用。
9.养成良好的审题习惯。审题一定要慢,要仔细认真。
特别注意把“关键词”“关键字眼”都勾画出来,这既可以增加审题的速度和准确度又可以避免审题出错。审题时一定要与题给的图像结合并且要在草纸上画出大致过程或状态;当具体的物理情景非常清晰,分析思路非常明确时,再在试卷上下笔。此时的慢审题,反而增加做题的速度和准确率。
10.每天晚上临睡前回顾当天所学的知识每个周末的晚上回顾章节知识。
这种过电影似的回顾会使所学知识的系统化并使得知识记忆的更加深刻。回顾的的时候从主干知识到次干知识再到细节知识,回顾的越详细越全面效果越好。当天晚上没有想出来的知识第二天起床后尽快复习查看。这样做有两样好处:既巩固了知识,避免了遗忘;更重要的是又理顺了知识关系,形成了知识系统和网络。这是一个非常好的夯实巩固并系统化物理知识的方法。
11.在大脑中多储存实例把基本知识规律与具体的物理情景相结合。
理论联系实际是学好物理的最好方法之一,这种方法在解决一些概念性的问题时经常遇到。例如遇到曲线运动问题就想到两个实例“匀速圆周运动”和“平抛运动”。
12.从规范入手,养成严谨、细致的习惯。
在物理学习中凡是因为不会做题造成的失分问题都不是大问题。但是凡是因为会做题却造成的失分问题都不是小问题。比如有很多学生因为规范性差、粗心大意(审题、计算错误)造成的失分。而这些只要平时养成好习惯都是完全可以避免的。严肃一些来说是否认真、是否细心乃是一个人素质高低的体现。
13.避免“个别错误”克服“共性错误”!
大部分学生犯错误都会有“共性的错误”和“个别的错误”。“个别的错误”必须得攻克,因为别人都会,而你不会,你就会被落得更远。“共性的错误”是出题人本来就知道大多数人都会共有的缺点,从而设下陷阱故意让你去钻,所以最好的方法就是在下笔之前、审题之时就识破其圈套。谁能提前做到这一点,谁就可以比别人先胜一筹。从而更能稳操胜券。
14.把复杂问题简单化,把复杂过程阶段化采用多种方法解决问题。
物理所追求的最高境界即“把复杂问题简单化”。所以平时我们“遇到复杂问题要绞尽脑汁、尽可能想出多种解决方法,从中选用最简单的方法去作答”。有不少同学在平时学习中形成了匆匆审题,匆匆做题的习惯,结果导致在匆匆中“匆匆出错”。这部分同学应该静下心来,打开思路,扩展思维,多想办法解决问题才能提高做题效率,从而提高分析解决问题的能力。
15.在平时的每一次练习、做题、听课、反思整理时都要有长远的打算,要有远见卓识。
现在会的、懂的知识不代表以后就不会忘记。要把那些容易忘掉、容易混淆、容易出错的题或者结论及时的归纳整理下来,把一些知识的死角整理到一块。多抓联系、多反思归类、多对比,以备后用。
16.面对每一次考试都要有一种精神严谨细致的思维,百算无误的精细,舍我其谁的自信!
对待学习要有“做别人的榜样”的自信!要么不做,要做就做到最好,做成所有人的典范!
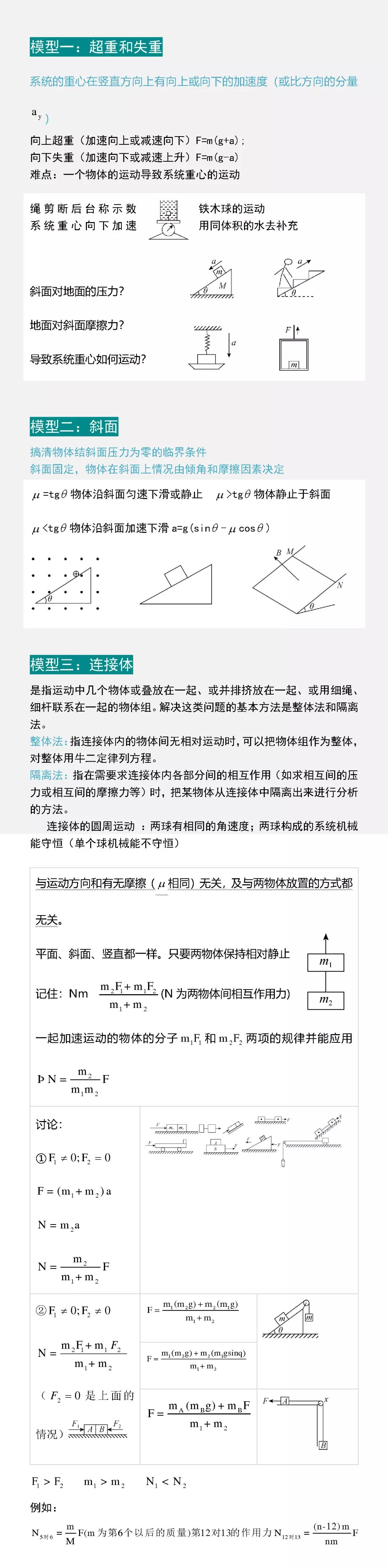
高中物理16个解题模型






































