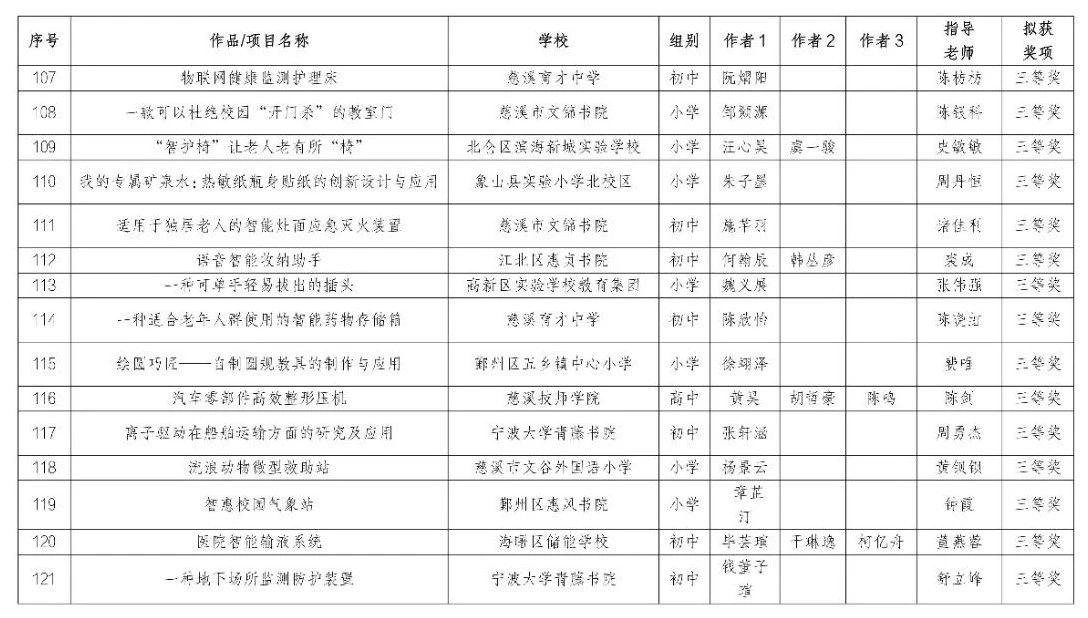
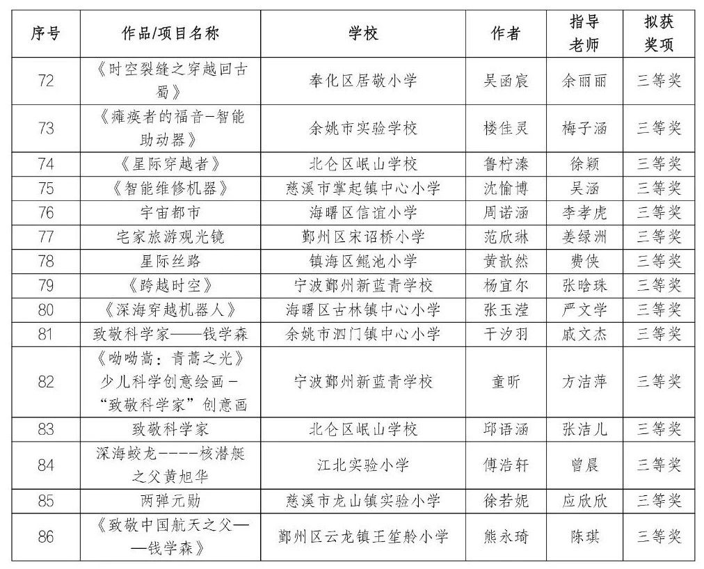
2024年宁波市青少年科技创新大赛获奖名单已公示,自主选拔在线浙江新高考团队整理了相关内容,参赛的考生可以查询了,低年级考生也可以参考~
2024年宁波市青少年科技创新大赛获奖名单公示













2024年宁波市中小学信息技术创作大赛工程设计创意赛获奖名单公示





浙江站
2024-12-05 17:27|编辑: 金灵老师|阅读: 125
摘要
2024年宁波市青少年科技创新大赛获奖名单已公示,自主选拔在线浙江新高考团队整理了相关内容,参赛的考生可以查询了,低年级考生也可以参考~
2024年宁波市青少年科技创新大赛获奖名单已公示,自主选拔在线浙江新高考团队整理了相关内容,参赛的考生可以查询了,低年级考生也可以参考~


















声明:本文信息来源于网络,由自主选拔在线浙江新高考团队(微信公众号:zjgkjzb)排版编辑,如有侵权,请及时联系管理员删除。
0
收藏
微信扫一扫分享
微信里点“发现”
扫一下二维码便可将本文分享至朋友圈
上一篇:首考倒计时33天!高考英语读后续写74句满分例句汇总
下一篇:2025年浙江省萧山中学科创班招生启动!
2018年第33届全国青少年科技创新大赛的通知2018-02-22
第33届省青少年科技创新大赛在华南农业大学隆重举行2018-04-04
第33届全国青少年科技创新大赛评比展示类比赛获奖名单公示2018-07-31
第33届全国青少年科技创新大赛青少年科技创新成果竞赛项目入围终评名单2018-07-31
全国青少年科技创新大赛什么时候申报?2018-08-17
没有更多了
2025强基计划备考指南
2025综合评价认可竞赛奖项
2025综合评价招生要点
2025综合评价报考指南
2025强基招生政策
2025强基计划转段名单

强基备考

综评备考

选科指导

优质试题

热门资料

竞赛经验

热门讲座

升学规划

查分数线
微信识别二维码 关注官方公众号

浙考家长帮
zjgkjzb 复制