自主选拔在线团队特整理浙江师范大学2026年“三位一体”综合评价招生章程,报名网址:考生请通过报名系统(网址为https://zsb.zjnu.edu.cn/apply/main.jsp)。
推荐阅读:2026年综合评价招生政策解读汇总
浙江师范大学2026年“三位一体”综合评价招生章程
第一章 总则
第一条 为规范招生工作,确保招生工作顺利进行,根据《中华人民共和国教育法》《中华人民共和国高等教育法》等有关政策和规定,结合浙江师范大学招生工作的实际情况,特制定本章程。
第二条 本章程适用于2026年浙江师范大学“三位一体”综合评价招生工作。
第三条 学校招生工作严格执行教育部和省级招生主管部门的有关政策和规定,贯彻公平竞争、公正选拔、公开透明的原则,德智体美劳全面考核、综合评价、择优录取。
第四条 学校招生工作实施“阳光工程”,接受广大考生及其家长和社会各方面的监督。
第二章 学校概况
第五条 学校全称:浙江师范大学。
第六条 学校三位一体招生代码:0004。
第七条 办学层次和类型:本科,全日制普通高等学校。
第八条 颁发毕业证书及学位证书的学校名称:浙江师范大学。
第九条 办学地点:
校本部:金华市迎宾大道688号;
杭州校区:杭州市萧山高教园区耕文路1108号。
第十条 就学地点:学前教育(师范)、特殊教育(师范)专业在杭州校区,其他专业在校本部。
第三章 组织结构
第十一条 学校成立“三位一体”综合评价招生工作领导小组,负责“三位一体”综合评价招生工作的协调、指导和监督,并对重大事宜做出决策。
第十二条 学校招生办公室是组织和实施招生及其相关工作的常设机构,具体负责“三位一体”综合评价招生的日常工作。
第十三条 为确保招生工作的公平、公正、公开,学校纪检监察部门对“三位一体”综合评价招生工作全程监督。
第四章 招生计划与报名条件
第十四条 选拔对象:
选拔具有教育情怀、创新潜质、品学兼优、专业意向明确、身心健康、素质全面的优秀学生。
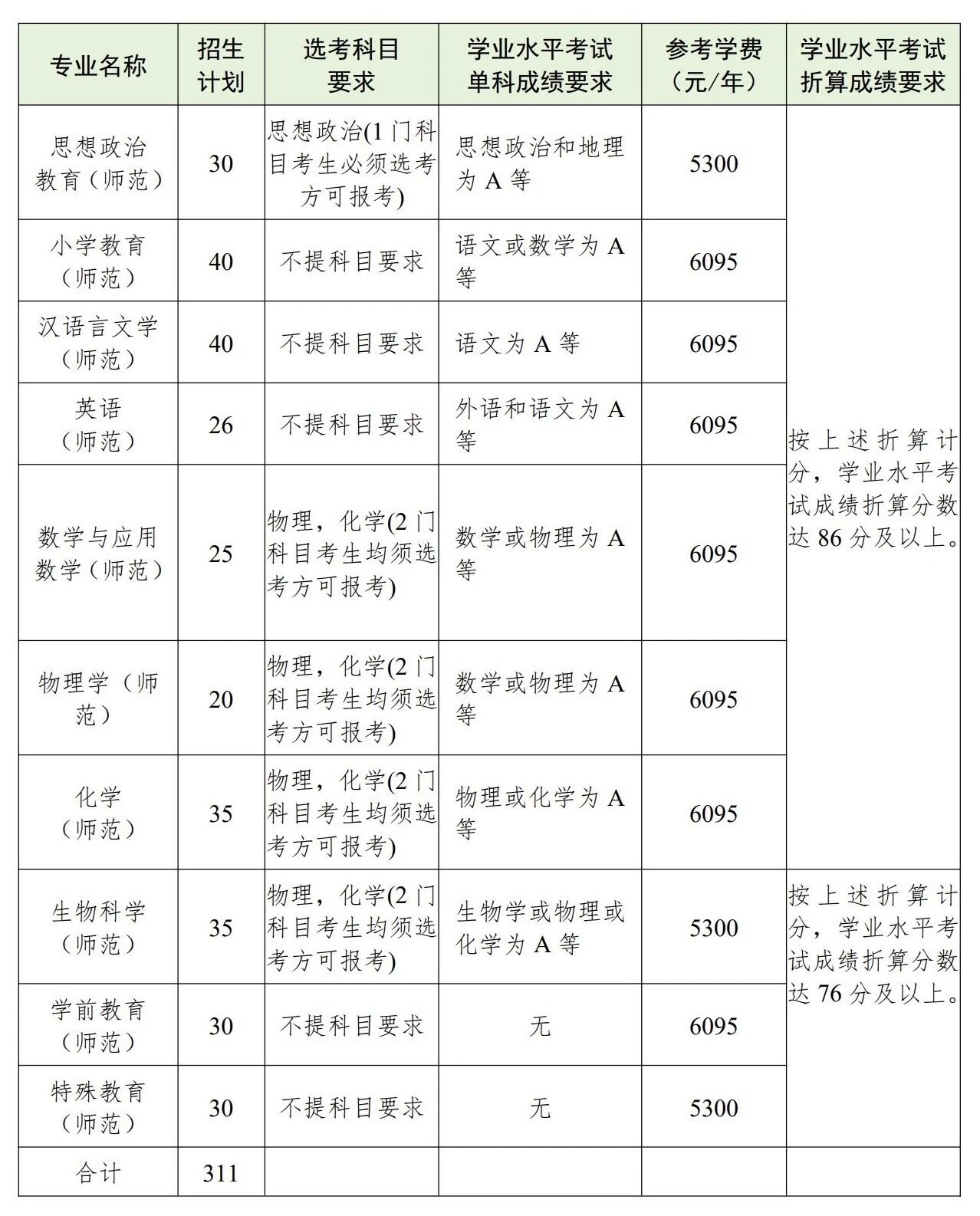
第十五条 招生计划及报名条件:
已经参加2026年浙江省普通高校招生考试报名,学业水平考试各科目合格,综合素质评价B等(含)以上(新高考之前的往届生综合素质评价不低于P等),满足我校对应各专业2026年选考科目要求。学业水平考试(10门)等第折算成绩满分为100分,其中A等计10分,B等计8分,C等计6分(新高考之前的往届生学业水平考试C等计2分),D等计2分。新高考之前的往届生,通用技术和信息技术两项取高的等级作为技术科目学考成绩等级。

第五章 报名时间与报名方式
第十六条 网上报名:
时间:2026年3月7日9:00至3月20日17:00。
符合报名条件的考生请通过报名系统(网址为https://zsb.zjnu.edu.cn/apply/main.jsp)根据提示办理报名相关手续并确认报考院校,为促进考生理性、有序报考,提升人才选拔的精准性和科学性,每位考生可报考包括我校在内的省内地方属试点高校总数不得超过4所(高校范围以《浙江省教育考试院关于做好2026年三位一体综合评价招生工作的通知》为准)。
凡是未按要求在系统中提交并确认相关报考信息的考生视为自动放弃报名资格。
第六章 选拔程序
第十七条 综合素质测试资格获得办法:
根据考生的学业水平考试(10门)等第折算成绩【A等计10分,B等计8分,C等计6分(新高考之前的往届生学业水平考试C等计2分),D等计2分(满分100分)】从高到低,按不超过招生计划数7倍的比例,确定获得我校“三位一体”综合素质测试资格的考生名单。当存在同分考生时,则根据学业水平考试相关科目的成绩进行排名:
报考思想政治教育(师范)、小学教育(师范)、学前教育(师范)、特殊教育(师范)、汉语言文学(师范)、英语(师范)专业的考生按语文、数学、外语、历史、地理、思想政治、物理、化学、生物学、技术单科学考成绩高低排序;报考数学与应用数学(师范)、物理学(师范)、化学(师范)、生物科学(师范)的考生按数学、物理、化学、生物学、技术、语文、外语、历史、地理、思想政治单科学考成绩高低排序。
若排序仍相同,则最后一名同分同排名考生均入围综合素质测试环节。若报名人数不足招生计划数的7倍则全部考生入围综合素质测试环节。
2026年4月1日10:00起考生可登录报名系统查询资格审查结果。
第十八条 网上缴费:
获得综合素质测试资格的考生须登录报名系统缴纳报考费,未按照规定时间完成网上缴费视为放弃面试资格。
1.缴费标准:140元/人。
2.缴费时间:2026年4月1日12:00至2026年4月5日17:00。
3.缴费方式:
登录报名系统,点击“报考申请”中的“网上缴费”按钮,仔细阅读报名系统中的缴费方法后按提示进行缴费。
第十九条 综合素质测试:
1.测试时间:2026年4月25-26日(以具体通知为准)。
2.测试地点:以具体通知为准。
3.测试方式和内容:汉语言文学(师范)、数学与应用数学(师范)、物理学(师范)专业采用笔试+面试的方式进行;其他专业采用面试的方式进行。主要考核考生的关键能力、学科素养和思维品质。
4.成绩评定:综合素质测试成绩满分为100分,成绩四舍五入保留3位小数。
5.成绩查询与入围名单公示:综合素质测试结束后,考生可通过我校招生网查询综合素质测试成绩。我校将在综合素质测试成绩60分(含)以上的考生中按招生计划数1:6的比例(最后一名同分均入围原则)分专业确定入围考生名单,在学校招生网上进行公示,并报浙江省教育考试院备案。
第七章 录取办法
第二十条 录取办法:
1.入围考生须参加2026年高考普通类的报名和考试,安排在普通类提前录取。考生须在“普通类提前录取”填报三位一体志愿,并将我校作为第一院校志愿填报,否则无效。未被我校录取的,进入后续志愿的投档程序。填报的专业志愿须在本简章公布的招生专业范围内并已入围该专业合格名单,各专业不可兼报。
2.对进档考生,分专业按照综合成绩分数优先的原则择优录取,若考生综合成绩相同时,则按单项顺序及分数(或位次号)高低排序,单项顺序排列依次为:综合素质测试成绩、高考总分位次号、学业水平考试成绩。综合成绩按“学业水平考试成绩×15%+综合素质测试成绩×25%+高考总分(折算成满分100分)×60%”计算形成。学业水平考试成绩计算方法:A等计10分,B等计8分,C等计6分(新高考之前的往届生学业水平考试C等计2分),D等计2分,综合成绩满分100分,四舍五入保留2位小数。
3.我校按分专业招生计划数1:1划定校内投档基准线。若考生志愿填报人数未到专业计划数的110%(小数点进位),则该专业录取人数控制在志愿填报人数的85%以内(小数点舍去)。
4.其他要求:
(1)对考生弄虚作假行为按教育部令第36号严肃处理。
“第十一条 考生有下列情形之一的,应当如实记入其考试诚信档案。下列行为在报名阶段发现的,取消报考资格;在入学前发现的,取消入学资格;入学后发现的,取消录取资格或者学籍;毕业后发现的,由教育行政部门宣布学历、学位证书无效,责令收回或者予以没收;涉嫌犯罪的,依法移送司法机关处理。
(一)提供虚假姓名、年龄、民族、户籍等个人信息,伪造、非法获得证件、成绩证明、荣誉证书等,骗取报名资格、享受优惠政策的;
(二)在综合素质评价、相关申请材料中提供虚假材料、影响录取结果的;
(三)冒名顶替入学,由他人替考入学或者取得优惠资格的;
(四)其他严重违反高校招生规定的弄虚作假行为。”
(2)考生的体检要求按照教育部、卫生部、中国残疾人联合会印发的《普通高等学校招生体检工作指导意见》及有关补充规定执行:对于规定中第一条学校可以不予录取的原则上不予录取,患有轻度色觉异常(俗称色弱)或色觉异常Ⅱ度(俗称色盲)的考生,化学(师范)、生物科学(师范)专业原则上不予录取。
(3)男女比例不限。
(4)外语语种不限。
第八章 入学复查、收费标准、培养等事项
第二十一条 被我校录取的新生,应在学校规定的期限内到校办理入学手续。因故不能按期入学者,应向学校请假。未请假或请假逾期者,视为放弃入学资格。新生入学后,学校在3个月内按照国家招生规定对其进行复查。复查不合格者,由学校区别情况,予以处理,直至取消入学资格。
第二十二条 学校收费严格按照浙江省物价局批文和有关规定执行。学校实行学分制收费办法,新生入学时按学年制学费标准预交学费,按年度结算。
第二十三条 部分专业入校第一年按相关专业类培养,第二年进入各专业学习。
第九章 附则
第二十四条 学校联系方式:
学校地址:金华市迎宾大道688号 邮编:321004
联系部门:浙江师范大学招生办公室
咨询电话:0579-82282245
监督电话:0579-82282319
学校网址:http://www.zjnu.edu.cn
招生网址:http://zs.zjnu.edu.cn
第二十五条 如遇重大突发情况,学校将视情保留对相关考核内容、方式、时间地点等调整的权利。
第二十六条 本章程由浙江师范大学招生办公室负责解释。本章程若有与国家和上级有关政策不一致之处,以国家和上级有关政策为准。
2026年浙江省属三位一体综合评价面试特训营上线啦!
㊙️名师实战凝练,考前专项解析
📜历年真题讲解,面试技巧点拨
💥原价1080元,首销抄底价只要680元
🛒现在购买,享多重福利!



























