自主选拔在线

登录 | 注册

福建省2025年高考生物学试题及答案

2025-10-17 11:32|编辑: 于老师|阅读: 7

摘要

2025年福建高考于6月10日正式收官,自主选拔在线团队第一时间整理2025年高考生物学试题及答案(福建卷),一起来看看都考了哪些内容吧!
2025年福建省高考生物学试题及参考答案(完整版)已正式发布,自主选拔在线团队为您带来试题及答案,帮助考生及家长全面把握命题趋势与考点分布。扫码进群获取无水印PDF

相关推荐>>>2025年全国高考各科试题评析汇总

推荐阅读>>>2025年全国高考试题及答案汇总

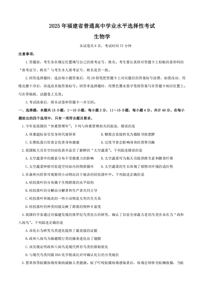
2025年福建高考生物学试题及答案

福建省2025年高考生物学试题及答案

温馨提示:

高考试题参考价值极大,值得大家反复联练习!扫描下方二维码关注进入【高三学习交流群】,获取:高清版《2025年高考试题及答案》电子版,限时福利,先到先得。

敲重点:如果你还有其他疑问,或想了解最新招生政策、有升学规划需求、领取最新试题等,可以添加白杨老师微信(企微号:15321584637)投稿呦,并领取升学资料一份~ 

  • 1
  • 2
  • 3
  • 4
  • 8
前往

声明:本文信息来源于网络,由自主选拔在线团队(微信公众号:zizzsw)排版编辑,如有侵权,请及时联系管理员删除。

0

收藏

分享到:

微信扫一扫分享

QR Code

微信里点“发现”

扫一下二维码便可将本文分享至朋友圈

报错
2025高考2025年高考生物试题2025年福建高考生物试题

2025年全国高考试题及答案汇总2025-10-17

2025年全国高考各科试题评析汇总2025-06-11

全国2022-2024年高考试题及答案汇总2025-05-25

没有更多了

  • 2023江苏高考真题

  • 2023北京高考真题

  • 2023高考真题

  • 2023年浙江高考真题

  • 全国卷3高考真题解析

  • 理综高考真题

  • 北京卷高考真题

  • 全国1卷高考真题答案

  • 高考真题

  • 强基备考

    强基备考

  • 综评备考

    综评备考

  • 选科指导

    选科指导

  • 优质试题

    优质试题

  • 热门资料

    热门资料

  • 竞赛经验

    竞赛经验

  • 热门讲座

    热门讲座

  • 升学规划

    升学规划

  • 查分数线

    查分数线

扫码关注,回复关键词“2026”,领取升学福利

自主选拔在线

zizzsw 复制

友情链接: