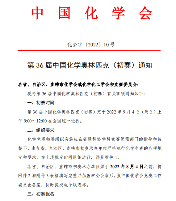
2022年第36届中国化学奥林匹克(初赛)通知已经正式发布,初赛定于2022年9月4日(周日)9:00~12:00 在全国统一进行。在此,自主选拔在线团队同步更新2022年第36届中国化学奥林匹克(初赛)通知,详情如下:




声明:本文来源于中国化学会,由自主选拔在线团队(微信公众号:zizzsw)排版编辑,如有侵权,请及时联系管理员删除。


2022-05-27 19:42|编辑: 梁老师|阅读: 5720
摘要
2022年第36届中国化学奥林匹克(初赛)通知已经正式发布,初赛定于2022年9月4日(周日)9:00~12:00 在全国统一进行。
2022年第36届中国化学奥林匹克(初赛)通知已经正式发布,初赛定于2022年9月4日(周日)9:00~12:00 在全国统一进行。在此,自主选拔在线团队同步更新2022年第36届中国化学奥林匹克(初赛)通知,详情如下:




声明:本文来源于中国化学会,由自主选拔在线团队(微信公众号:zizzsw)排版编辑,如有侵权,请及时联系管理员删除。
0
收藏
微信扫一扫分享
微信里点“发现”
扫一下二维码便可将本文分享至朋友圈
上一篇:2022第54届国际化学奥林匹克国家队名单
下一篇:2022年高中化学奥林匹克竞赛浙江省预赛网上报名通知
什么学生适合学习化学竞赛?2021-10-12
一文讲透化学竞赛赛制流程2021-10-12
化学竞赛该如何学习?附高中化学竞赛流程2021-10-13
浙江省2022年高中化学奥林匹克竞赛预赛的通知(第一轮)2022-06-01
北京市2022年第36届中国化学奥林匹克初赛报名通知2022-06-15
没有更多了
第58届国际化学竞赛
2026国际化学竞赛名单
化学竞赛重点学校
化学竞赛中学排行
化学竞赛决赛理论考试折算占比
2026化学竞赛决赛
2026化学竞赛决赛地点
化学竞赛决赛试题
化学竞赛决赛实验试题
化学竞赛决赛实验试题答案

强基备考

综评备考

选科指导

优质试题

热门资料

竞赛经验

热门讲座

升学规划

查分数线
扫码关注,回复关键词“001”,领取福利

化竞尖子生
hxjsjzs 复制