备受关注的北师香港浸会大学2026年广东省综合评价招生录取简章刚刚公布!与去年相比,今年政策出现较大调整,其中招生名额是否回调成为最大悬念。本文第一时间为你拆解简章核心变化,从招生计划、录取规则到校测形式,一篇讲透所有关键信息,帮考生理清新政下的备考策略。。
推荐阅读:2026年综合评价招生政策解读汇总
重点关注:2026年综合评价招生简章汇总
福利资料,为助力考生家长顺利降分上岸,特精编《2026综合评价报考指南》电子资料,囊括综评报名材料、报名流程、校测考情揭秘、往年招录数据、录取分数线等干货内容。
北师香港浸会大学2026年综合评价大调整,一篇讲透报考全流程
招生格局整体扩招,综评适度缩招
2026年北师港浸大在广东省本科招生名额稳步增加,新增计划超半数投向理工科技学院。
但在综合评价招生名额适度调减,普通批次和音乐表演专业名额相应增加。
在广东仍然通过综合评价+普通批次+艺体类音乐表演三类招生,外省考生仅可通过高考统招报考。
631 模式不变,校测改百分制
北师香港浸会大学2026年综合评价录取成绩的构成如下:

✅高中学业水平合格性考试6门科目按A=10、B=9、C=8、D=7折算,取平均分;往届生按 3 门科目折算。
✅ 总分满分为100分,保留四位小数,同分依次按高考成绩→校测成绩→学考成绩→高考排位录取。
全英面试,考察重点有哪些?
入学测试为全英文小组面试,核心考察 4 大能力:
语言交流能力:英文表达流畅度、逻辑清晰度
问题阐述能力:观点的逻辑性与说服力
团队协作能力:小组讨论中的配合、倾听与引导
综合素养:自信程度、肢体语言、临场应变
💡面试为随机分组,考生互不相识,如何协同沟通、带动沉默同学,都是评分关键。
专业新增数字+人文跨学科方向
2026 年拟新增两个跨学科专业方向(待香港浸会大学批准):数字跨文化研究和数字人文跨学科研究
招生方式与选科要求:
大类招生:工商管理类、新闻传播学类、计算机类,入学后再分流专业
按专业招生:会计学、经济学、社会学等,直接确定就读专业
选科限制:仅理工相关专业要求物理 / 化学,其余专业不提科目要求
🔍大类分流坚持「志愿优先、择优选拔」,大一第二学期完成专业确认,学生可根据兴趣自主选择。
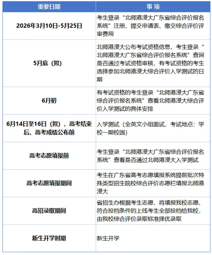
招录关键时间节点

费用及奖助
1.普通类招生专业学费:每生每学年11万元人民币
2.住宿费: 两人间:6400元/生·学年;三人间:4000元/生·学年;四人间:3500元/生·学年
报考提醒
报名资格:高中学考 6 门合格,预估高考成绩达广东特控线,非英语语种考生慎报(全英文教学)。
证书效力:毕业可获香港浸会大学学士学位证书 + 北师港浸大本科毕业证书。
风险提示:综评录取不影响后续本科批次投档,未被录取可正常参与普通批次录取。
推荐阅读:




























