据官方消息显示,2026年双一流高校本科预计扩招2万人,目前中石油,央财,南方科技等多所双一流高校已经明确扩招。那2026年综合评价会扩招吗?为方便2026届综评考生家长参考,本文特整理近3年重点高校综合评价招录数据,供大家参考,一起来看!
推荐阅读:重点高校2026年综合评价入围名单汇总
为了方便考生进行综评择校,特整理《2025综合评价招录数据汇编》电子资料(PDF版可下载打印),涵盖近50所高校2025年综合评价录取分数线、政策核心变化等关键信息,助力考生精准定位报考方向。
2023-2025年综合评价招录数据大盘点,2026年会扩招吗
说明:因部分高校暂未公布2025年综合评价招生计划及录取人数,以下仅统计了部分重点院校招录数据,仅供大家参考,具体请以当年最新招生政策为准。

自主选拔在线简评:
综合2023-2025年全国重点高校综合评价招录数据,可以发现综合评价招生的整体规模呈持续扩张态势,其中面向多省市招生的院校是绝对扩招主力。这些院校2023年录取5050人,2024年录取5256人,2025年录取6659人,3年累计扩招1609人。
✅江苏省作为综评招生大省,近3年招录规模呈现“先增后稳”的态势。2023年录取3927人,2024年增至4095人,2025年小幅回落至4025人。
2025年招生规模回调的核心原因有两点,一是浙江大学2025年暂停了江苏综评招生,二是南京大学2025年较2024年缩招21人。除此之外,其余江苏本土院校招生计划基本保持稳定。
南京信息工程大学、南京邮电大学、南京师范大学、扬州大学、南京林业大学、江苏大学等院校,在2023-2024年录取人数涨幅明显,2024-2025年招生计划保持不变,说明院校已完成阶段性扩招,进入稳定招生周期。
✅2025年广东省综合评价招生人数达到近三年峰值。其中,北师港浸大涨幅明显,2025年较2023年共增长167人。中山大学2024年较2023年缩招125人,2025年招生人数趋于稳定。
广东作为高考大省,优质生源充足,本土院校扩招意愿强烈,叠加省外头部院校的招生布局,2026年广东综评整体招生指标有很大概率继续上涨。
✅2025年山东省部分高校缩招,与2024年招生计划相比,山东师范大学缩招80人、青岛大学缩招50人;两校均回到了2023年的招生人数。另外根据山东省2026年普通本科高校综合评价招生试点工作通知可知,浙江大学2026年退出了在山东省的综合评价招生,2026山东省整体综评招生名额可能会有所减少。
✅上海市综合评价招生高校录取人数较稳定,2025年仅上海中医药大学缩招2人。
综上来看,2026年综合评价招生并非“一刀切”的扩招或缩招,而是呈现分省市、分院校的差异化趋势。从全国整体格局而言,综评扩招的大方向未变,面向多省市招生的头部院校仍将是扩招核心力量,但具体到各省份,差异尤为明显。广东凭借充足生源和院校扩招意愿,大概率延续增长态势;江苏将维持稳定格局,波动空间有限;山东受院校退出和部分高校缩招影响,名额或有回落;上海则继续保持平稳运行。
这些高校2026综合评价正在报名中
01中国科学院大学
【报名网址】http://bm.chsi.com.cn/
【报名截止时间】4月30日24:00
【初审结果公布时间】浙江、江苏5月底公布;其他地区6月10日公布
【校测时间及形式】测试内容包括专家面试、笔试(仅浙江省,另行公告)、体育测试科目
【报考流程】报名➨初审名单公布➨高考➨校测➨高考出分➨志愿填报➨提前批录取
【综合评价成绩算法】综合评价成绩=高考成绩×60%+校测成绩×30%+学业水平×10%
02北京外国语大学
【报名网址】北外本科招生网(https://zhpd.bfsu.edu.cn/aeeaps)
【报名截止时间】4月26日24点
【初审结果公布时间】5月中下旬
【校测时间及形式】面试,满分50分,包括外语口试(满分25分)和中文面试(满分25分),时间安排在6月中旬
【报考流程】报名➨初审名单公布➨高考➨校测➨高考出分➨志愿填报➨提前批录取
【综合评价成绩算法】综合评价成绩=高考成绩(实考分)×70%+能力测试成绩×(当地高考满分值÷50)×30%
03南方科技大学
【报名网址】南科大本科招生网https://register.sustech.edu.cn
【报名截止时间】4月30日(上海报名截止日期为5月20日)
【初审结果公布时间】5月中旬
【校测时间及形式】机试+笔试(6月13日举行机试、6月中下旬面试)
【报考流程】

【综合评价成绩算法】综合评价成绩=高考成绩占*60%+能力测试成绩占*30%+高中平时成绩占10%
04上海科技大学
【报名网址】上科大本科招生报名系统https://apply.shanghaitech.edu.cn/
【报名截止时间】5月6日
【初审结果公布时间】5月底在报名系统中查询
【校测时间及形式】面试(6月10日-20日分批次举行)
【报考流程】报名➨初审名单公布➨高考➨校园开放日➨高考出分➨志愿填报➨提前批录取
【综合评价成绩算法】综合评价成绩=高考成绩+校园开放日成绩
05华南理工大学
【报名网址】https://bm.chsi.com.cn
【报名截止时间】5月7日
【初审结果公布时间】6月初
【校测时间及形式】机试+面试

【报考流程】报名➨初审名单公布➨高考➨校测➨高考出分➨志愿填报➨提前批录取
06西湖大学
【报名网址】https://ugadmission.westlake.edu.cn/
【报名截止时间】4月30日
【初审结果公布时间】6月初
07香港中文大学(深圳)
【报名网址】https://ugapply.cuhk.edu.cn
【报名截止时间】5月8日
【校测时间及形式】初试+复试
08深圳北理莫斯科大学
【报名网址】https://admission.smbu.edu.cn
【报名截止时间】5月20日
【初审结果公布时间】5月1日陆续公布
【校测时间及形式】笔试+机试(6月12日)
【综合评价成绩算法】综合评价成绩=高考成绩×60%+学校测试成绩÷100×750×30%+高中学业水平合格性考试成绩÷100×750×10%。
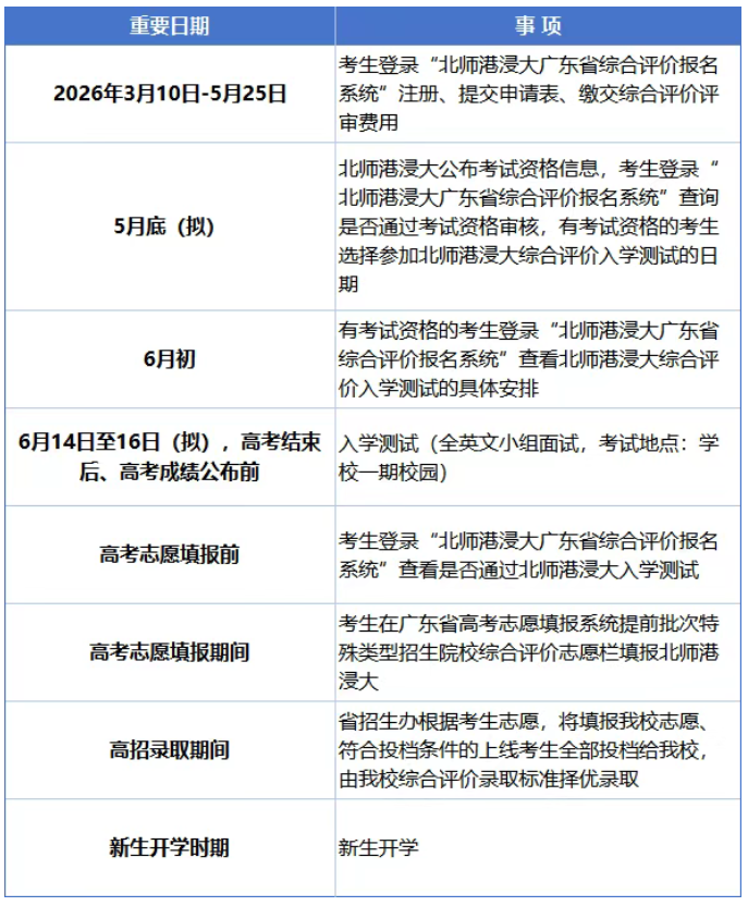
09北师香港浸会大学
【报名网址】https://p.bnbu.edu.cn/admission/
【报名截止时间】5月25日
【初审结果公布时间】5月底公布
【校测时间及形式】全英入学测试、以小组面试的方式进行
【报考流程】
推荐阅读:



























